当前,中国的老龄化速度和规模前所未有,2021年开始进入深度老龄化,2024年65岁及以上老年人口占比上升至15.6%,预计在2032年左右进入占比超20%的超级老龄化社会。这一人口结构变化可能引发严重的社会与医学挑战,但消化领域医生对相关问题的重视程度仍显不足。近日,中华医学会第二十五次消化系病学术会议(CGC 2025)在长沙国际会议中心召开。会议期间,天津医科大学总医院
现病史:
老年女性,主因“上腹部烧灼感5年、间断憋喘3年、乏力半年”于2020年7月我科门诊就诊。
患者自5年前起无明显诱因出现上腹部烧灼感,晨起口腔酸感,伴腹胀、纳差、
半年前患者在三亚旅游时无明显诱因出现恶心、
既往史:
体检及辅助检查:
•
•生化常规、甲状腺功能、心肌酶谱、风湿免疫、肺功能、NO检测、电子鼻咽喉镜检查、腹部彩超、肾上腺彩超、肾动脉彩超、胸腹CT、食管功能等无明显异常;
•焦虑抑郁等心理评估:焦虑状态。
诊断:
①功能性烧心;②过度换气综合征;③低钾血症;④焦虑状态;⑤慢性胃炎。
治疗:
①
两周复诊症状消失、血钾正常,于普通门诊随诊用药维持。
1.FGIDs定义与分类
FGIDs,应更确切的定义为肠-脑互动异常(DGBI),是具有消化道症状,经检查未发现器质性疾病或不能用生化结构异常解释的一类消化系统疾病。FGIDs的全球流行病学研究显示,符合至少一种FGIDs症状的人口总比例为42.7%。
根据罗马IV标准,成人FGIDs可分为六大类:
表1 成人FGIDs分类
2.老年FGIDs流行病学
总体而言,≥65岁年龄组FGIDs患病率低于<65岁年龄组;所有年龄组中FGIDs患病率女性均高于男性。
➤
•FD的患病率随年龄增长而降低,从18-35岁人群的9.5%降至65岁以上人群的3.9%。
•2018年韩国一项全国性多中心研究结果显示,≥60岁人群的FD患病率为11.3%,略高于成年人的9.9%。
•2023年一项针对15个中低收入国家FD患病率的研究结果显示,60岁及以上人群FD患病率达48.3%,显著高于发达国家(5%-11%)。
➤功能性便秘(FC)
•欧美65岁以上老年人中,男、女性
•国内多项以社区为基础的大规模流行病学调查结果显示,中国FC在成年人中的患病率约为20%,60岁及以上老年人群患病率为15%-20%。
•据报告居住在社区的老年人中FC患病率为30%-40%;对于疗养院老年居民比率高达50%。
•老年人FC的患病率很高,总体患病率为26.8%。
➤
•中国普通人群IBS的总体患病率为1.4%-11.5%,IBS可发生于任何年龄段但以中青年(18~59岁)更为常见,老年人(≥60岁)的患病率有所下降。
•IBS患病率因国家和用于定义IBS的标准而异。使用罗马I和罗马II标准时,患病率分别为8.8%和9.4%。女性的患病率高于男性,而≥50岁人群的患病率低于<50岁人群。
3.合并焦虑抑郁的老年FGIDs流行病学
目前,老年FGIDs合并焦虑抑郁的流行病学数据有限。中国长沙问卷研究结果显示,老年FC患者中共有30.3%的患者患有
4.识别合并焦虑抑郁的老年FGIDs患者意义
误诊合并焦虑抑郁的老年FGIDs患者可能导致诸多问题,包括生活质量下降、长期被误诊、消耗医疗资源、
1.识别FGIDs症状
➤FD
FD是指由胃和十二指肠功能紊乱引起的餐后饱胀感、早饱、中上腹痛及中上腹烧灼感等症状,而无可以解释上述症状的结构性疾病证据。
FD包括两个亚型:(1)餐后不适综合征(PDS):主要表现为早饱和餐后饱胀;(2)上腹痛综合征(EPS):主要表现为上腹痛和上腹烧灼感。临床上两个亚型常有重叠,有时可能难以区分。此外,在FD的诊断中还需注意与GERD和IBS等其他FGIDs的重叠。
➤IBS
IBS是一种以腹痛或腹部不适伴排便习惯或排便性状改变为特征,而无器质性疾病的常见FGIDs。可分为便秘型IBS(IBS-C)、
主要临床表现为:
•复发性腹痛(在之前的3个月内,平均每周≥1天),且起病时间≥诊断前6个月。
•腹痛伴随以下至少两项症状:
✓与排便相关的疼痛;
✓大便频率改变;
✓大便形状(外观)改变。
➤FC
FC是一种主要表现为排便困难、排便次数减少或排便不尽感,而无器质性疾病且不符合IBS的诊断标准,伴或不伴腹痛和/或腹胀症状的FGIDs。
主要临床表现为:
•至少25%的排便感到费力;
•至少25%的排便为干球状粪或硬粪;
•至少25%的排便有不尽感;
•至少5%的排便有肛门直
•至少25%的排便需要手法帮助;
•每周自发排便少于3次。
(必须包括以上2项或2项以上)
2.同时关注患者的情绪和躯体症状
综合科室医生应同时关注患者的情绪和躯体症状,当遇到以躯体症状为主诉的患者,多次检查没有发现明确器质性病因,应多关注患者的情绪症状。
常用的精神状态评估方法主要包括:
•HAMA及HAMD:汉密尔顿抑郁量表、汉密尔顿焦虑量表
•HAD:综合医院焦虑抑郁量表
•SAS及SDS:焦虑自评量表、抑郁自评量表
•PHQ-9:国际通用抑郁检测量表
•GAD-7:国际通用焦虑检测量表
•GDS:老年抑郁量表
•GAI:老年焦虑量表
3.注意除外器质性疾病
•FGIDs的核心症状以及老年人衰老本身的生理变化形成了显著的重叠。
•老年人常先出现器质性问题,易忽略:
✓年龄衰老会伴随肠道衰老;
✓老年消化道改变易导致器质性问题,应排除。
•心理障碍不易被患者接受,应谨慎诊断:
✓胃肠道症状归因于潜在的心理问题并不容易被患者接受。
4.重点关注睡眠障碍
天津市的一项纳入6所医院约1500例患者的单盲多中心研究显示,在FD患者中,睡眠障碍占比87.07%、精神心理异常占比94.67%、睡眠障碍+心理异常占比83.59%;在IBS患者中,睡眠障碍占比81.81%、精神心理异常占比96.1%、睡眠障碍+心理异常占比79.22%;在FC患者中,睡眠障碍占比88.46%、精神心理异常占比92.31%、睡眠障碍+心理异常占比80.77%;在其他FGIDs患者中,睡眠障碍占比71.28%、精神心理异常占比93.62%、睡眠障碍+心理异常占比69.15%。老年FGIDs患者的睡眠质量更差;FGIDs患者合并焦虑抑郁时睡眠障碍比例较高。
由此可见,FGIDs患者合并焦虑抑郁的情况极为常见,尤其是睡眠障碍。HAMA评分、SAS评分、SDS评分和PHQ-9评分等焦虑抑郁量表中均将睡眠障碍纳入考量,也进一步佐证了睡眠障碍在焦虑抑郁状态评估中的关键价值。
然而,睡眠状态评估方法,如匹兹堡睡眠质量指数量表、Spiegel量表等,临床应用较为繁琐,因此王教授建议采用更为简便的Cohen量表进行睡眠质量粗估。Cohen等(1993)定义下列其中一项睡眠困扰的发生即为睡眠质量下降:①睡眠少于6小时;②睡眠潜伏期(躺到入睡)>30分钟;③夜里醒来超过3次。
1.常用药物分类
表2 常用药物分类及应用

注:H2RA:H2受体拮抗剂;SSRIs:选择性
2.抗焦虑抑郁药物及应用建议
表3 常用抗焦虑抑郁药物
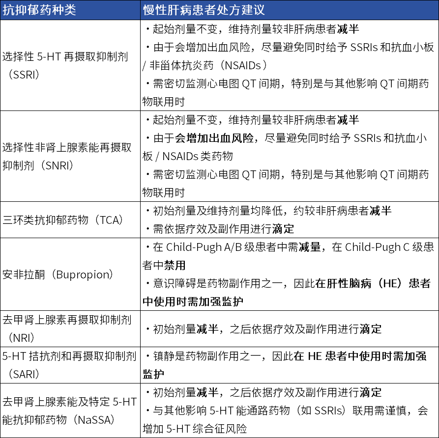
抗焦虑抑郁药物可能增加肝脏负担或损伤肝功能,临床建议如下:
表4 抗焦虑抑郁药物应用建议
3.关注药物之间的相互作用
15%的老年人因多病共存、多重用药,面临药物相互作用风险。此外,老年人生理变化导致药物代谢减慢,相互作用风险更高。因此,处理合并焦虑抑郁的老年FGIDs时要注意药物间相互作用。
•消化药与精神药物:由于
•消化科与其他科药物:PPI与他汀类药物,增加后者血药浓度,增加发生横纹肌溶解的风险。
•精神药与其他类药物:
•合并焦虑抑郁的老年FGIDs患病率缺乏大样本研究;
•合并焦虑抑郁的老年FGIDs危害大;
•诊断合并焦虑抑郁的老年FGIDs时注意除外严重器质性疾病;
•睡眠障碍是临床上识别合并焦虑抑郁的老年FGIDs的重要方法;
•治疗合并焦虑抑郁的老年FGIDs时注意治疗原发病;
•处理合并焦虑抑郁的老年FGIDs时要注意药物间相互作用。
王邦茂 教授
医学博士、主任医师、二级教授、博导
天津医科大学总医院消化病中心主任
天津市消化疾病研究所所长
天津市消化病重点实验室主任
天津市消化病质量控质中心主仼
国家临床消化专科负责人
中华医学会消化分会常委老年组长
中国医师协会内镜分会AI内镜学组组长
中国医师协会消化医师分会常委
中国中西医结合消化内镜分会副主委
海峡两岸消化学会副主委
《中华消化内镜杂志》、《中华消化杂志》、《中华胰腺杂志》、《中华内科杂志》等杂志编委
(本网站所有内容,凡注明来源为“医脉通”,版权均归医脉通所有,未经授权,任何媒体、网站或个人不得转载,否则将追究法律责任,授权转载时须注明“来源:医脉通”。本网注明来源为其他媒体的内容为转载,转载仅作观点分享,版权归原作者所有,如有侵犯版权,请及时联系我们。)