重磅揭晓|正本焕青·第一届皮科科普汇表演类&视频类入围名单出炉!
2026-04-01



皮科科普有新意,创意表达绽光彩!

科普汇自启动以来,收到了众多兼具专业性、创意性与传播性的优秀作品。创作者们以视频、表演为载体,将专业的皮科知识化作生动有趣的科普内容,让硬核医学知识走出诊室、贴近大众。

经过专业评审团的严格筛选,表演类、视频类入围名单正式揭晓!恭喜所有入围的创作者/团队,你们的创意与用心,让皮科科普变得鲜活又有温度!


????

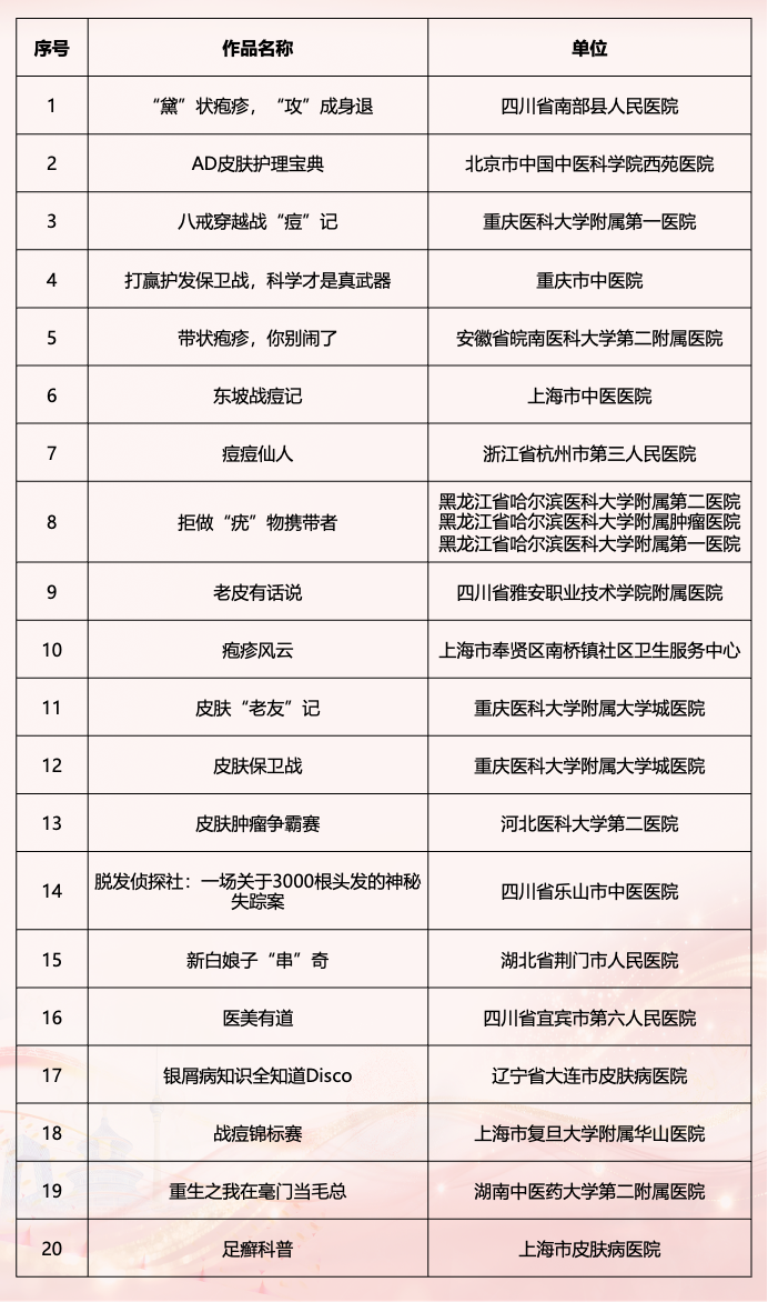
表演类入围名单

(按作品名称排序)

图片


????

视频类入围名单

(按作品名称排序)

图片


图片
图片
图片

每一份入围作品,都是创作者对皮科科普的独特诠释:表演类作品以情景剧、脱口秀、小品等多元形式,让科普在舞台上鲜活呈现;视频类作品用真人讲解、动画演绎、案例解析等方式,让皮科知识触手可及。

接下来,入围作品将迎来最终展示与评审环节,表演类作品将于2026年4月26日上午9:00在北京国家会议中心1F多功能厅A进行现场表演,视频类作品将同步进入最终评审阶段,最终结果将在闭幕式正式公布!所有入围者/团队成员需参加闭幕式。

感谢所有创作者的积极参与,是你们的奇思妙想,让皮科科普更有魅力;也期待入围创作者们在后续环节中绽放更多精彩,以创意为桥,让更多人读懂皮科知识,守护皮肤健康!


来源:中西医结合皮肤性病专委会微信公众平台

医脉通是专业的在线医生平台,“感知世界医学脉搏,助力中国临床决策”是平台的使命。医脉通旗下拥有「临床指南」「用药参考」「医学文献王」「医知源」「e研通」「e脉播」等系列产品,全面满足医学工作者临床决策、获取新知及提升科研效率等方面的需求。

(本网站所有内容,凡注明来源为“医脉通”,版权均归医脉通所有,未经授权,任何媒体、网站或个人不得转载,否则将追究法律责任,授权转载时须注明“来源:医脉通”。本网注明来源为其他媒体的内容为转载,转载仅作观点分享,版权归原作者所有,如有侵犯版权,请及时联系我们。)

0
收藏 分享