呋喹替尼是一种高选择性VEGFR抑制剂,基于关键性的III期FRESCO和FRESCO-2研究结果,目前已在中、美在内的多个国家和地区获批用于既往接受过系统治疗的转移性
本文将系统介绍呋喹替尼的药理作用机制、在不同适应症中的临床应用、给药方式与剂量调整策略,并重点阐述其不良反应的监测与管理,旨在为临床工作者提供全面的参考,以优化治疗策略,平衡疗效与安全性,最终使患者获益。

Chemical Structure and Pharmacology
a
成份

本品主要成份为呋喹替尼。
化学名称:6-(6,7-二甲氧基喹唑啉-4-氧)-N,2-二甲基苯并呋喃-3-甲酰胺
化学结构式:

分子式:C21H19N3O5
分子量:393.39
b
性状

本品内容物为白色至类白色粉末。
c
药理

呋喹替尼为VEGFR1、2及3选择性抑制剂,对VEGFR激酶活性、细胞和组织中VEGFR2/3 磷酸化、内皮细胞增殖及管腔形成、鸡胚绒毛尿囊膜模型新生微血管形成、肿瘤血管生成具有抑制作用,从而抑制肿瘤生长。
消化系统肿瘤适应证
gastrointestinal cancer Indications
本品单药适用于既往接受过
推荐剂量
Recommended Dose
a
一般性

每次5mg(1粒,每粒含5mg呋喹替尼),每日1次;连续服药3周,随后停药1周(每4
b
不良反应所致剂量调整

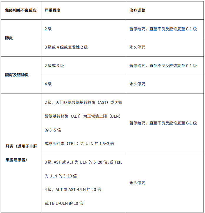
在用药过程中医生应密切监测患者,根据患者个体的安全性和耐受性调整用药,包括暂停用药、降低剂量或永久停用本品。剂量调整应遵循先暂停用药再下调剂量的原则。
暂停用药后,如不良反应在1周内恢复至≤1级,则继续按原剂量服用;如2周内恢复至≤1级,建议在医生指导下调整剂量:第一次调整剂量至每日4mg(4粒,每粒含1mg呋喹替尼);第二次调整剂量至每日3mg(3粒,每粒含1mg呋喹替尼);若每日3mg仍不耐受,则永久停药。剂量调整总体原则见表1;最常见的手足皮肤反应(或掌跖红肿疼痛综合征)的剂量调整原则详见表2。
表1 呋喹替尼治疗转移性结直肠癌的剂量调整原则

表2 发生手足皮肤反应的剂量调整原则

c
特殊人群剂量调整

肝功能不全患者
目前无针对肝功能不全患者的研究数据,临床研究显示服用本品可能出现转氨酶升高,轻中度肝功能不全患者需在医生指导下慎用本品并严密监测肝功能,重度肝功能不全患者禁用本品。
肾功能不全患者
轻度肾功能不全(肌酐清除率60至89mL/min)的患者,不建议进行剂量调整。中度肾功能不全患者需在医生指导下慎用本品,并严密监测肾功能,重度肾功能不全患者禁用本品。
儿童患者
目前尚无本品用于18岁以下儿童或青少年患者的临床数据,不建议服用本品。
老年患者
建议老年患者应在医生指导下慎用本品,无需调整起始剂量
不良反应
Adverse Reaction
FRESCO是在二线及以上标准化疗失败的转移性结直肠癌患者中比较呋喹替尼联合最佳支持治疗(BSC)与安慰剂联合BSC的随机、双盲、安慰剂对照、多中心的III期临床研究。
表3 FRESCO研究中发生率≥5%的所有分级的不良反应和≥2%的≥3级的不良反应汇总




禁忌证
Contraindications
对本品任何成分过敏者禁用。
严重活动性出血、活动性消化道溃疡、未愈合的胃肠穿孔、消化道瘘患者禁用。重度肝肾功能不全患者禁用。妊娠、哺乳期妇女禁用。
参考文献:
1.呋喹替尼胶囊(爱优特)说明书-https://drugs.medlive.cn/v2/drugref/detail/info?detailId=c0e2fbb67c6c2090fcbc9de8327d8119
编辑:Aurora
排版:Aurora
执行:Aurora
(本网站所有内容,凡注明来源为“医脉通”,版权均归医脉通所有,未经授权,任何媒体、网站或个人不得转载,否则将追究法律责任,授权转载时须注明“来源:医脉通”。本网注明来源为其他媒体的内容为转载,转载仅作观点分享,版权归原作者所有,如有侵犯版权,请及时联系我们。)