近日,来自中南大学湘雅二医院代谢内分泌科的

AFFs是指非创伤或轻微创伤或扭转造成的股骨转子下或股骨干骨折。根据 2013年美国骨与矿物质研究学会(American Society for Bone and Mineral Research, ASBMR)工作组的标准(表1),确诊AFFs至少需要满足五个主要标准中的四个,并排除其他骨折。次要标准支持诊断,但非诊断所必需。
表1. ASBMR工作组2013年修订的非典型性股骨骨折病例定义

Q1
非典型性股骨骨折的危险因素有哪些?
高龄:接受BPs治疗的女性患者,AFFs发病风险随年龄增长呈上升趋势,但85岁及以上患者风险有所降低,可能与该年龄段死亡率增高有关。
种族:亚洲女性是AFFs的高风险群体。在接受BPs治疗的女性队列中,亚洲女性的AFFs发生率为每年每万人5.95例,而白人女性为1.09例。
女性:基于瑞典2008-2010年数据,55岁以上接受BPs治疗的AFFs患者90%为女性,可能与女性骨骼结构(股骨更窄、骨盆更宽)及BPs较高使用率有关。
遗传易感性:LOXL4基因变异和甲羟戊酸通路突变个体风险显著增高。
药物因素:长期使用BPs(口服>5年或静脉>3年且无药物假期)、质子泵抑制剂(可能抑制骨吸收)以及高剂量/长期
Q2
抗骨吸收药物导致非典型性股骨骨折的发生机制是什么?
骨重建抑制:抗骨吸收药物过度抑制破骨细胞活性,导致微损伤修复受阻,微裂纹积累,骨转换率降低。
骨材料性能下降:抗骨吸收药物虽可提高骨密度,但骨基质中矿物质沉积过多,胶原纤维排列紊乱,导致骨硬度上升但韧性下降。
股骨几何形态影响:亚洲女性特有的股骨形态(股骨颈长度较短、较大内翻角和弯曲度)使外侧皮质承受更高应力,易发生骨折(图1)。

图1. 亚洲人与白人股骨几何结构示意图
Q3
不同抗骨吸收药物的最佳用药时间窗?(图2)
口服
地舒单抗通过抑制核因子κB受体激活蛋白配体(Receptor Activator of Nuclear Factor-κB Ligand, RANKL)快速降低骨吸收,但停药后骨吸收标志物CTX可在1-2个月内反弹至基线3倍以上,导致骨量快速丢失(尤其皮质骨)和椎体骨折风险骤增(第1年风险升高6.6%),因此通常不推荐药物假期,需持续治疗或停药后6个月内进行序贯治疗。高骨折风险患者(如多发性椎体骨折)停药后应首选序贯双膦酸盐,可降低椎体骨折风险46%;若存在严重骨质疏松或骨量极度低下,可替代为
表2. 关于停用抗骨吸收药物的建议

Q4
停药后风险何时降至安全水平?
AFFs的风险与BPs的停药时间密切相关。对于未使用BPs的人群,AFFs的绝对风险极低,每年每万人仅0.03-0.07例。当BPs使用少于5年的患者停药后,AFFs发生率持续降低,停药4年以上时,发生率降至每年每万人0.1例,接近正常人群水平,此时可考虑恢复用药。然而,对于BPs使用超过5年的患者,停药1.25-4年后AFFs发生率降至最低点,即每年每万人1.91例,但仍高于未用药人群。推测长期用药者停药后难以完全恢复至正常风险水平,若继续停药,AFFs发生率可能上升。因此,建议用药超过5年的患者在停药1.25-4年时评估恢复用药的必要性。
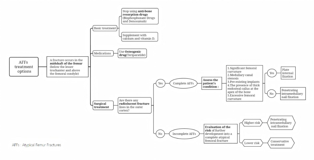
AFFs的治疗方案涵盖基础、药物及手术三个层面(图3)。在基础治疗方面,一旦确诊AFFs,需立即停用抗骨吸收药物,并及时补充钙和

图2. 非典型性股骨骨折的治疗方案
盛志峰 教授
中南大学湘雅二医院
该综述系统总结了抗骨吸收药物导致的非典型性股骨骨折的风险因素与临床管理策略的研究进展,详细论述了药物过度抑制骨重建、微损伤累积及股骨几何形态在骨折发生中的协同作用机制,并提出了基于个体化风险评估的药物假期策略、停药后序贯治疗方案以及手术与非手术综合管理路径,为临床实践中安全、精准地应用抗骨吸收药物提供了重要指导。
值得注意的是,未来应重点研究地舒单抗的作用机制,拓展骨折的非典型部位认识,并推进新药研发与诊疗规范建立,以提升防治水平。
李妍妍
中南大学湘雅医学院临床医学八年制在读
史悦晴
中南大学湘雅医学院临床医学五年制在读
瞿晓莉
现复旦大学华山医院博士研究生在读
盛志峰教授
•主任医师,教授
•博导,博士后合作导师
•研究方向:大数据与慢性病管理(骨质疏松症)
•中南大学湘雅二医院健康管理中心主任
•湖南省智慧化慢病管理临床医学研究中心主任
•代谢性骨病湖南省重点实验室副主任
•中华医学会内分泌学分会委员
•中华医学会内分泌学分会骨代谢学组副组长
•中国医师协会内分泌代谢科医师分会第五届委员兼副总干事长
•湖南省医学会理事
•湖南省医学会内分泌专业委员会副主任委员
相关文章与链接:https://doi.org/10.1007/s11914-025-00948-9

(本网站所有内容,凡注明来源为“医脉通”,版权均归医脉通所有,未经授权,任何媒体、网站或个人不得转载,否则将追究法律责任,授权转载时须注明“来源:医脉通”。本网注明来源为其他媒体的内容为转载,转载仅作观点分享,版权归原作者所有,如有侵犯版权,请及时联系我们。)