卒中是导致死亡和残疾的主要原因之一。卒中后存活超过 6 个月的患者中,近一半在至少一项日常生活活动中需他人协助。卒中及其复发造成的累积性
2026年1月26日,美国心脏协会/美国卒中协会(AHA/ASA)在Stroke发布了《2026年急性缺血性卒中患者早期管理指南》[1],取代了2018年版及其2019年更新版。此次关键更新包括:纳入关于溶栓治疗选择和适应症、血管内血栓切除术适应症的判定、

核心要点
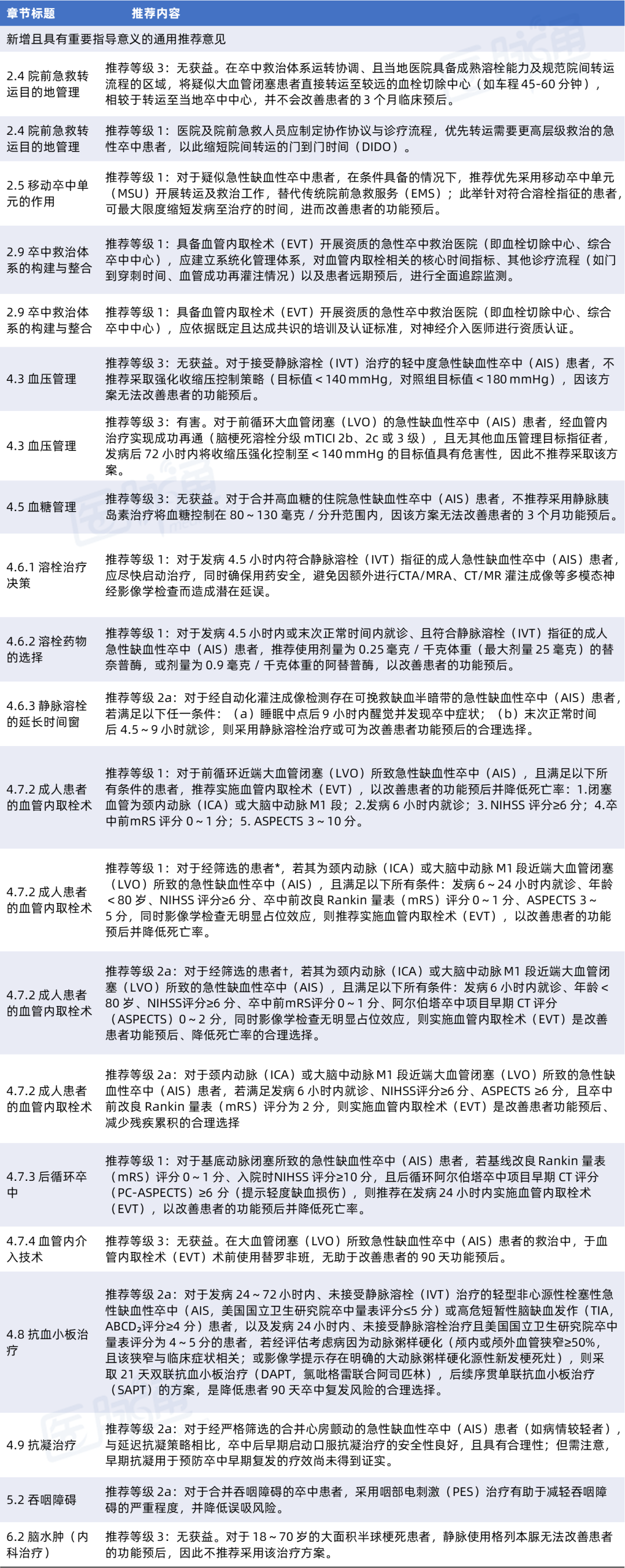
1.移动卒中单元(MSU)能够快速识别和救治符合溶栓治疗条件的急性缺血性卒中(AIS)患者。近期研究强调了MSU相较于传统急救医疗服务的优势。基于其安全性和临床获益,本指南在条件允许的情况下,纳入了关于MSU应用的相关建议。
2.院前阶段,疑似卒中患者的转运目的地选择仍具挑战性。既往指南建议将患者转运至最近的具备溶栓能力的医疗机构。根据最新证据,本指南建议,在缺乏高效院际转运体系的情况下,应结合区域卒中救治体系的特点,将患者直接转运至最近的具备血管内取栓(EVT)能力的医院。
3.静脉溶栓(IVT)是急性缺血性卒中患者的主要治疗手段。鉴于多项国际试验显示静脉替奈普酶相较于
4.对于发病4.5小时内、存在非致残性神经功能缺损(例如孤立性感觉障碍),临床试验未能证实溶栓治疗的获益。对于这类患者,首选并推荐双联抗血小板治疗。
5.新的研究探讨了辅助抗栓治疗(例如
6.基于大量随机对照试验,EVT已被确立为大血管闭塞急性缺血性卒中(LVO-AIS)患者的标准治疗方法。最新证据支持将EVT的适用范围扩大到以往被认为不符合EVT指征的患者。具体而言,多项研究表明,经影像学证实存在较大缺血核心的部分卒中患者也能从EVT中获益。
7.多项试验表明,与单纯药物治疗相比,血管内治疗可改善功能结局,本指南强烈建议,对发病后 24 小时内就诊,且 NIHSS 评分≥10 的基底动脉闭塞患者,给予EVT治疗。
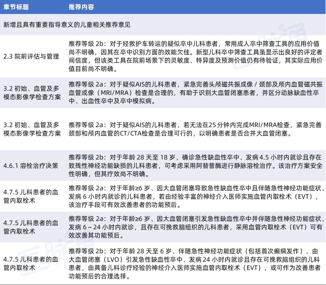
8.本指南首次纳入了针对儿童急性缺血性卒中患者的介入治疗建议。尽管儿童卒中的院前和院内救治流程仍需进一步完善,但专家共识和近期研究强调了早期识别儿童卒中的重要性,并支持对部分儿童急性缺血性卒中患者进行血管内介入治疗的安全性和潜在获益。这些建议为未来的指南制定奠定了基础,并涵盖了儿童急性卒中救治的各个阶段。
9.针对AIS患者的血糖管理已根据最新证据更新,不再推荐将血糖控制在80至130 mg/dL 范围内,因该方案不仅无法改善临床结局,反而会增加严重低血糖的发生风险。
10.多项新试验评估了成人患者在IVT和EVT后强化降压治疗的有效性与安全性。其提供的新证据表明,IVT后强化降压治疗并不能改善功能预后,且EVT后强化降压反而可能造成不良影响。因此,即使在完全再灌注的情况下(例如,
推荐意见
本表重点列出了自上一版指南发布以来新增的、且具有临床实践变革意义的部分推荐意见,并非所有更新内容的完整汇总。


参考文献:
[1]Prabhakaran S, Gonzalez NR, Zachrison KS, et al. 2026 Guideline for the Early Management of Patients With Acute Ischemic Stroke: A Guideline From the American Heart Association/American Stroke Association. Stroke. 2026 Jan 26.

(本网站所有内容,凡注明来源为“医脉通”,版权均归医脉通所有,未经授权,任何媒体、网站或个人不得转载,否则将追究法律责任,授权转载时须注明“来源:医脉通”。本网注明来源为其他媒体的内容为转载,转载仅作观点分享,版权归原作者所有,如有侵犯版权,请及时联系我们。)