来源:宣医图书馆
撰稿:
近日,首都医科大学宣武医院陈彪教授、杨秋梅副教授团队在
该研究系统阐明了亚洲人群帕金森病风险突变LRRK2R1628P(大鼠同源为 R1627P) 通过调控肠道 TLR4/MyD88/NF-κB 通路,介导衰老、环境刺激物(LPS)等危险因素协同诱发肠道慢性炎症与 α-突触核蛋白(α-Syn)异常表达的分子机制,并证实靶向 TLR4 的干预策略可逆转突变大鼠的肠道病理异常,为理解帕金森病的早期肠源性发生机制及寻找干预靶点提供了理论靶点和实验依据。
一.研究背景
帕金森病是全球增长最快的神经退行性疾病,其病理特征α-synuclein的异常聚集被认为可能起源于肠道。慢性肠道炎症是帕金森病的关键早期事件。LRRK2基因既是帕金森病的主要遗传风险因子,也是
二.研究方法
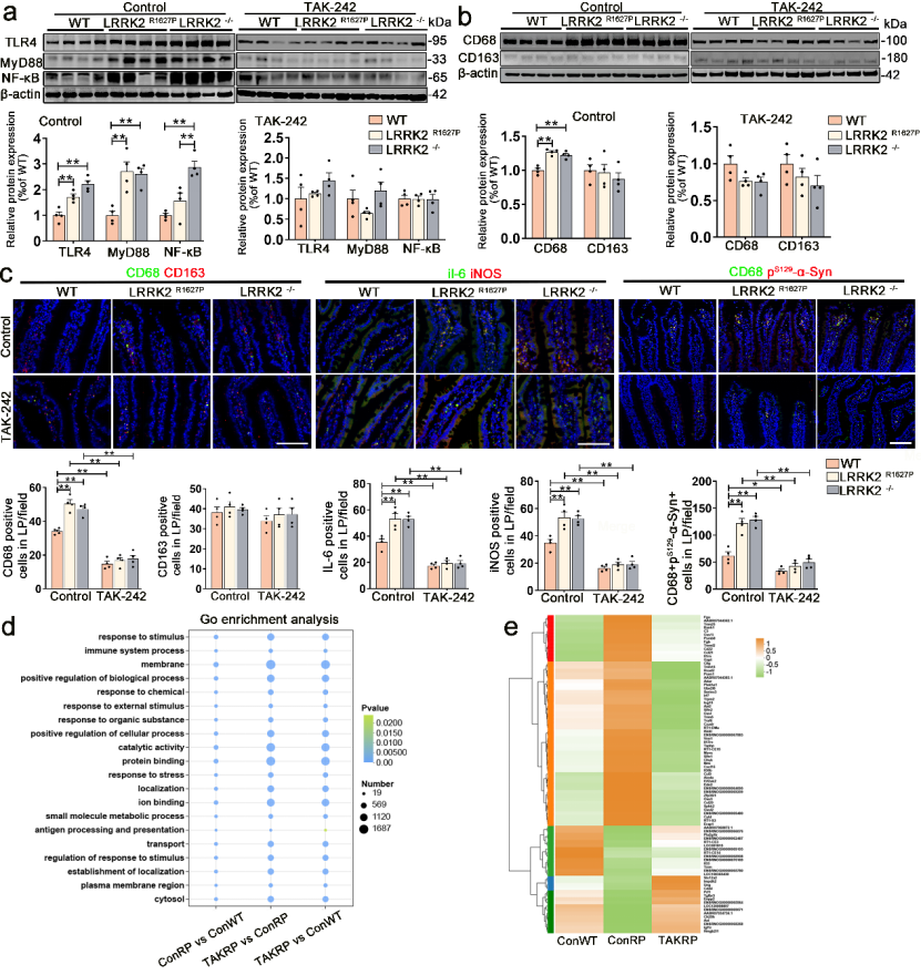
利用LRRK2R1627P基因敲入大鼠,分别在2、8、16及20-22月龄,通过组织形态学、免疫荧光、流式细胞术、透射电镜、转录组测序及16S rRNA微生物组测序等多维度技术手段,深入探究了肠道上皮屏障、免疫微环境、菌群结构及α-Syn的动态演变。同时,采用TLR4激动剂(LPS)模拟环境毒素急性刺激,并利用TLR4特异性抑制剂TAK-242进行长达6个月的干预,验证了该信号通路的核心驱动作用。
三.研究结果
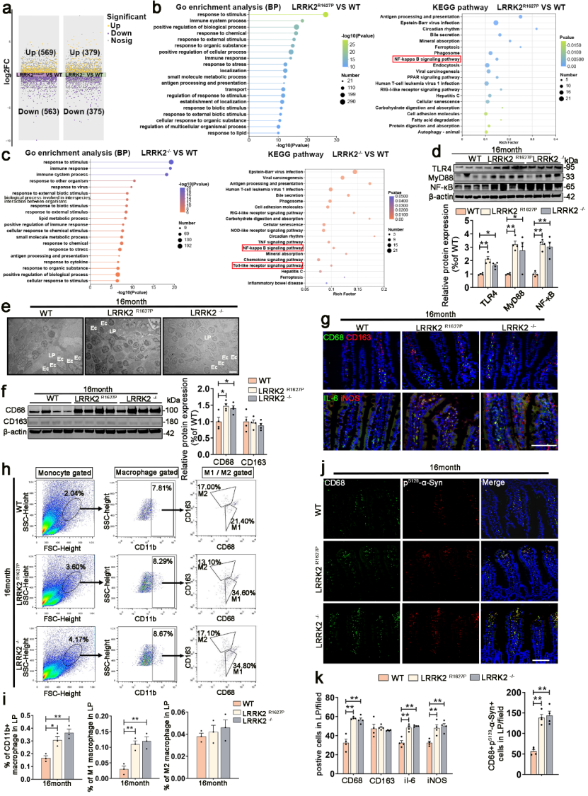
研究发现,LRRK2R1627P突变呈现功能缺失特征,以年龄依赖性方式破坏肠道稳态:
1.突变协同衰老驱动TLR4介导的肠道稳态失衡与M1巨噬细胞α-Syn病理:LRRK2R1627P突变导致大鼠小肠呈现年龄依赖性的退行性改变,包括小肠长度缩短、绒毛变矮、隐窝变浅、杯状细胞减少及紧密连接蛋白ZO-1/E-钙粘蛋白显著下降。机制上,TLR4/MyD88/NF-κB信号通路过度激活驱动M1型促炎巨噬细胞极化与慢性炎症微环境形成。尤为重要的是,病理性的磷酸化α-Syn并非聚集于传统认为的肠神经元,而是特异性聚集于CD68+ M1型巨噬细胞内。

2.靶向TLR4可有效逆转肠道病理:长期给予TLR4特异性抑制剂TAK-242,不仅能有效抑制M1巨噬细胞活化和炎症因子释放,还能显著改善上皮屏障功能、重塑菌群结构,并有效降低p-α-Syn在肠道中的异常聚集。

四.研究结论及科学意义
本研究首次证明LRRK2R1627P突变通过TLR4/NF-κB通路驱动大鼠年龄依赖性的肠道慢性炎症和M1型巨噬细胞介导的α-Syn病理。研究提出了“遗传易感作为‘火药’,衰老与毒素作为‘引信’”的帕金森病肠道起源新模型。尤为重要的是,本研究揭示了p-α-Syn在肠道免疫细胞中的异常定位,提示免疫细胞可能是连接肠道炎症与中枢神经退行性变的关键桥梁。该成果为理解遗传异质性(尤其是亚洲人群特异的R1628P突变)如何与环境因素互作触发帕金森病提供了关键实验依据,并为基于“肠-脑轴”调控的神经保护策略开辟了新方向。
作者介绍
通讯作者
陈彪
首都医科大学宣武医院
神经生物学家
主任医师 教授 博士生导师
陈彪,首都医科大学宣武医院主任医师、教授、博士研究生导师,现任首都医科大学老年医学系主任。入选“新世纪百千万人才工程”国家级人选、教育部“长江学者和创新团队发展计划”首席科学家、“万人计划”百千万工程领军人才、北京市卫生系统领军人才和科技北京“百名领军人才”,北京市医管局“使命人才”。长期从事帕金森病、老年性痴呆等神经退行性疾病的基础、临床及转化医学研究。开设帕金森病专病门诊,诊治病人数万人次,建立了世界最大的帕金森病临床资料和样本库和国内最大的帕金森病临床诊疗中心,通过网络医疗、远程医疗、可穿戴设备等新技术手段对帕金森病患者进行早期诊断和疾病的全程管理。作为负责人承担国家自然科学基金重点项目、863项目、重大新药创制计划、973子课题、科技部支撑计划和行业基金等30余项科研课题,并获多项美国福克斯(MJFOX)基金会资助课题。建立和领导了目前我国乃至世界上最大的PD诊疗中心,在PD的病因和发病机制、新型生物标记物发现与转化、早期诊断、早期预警、个体化干预和全程管理模式等关键领域取得了一系列突出的原创性成果。牵头组建了“中国帕金森病研究协作组”网络和“中国帕金森联盟”。
共同通讯作者
杨秋梅
首都医科大学宣武医院
神经生物室副研究员
主要从事神经退行性疾病致病机制及神经保护研究,重点关注外周器官在帕金森病发生发展中的作用机制,揭示了外周系统参与神经退行性变的重要分子基础,为帕金森病早期诊断与干预提供了新的理论依据和潜在靶点。相关研究成果以第一作者或通讯作者在 NPJ Parkinson’s Disease、Journal of Cachexia Sarcopenia and Muscle 和 Aging and Disease 等国际学术期刊发表,在帕金森病外周机制研究领域产生了积极影响。
第一作者
庞世敏
首都医科大学宣武医院
2025级博士研究生
首都医科大学宣武医院2025级博士研究生。研究方向主要是外周器官在帕金森病发生发展中的作用机制。相关研究成果以第一作者(含共同)身份发表于 NPJ Parkinson’s Disease、Neural Regeneration Research 和 Aging and Disease 等国际知名学术期刊。
(本网站所有内容,凡注明来源为“医脉通”,版权均归医脉通所有,未经授权,任何媒体、网站或个人不得转载,否则将追究法律责任,授权转载时须注明“来源:医脉通”。本网注明来源为其他媒体的内容为转载,转载仅作观点分享,版权归原作者所有,如有侵犯版权,请及时联系我们。)