复杂的分期标准、关键的鉴别诊断、争议的治疗方案……当各种诊疗指南在记忆里玩起捉迷藏时——恭喜你解锁了本栏目的正确打开方式!我们准备了:
精简版指南:用最直观的呈现、最精炼的语言,帮你轻松 get 关键信息。
可食用知识速递:手机端即查即用,查房/会诊无压力
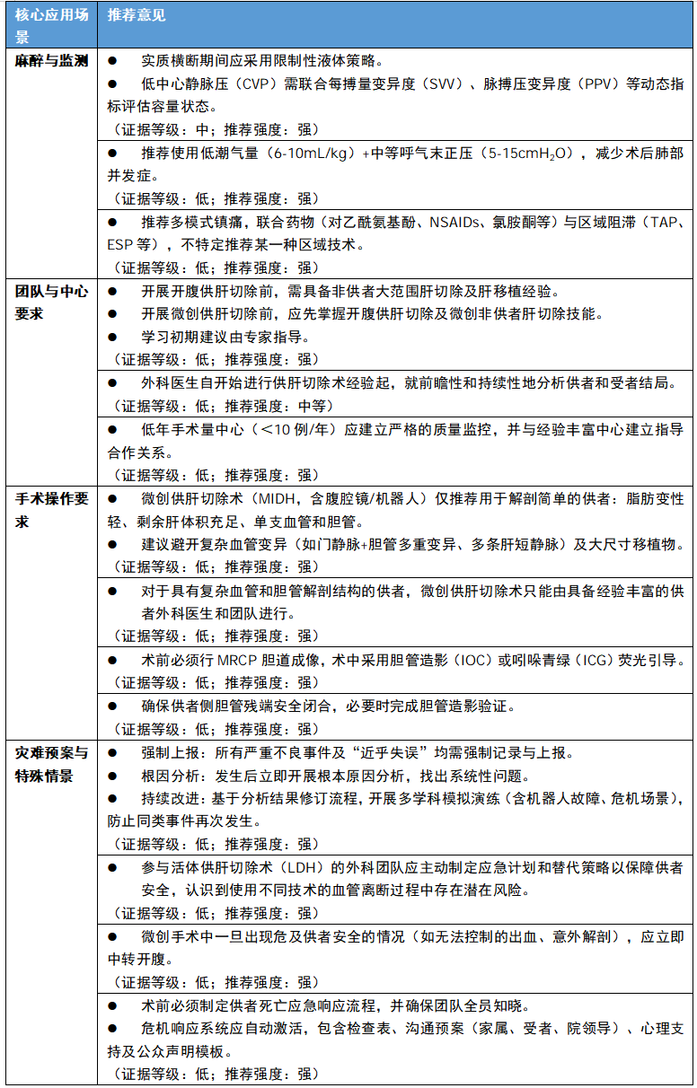
活体肝移植是弥补终末期肝病、肝癌患者器官供需缺口的关键术式,活体供体安全为核心原则。国际肝脏移植学会(ILTS)与国际活体肝移植小组(iLDLT)联合发布 2025 共识指南,明确活体肝供体术中管理全流程规范,本期指南3分钟为您整理好了活体肝供体术中管理规范要点,点赞+收藏,随时查看不迷路~

参考文献:
Bhangui, Prashant1; Hakeem, Abdul Rahman2; Di Maira, Tommaso3; Rammohan, Ashwin4; Sayed, Blayne Amir5; Soejima, Yuji6; Shingina, Alexandra7; Cheah, Yee Lee8; McCluskey, Stuart9; Spiro, Michael10; Ganesh, Swaytha11; Rajalingam, Rajesh4; Gupta, Subash12; Findlay, James13; Gupta, Amar14; Chieh, Alfred Kow Wei15; Sakamoto, Seisuko16; Xia, Qiang17; Kim, Ki-Hun18; Polak, Wojciech G.19; Sapisochin, Gonzalo20; Soin, Arvinder Singh1; Pomposelli, James21; Vyas, Mary22; Wiggins, Chantal22; Mas, Valeria23; Taner, Timucin24; Broering, Dieter25; Chen, Chao-Leng26; Terrault, Norah27; Burra, Patrizia28; Hirschfield, Gideon29; Ascher, Nancy30; Lerut, Jan31; Rela, Mohamed4; Heimbach, Julie24; Selzner, Nazia32; Balci, Deniz33; Olthoff, Kim34. Living liver donor safety: Intraoperative considerations in living liver donation—Guidelines from the ILTS–iLDLT group consensus conference 2025. Liver Transplantation 32(4):p 592-608, April 2026. | DOI: 10.1097/LVT.0000000000000800
(本网站所有内容,凡注明来源为“医脉通”,版权均归医脉通所有,未经授权,任何媒体、网站或个人不得转载,否则将追究法律责任,授权转载时须注明“来源:医脉通”。本网注明来源为其他媒体的内容为转载,转载仅作观点分享,版权归原作者所有,如有侵犯版权,请及时联系我们。)