ELN-DAVID重磅发布!2025版AML-MRD共识指南的全面解读
发布时间:2026-04-20   


2025版欧洲白血病网(ELN)急性髓系白血病(AML)微小残留病(MRD)共识指南重磅发布,为AML的MRD提供了与ELN 2022遗传风险分层相匹配的全面、精细化框架。该指南由ELN-DAVID联盟通过两轮德尔菲专家共识制定,系统覆盖MRD的临床应用、技术实施、临床试验整合及未来发展方向。


修订版建议引入了几项关键更新,以提高AML中MRD评估的准确性和临床相关性:

(1)现在针对每个遗传亚组制定了详细的MRD指导,与接受强化化疗的成人患者的ELN 2022风险分类保持一致。
(2)MRD负荷被分类为阴性、低水平阳性或阳性。MRD-LL(低水平阳性)类别(定义为可检测到但预后意义不明确)已在AML各亚组和包括多参数流式细胞术在内的MRD技术中更广泛地引入。正在进行和未来的研究有望进一步阐明其临床意义。
(3)新引入了定性MRD应答类别,以支持基于背景解读MRD动态变化。借鉴慢性髓系白血病的框架,它包括三种应答类型:最佳、警示和治疗失败高风险。这种方法允许根据时间和治疗背景进行更灵活的解读。例如,两周期强化化疗后骨髓中经qPCR检测到mutNPM1 MRD阳性并不提示治疗失败高风险,而外周血中或治疗结束时出现同样结果则相反。
(4)更新的表格为每种检测方法和靶标提供了不同的MRD百分比阈值,反映了AML内部的生物学异质性和MRD检测方法的技术差异。
(5)基于新证据,现在建议在异基因造血细胞移植后的第一年随访期内进行MFC-MRD评估,而qPCR或UHS-NGS MRD评估建议在移植后持续24个月。
(6)现在推荐更低的NPM1 MRD阈值,并对PB和BM水平有具体的区分。
(7)建议在两个化疗周期后和异基因造血细胞移植前,使用UHS-NGS进行FLT3-ITD突变检测。基于较有限的证据,也建议在治疗结束时和随访期间进行检测。


共识的56条建议



指南共形成56条建议(表1a/1b/1c),其中53条共识度≥90%。这些更新标志着AML的MRD评估在标准化与临床实用化方面迈出关键一步,将助力不同治疗场景下的精准诊疗。


表1a ELN 2025 MRD临床检测建议红色字体部分为自2021年MRD 建议版本以来的新增内容)

图片

备注:MRD-LL: 低水平可测量残留病; UHS-NGS: 超高灵敏度下一代测序。


表1b ELN 2025 MFC-MRD建议红色字体部分为自2021年MRD 建议版本以来的新增内容)

图片


表 1c. ELN 2025 分子MRD建议(红色字体代表自2021年MRD建议以来的新增内容)

图片



MRD检测方法


应按照表2中描述的检测类型、时间点和组织类型的特定建议进行MRD评估(表1a A2)。由于各风险组的临床影响和特定突变不同,这些建议按ELN 2022风险分类和突变状态列出。对于特定背景下的阈值(例如两个化疗周期后BM中的mutNPM1 MRD),有意未作定义,因为此时BM对于qPCR-MRD来说不是推荐的样本类型。推荐的监测频率列于表2(有关随访期间的监测频率和持续时间,请参见表2脚注)。目前,仅有一年MFC随访的数据可用,因此建议异基因造血细胞移植后进行12个月的MFC-MRD监测,而遗传学方法建议监测24个月。


表2 各 ELN 风险组及突变状态的推荐MRD检测方法

图片

表2脚注:

1. 如果要用罕见 MRD 标志物进行监测(例如,非 A、B 或 D 型 NPM1 突变、非常大的 FLT3-ITD 插入片段或罕见的非经典 PML::RARA 转录本),应在诊断时使用已建立的 MRD 检测方法确认分析物的可检出性,以确保其适用于后续监测。

2. 随访期的监测频率和持续时间:PB 每 4-6 周一次,持续 24 个月;BM 每 3 个月一次,至少持续 24 个月,除非另有说明。为了能与 2 个疗程后和治疗结束时的 MRD 水平进行比较,必须在诊断时确定该分析物在骨髓中的基线水平。

3. 诊断时应评估 CBF 突变状态。

4. 由于前12个月内复发会很迅速,建议每4-6周监测一次PB。

5. 不建议使用 PB 进行监测,因为通常只有在明确的 APL 复发时 PB 才会转为MRD阳性。

6. FLT3-ITD UHS-NGS MRD 在 EOT 和随访期的证据有限,基于专家意见。

7. Döhner 等人文章中列出的 AML 特异性融合基因,如果存在经过验证的检测方法,则可以使用。

8. 仅适用于经过充分验证的标志物,如 NPM1。预计未来在经过严格验证并使用标准化报告框架后,会纳入更多基因(补充表 S7)。

9. 随访期 UHS-NGS MRD 的证据有限,基于专家意见。

10. 如果 ELN 不良风险患者中存在 mutNPM1 或 FLT3-ITD,请参考 ELN 中等风险组中 mutNPM1 和 FLT3-ITD 阳性患者的推荐。

11. 评估诊断时的基因突变,例如通过髓系 panel 分析。


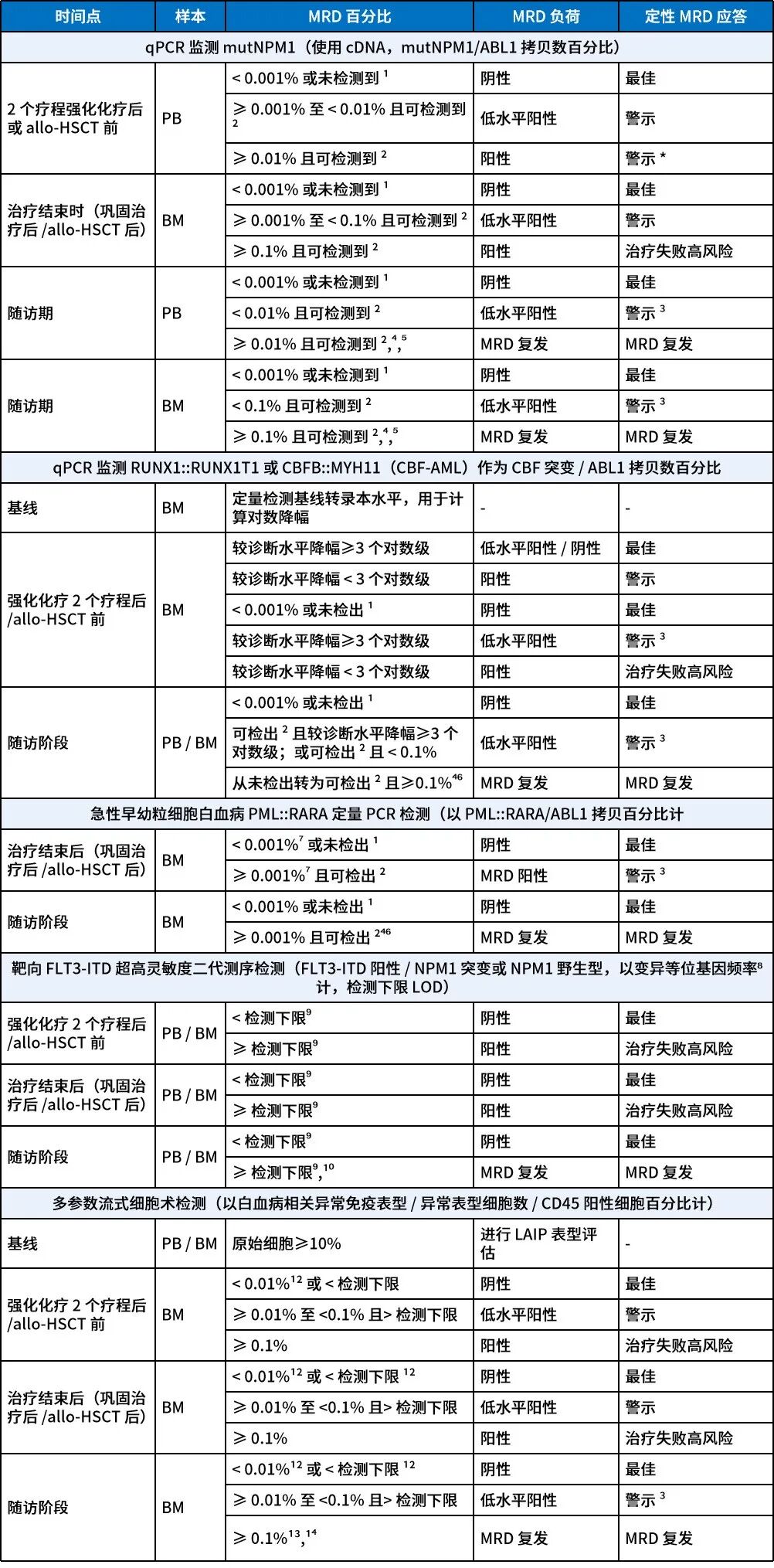
MRD监测的应答标准


应使用表3中为各亚组和检测方法提供的阈值,将残留病分类为阳性、低水平阳性和阴性。MRD应答的临床解读被定义为"最佳"、"警示"和"治疗失败高风险"(表1a A3)。


MFC-MRD已被确立为两周期强化化疗后骨髓中的预后因素。当使用BM作为MFC-MRD检测的组织来源时,应使用初次抽吸的骨髓或重新定位穿刺针后初次抽吸的骨髓(最多5毫升)进行MRD评估(表1a A4)。化疗后取样应在骨髓有细胞增生活跃(对于BM)或外周血白细胞计数已恢复正常范围(对于PB)时进行,以确保结果解读可靠。


表3 MRD监测的应答标准

图片

表3脚注:

1. qPCR 未检测到定义为:≥ 2/3 次复孔的 CT 值 ≥ 40,且 ABL1 拷贝数 ≥ 10,000,理想情况下 ≥ 30,000。

2. qPCR 可检测到定义为:≥ 2/3 次复孔的 CT 值 < 40。

3. 随访期间处于 "警示" 类别的MRD应答应进行更密切的监测,建议约 4 周后重复进行MRD评估。

4. 对于从未检测到MRD阴性 的患者,需要与同一组织(用于测量最低值)的测得最低值相比,增加 ≥ 1 log₁₀(不考虑阈值)。

5. 基于qPCR检测定义的MRD复发应通过第二个连续样本尽快(≤ 4 周)予以确认,最好同时采集PB和BM,除非骨髓中的 mutNPM1/ABL1 拷贝数比例 ≥ 1%。

6. 基于qPCR检测定义的MRD 复发应通过第二个连续样本尽快(≤ 4 周)予以确认,最好同时采集PB和BM。

7. 与其他常见融合基因相比,PML::RARA 融合转录本的丰度通常较低,因此并非所有患者都能达到 0.001% 的灵敏度。

8. UHS-NGS 检测的变异等位基因频率。

9. 检测方法应经过验证,其检测下限 在 10⁻⁴ 至 10⁻⁵ 之间(VAF)。

10. 定义为 FLT3-ITD 的MRD复发可能不需要重复采样,因为它通常预示即将发生的复发。然而,当 FLT3-ITD MRD 水平 ≥ LOD 但 VAF < 0.01% 时,特别是在检测到的 FLT3-ITD 克隆与诊断时不同时,应尽快通过重复样本予以确认。

11. 如果 PB 中存在原始细胞。

12. 符合确定 MRD 阴性标准的样本要求:评估≥ 500,000 个表达CD45的细胞,并选择最佳可用的异常表型进行分析(参见建议 B10)。根据此标准,定量下限 为 50 个白血病细胞 (0.01%),检测下限 为 20 个白血病细胞 (0.004%)。

13. 定义为 MFC 的MRD复发,在 LAIP或DfN 的诊断确定性很高的情况下,可能不需要重复采样。

14. 定义为在先前达到 MRD阴性缓解或低水平阳性MRD缓解后出现的MRD复发。


MRD复发


一般来说,MRD复发定义为从检测不到MRD水平超过检测方法特异性阈值。引入要求MRD水平超出检测方法特异性阈值,是为了与MRD应答定义保持一致,并考虑检测限附近的检测变异性(表3和4,表1a A5)。对于存在持续低水平分子MRD的患者,复发定义为在同一组织间隔内,与先前测量的最低量化水平相比增加≥1 log₁₀。当从不同组织来源获取MRD测量值时,应谨慎定义复发,因为通常BM中的MRD水平高于PB。


对于CBF或NPM1突变AML以及急性早幼粒细胞白血病,应尽快(≤4周,最好≤2周)在第二个连续样本(最好同时采集PB和BM)中确认所定义的MRD复发。通过骨髓NPM1-qPCR检测到mutNPM1/ABL1比值≥1%,或FLT3-ITD UHS-NGS ≥0.01%,或MFC ≥0.1%,可能没有足够时间进行确认性检测,因为这些情况与即将发生的临床复发相关(表1a A6)。


表 4:MRD 复发的定义

图片

表4脚注:

1. 可检测到:定义为≥2/3复孔的CT值<40。

2. 基于qPCR检测定义的MRD复发应通过第二个连续样本尽快(≤4周)予以确认,最好同时采集外周血和骨髓样本,除非骨髓中mutNPM1/ABL1拷贝比例≥1%。

3. 基于qPCR检测定义的MRD复发应通过第二个连续样本尽快(≤4周)予以确认,最好同时采集外周血和骨髓样本。

4. 定义为FLT3-ITD的MRD复发可能不需要重复采样,因为它通常提示即将发生的复发。然而,当FLT3-ITD MRD水平≥检测下限但<0.01% VAF时,特别是在检测到的FLT3-ITD克隆与诊断时不同时,应尽快通过重复样本予以确认。

5. 定义为多参数流式细胞术的MRD复发,在LAIP或DfN的诊断确定性很高的情况下,可能不需要重复采样。

6. 定义为在先前达到MRD阴性缓解或低水平阳性MRD缓解后出现的MRD复发。

7. 临时定义,应通过第二个连续样本尽快(≤4周)予以确认。


总之,MRD监测,作为AML诊疗中的“导航仪”,正推动临床决策向着更精准、更个体化的方向迈进。2025年更新共识带来了更细致的分层建议、更清晰的阈值定义。从技术标准化、阈值验证,到多中心协作与数据整合,我们仍面临诸多挑战。未来,随着检测技术迭代、数据不断积累、临床证据日益丰富,MRD必将在AML全程管理中扮演更核心的角色。我们期待,在ELN-DAVID等国际协作平台的推动下,更多中心能够规范开展MRD监测,更多患者能够从精准的风险分层与干预中获益。














医脉通是专业的在线医生平台,“感知世界医学脉搏,助力中国临床决策”是平台的使命。医脉通旗下拥有Medseeker「临床指南」「用药参考」「医学文献王」「医知源」「e研通」「e脉播」等系列产品,全面满足医学工作者临床决策、获取新知及提升科研效率等方面的需求。

本平台旨在为医疗卫生专业人士传递更多医学信息。本平台发布的内容,不能以任何方式取代专业的医疗指导,也不应被视为诊疗建议。如该等信息被用于了解医学信息以外的目的,本平台不承担相关责任。本平台对发布的内容,并不代表同意其描述和观点。若涉及版权问题,烦请权利人与我们联系,我们将尽快处理。

(本网站所有内容,凡注明来源为"医脉通",版权均归医脉通所有,未经授权,任何媒体、网站或个人不得转载,否则将追究法律责任,授权转载时须注明"来源:医脉通"。本网注明来源为其他媒体的内容为转载,转载仅作观点分享,版权归原作者所有,如有侵犯版权,请及时联系我们。)
0
收藏
添加表情
全部评论
我要投稿
发表评论
扫码分享

微信扫码分享

回到顶部