三阴性
此外,三阴性乳腺癌表现出高度的分子和临床异质性,可进一步分为几种不同亚型:基底样免疫抑制型、管腔雄激素受体型、间质型和免疫调节型,各种亚型都表现出独特的生物学行为和治疗效果。虽然乳腺癌原发灶已被深入研究,但是肿瘤进展和转移过程出现的基因组和表现型改变仍未完全阐明,尤其三阴性乳腺癌转移灶。纵向分析表明,乳腺癌原发灶及其对应转移灶的受体表达可以发生变化。近年来乳腺癌多区域基因测序显示,新的驱动突变经常出现于远处转移灶,而非原发灶,这些发现强调基因组分析对转移灶的重要性,从原发肿瘤获得的基因组信息不足以全面指导癌症转移患者的治疗,这严重制约了精准治疗的发展。
考虑到不良预后和高度异质性,优先开展三阴性乳腺癌转移灶研究对于改善患者生存至关重要。既往癌症转移灶基因组特征分析研究已经为肿瘤演变和潜在治疗靶点提供关键基础,不过考虑到既往研究的患者种族差异以及样本量有限,有必要对中国人群开展大样本三阴性乳腺癌转移灶基因组研究。
2026年3月,《临床研究杂志》在线发表研究报告,首次对中国大样本三阴性乳腺癌转移灶基因组特征进行全面深入分析,并发现免疫治疗耐药新靶点。这是目前该领域规模最大的研究之一,首次系统描绘了中国人群三阴性乳腺癌转移患者的基因组“地图”。

图1 研究流程及样本分布示意图1
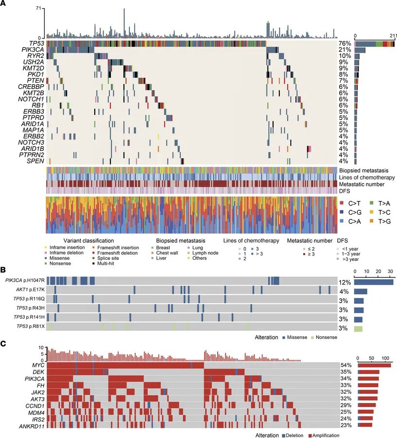
该研究首先对2018年10月至2020年11月复旦大学附属肿瘤医院296例三阴性乳腺癌转移患者296个样本484个乳腺癌相关基因进行靶向大规模并行测序,从18个器官部位发现796个转移事件。

图2 三阴性乳腺癌转移灶基因组图谱1
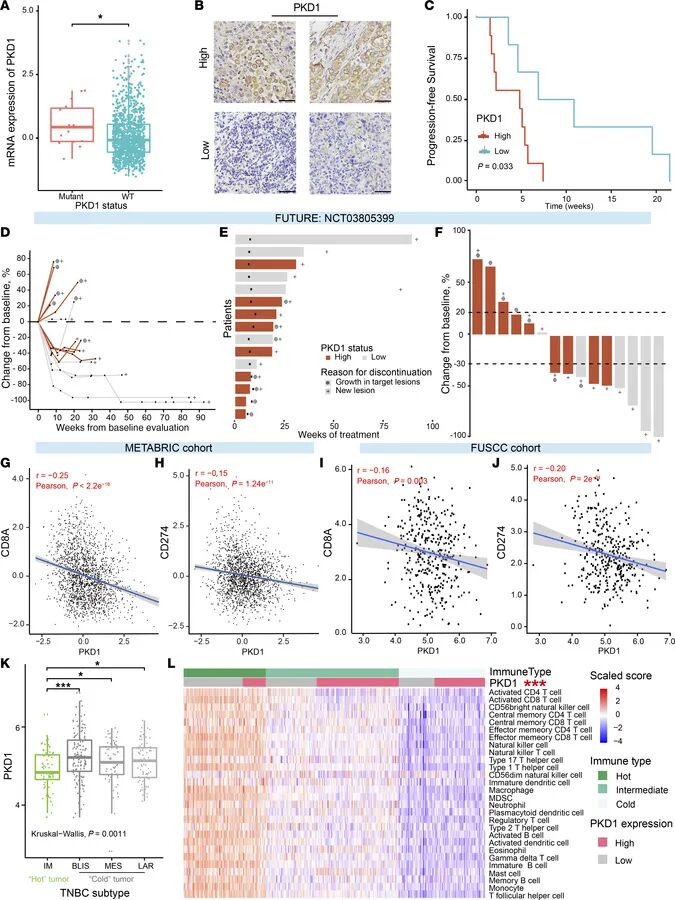
该研究随后对三阴性乳腺癌转移灶基因组特征进行全面深入分析,发现多囊蛋白编码基因PKD1突变显著富集,该发现在独立的105例原发灶与转移灶严格配对患者队列中得到验证。

图3 三阴性乳腺癌转移灶基因组分析发现PKD1是免疫治疗潜在生物标志物1
值得注意的是,PKD1突变与免疫治疗耐药显著相关,该结论已在三项临床试验(FUTURE、FUTURE-C-Plus、FUTURE-SUPER)中得到验证。这意味着,PKD1很可能是预测免疫治疗耐药的潜在生物标志物。

图4 PKD1与荒漠型肿瘤免疫微环境相关1
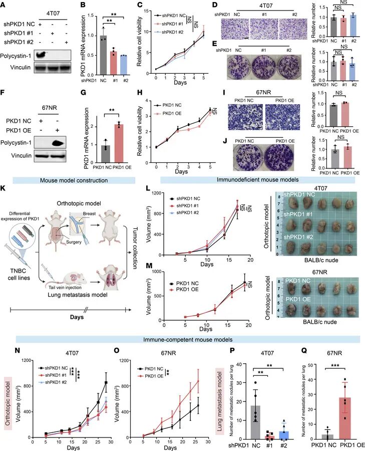
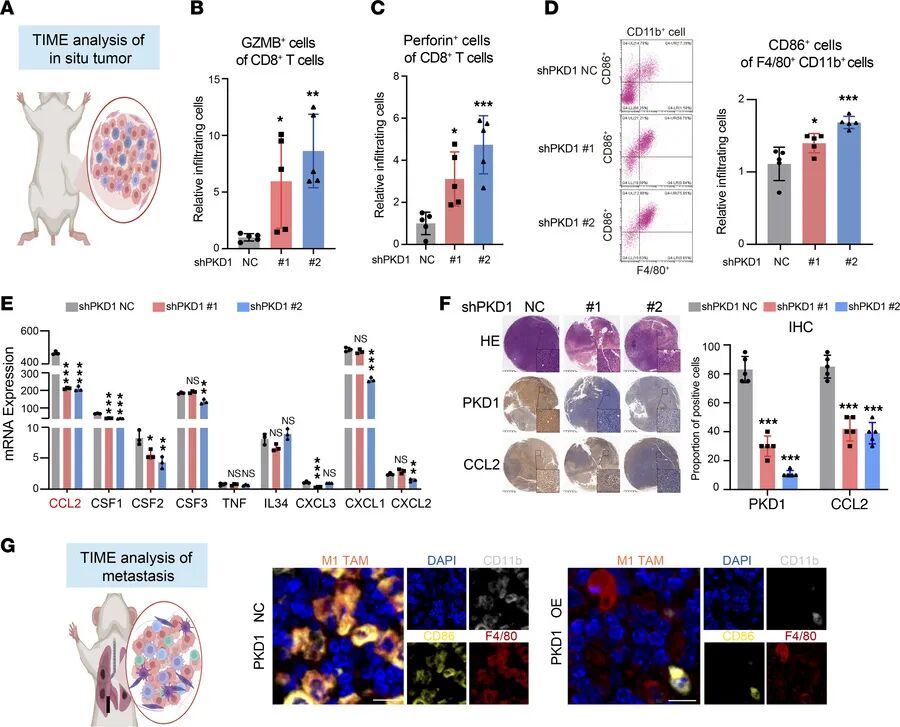
多组学分析结合体外和体内功能机制研究揭示,PKD1通过趋化因子配体CCL2可以改造肿瘤微环境:CCL2高表达能够抑制具有抗肿瘤活性M1型肿瘤相关巨噬细胞浸润,从而将肿瘤微环境塑造成免疫细胞稀少的“荒漠”状态,这正是免疫治疗难以起效的关键原因。

图5 PKD1表达促进肿瘤免疫逃逸1

图6 PKD1促进三阴性乳腺癌肿瘤微环境免疫抑制形成1
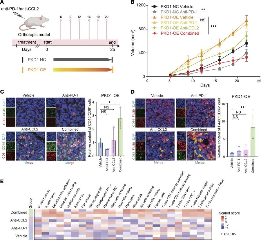
根据上述机制,该研究提出潜在联合治疗策略:由于PKD1本身难以直接靶向治疗,能否直接打击其下游CCL2靶点?利用动物模型,该研究证实:免疫治疗联合CCL2抑制剂,可以显著逆转由PKD1过表达所致免疫治疗耐药,有效抑制肿瘤生长,这为临床克服此类耐药提供了大有希望的新思路。

图7 靶向CCL2可克服PKD1所致免疫治疗耐药1
该研究的重要意义在于:
填补旧空白:首次提供中国三阴性乳腺癌转移患者的大样本基因组特征,为精准治疗奠定数据基础。
发现新靶点:首次发现PKD1是富集于转移灶且与免疫治疗耐药密切相关的全新生物标志物。
阐明新机制:揭示PKD1通过CCL2调控肿瘤免疫微环境、导致“免疫荒漠”的完整通路。
提出新策略:创新提出免疫治疗+CCL2抑制剂的联合治疗方案,为克服耐药提供实验室依据。
因此,该研究对三阴性乳腺癌转移灶基因组特征全面分析加深了我们对肿瘤演化的理解,强调了三阴性乳腺癌转移灶基因组特征分析的临床价值,并首次发现PKD1是肿瘤免疫逃逸调控因子,揭示了克服免疫治疗耐药的潜在治疗策略,为将来三阴性乳腺癌转移患者的精准治疗策略提供了方向,故有必要进一步开展前瞻研究,将PKD1检测纳入临床实践,并推动针对该通路的联合治疗临床试验,最终让更多晚期三阴性乳腺癌患者获益。
参考文献:1.Zhu XZ, Zhou YF, Ying XH, et al .Comprehensive genomic profiling of triple-negative breast cancer metastases identifies role of PKD1 in immunotherapy resistance.J Clin Invest. 2026 Mar 2;136(5):e188989.
来源:SIBCS
执行:KIKI
本平台旨在为医疗卫生专业人士传递更多医学信息。本平台发布的内容,不能以任何方式取代专业的医疗指导,也不应被视为诊疗建议。如该等信息被用于了解医学信息以外的目的,本平台不承担相关责任。本平台对发布的内容,并不代表同意其描述和观点。若涉及版权问题,烦请权利人与我们联系,我们将尽快处理。
(本网站所有内容,凡注明来源为“医脉通”,版权均归医脉通所有,未经授权,任何媒体、网站或个人不得转载,否则将追究法律责任,授权转载时须注明“来源:医脉通”。本网注明来源为其他媒体的内容为转载,转载仅作观点分享,版权归原作者所有,如有侵犯版权,请及时联系我们。)