本共识中,对于高血压靶器官的评估项目和检测方法的推荐级别分为“基本推荐”和“优化推荐”。这种推荐级别的区分主要是考虑相关检查的可及性、检查指标的成熟程度。
“基本推荐”为可及性好、指标成熟程度高、在常规医疗环境下可进行的项目。
“优化推荐”是在资源优越的医疗环境下可以进行评估的项目,通常为可及性差或指标虽已有一定临床应用的共识,但尚在研究中的项目。
本文整理自:高血压患者靶器官动态评估与长程管理专家共识
高血压的心脏靶器官损害主要包括心脏结构和功能的改变,如冠状
表1 高血压导致心脏结构改变的评估项目、检测方法、推荐级别和诊断标准

表2 高血压导致心脏功能改变的评估项目、检测方法、推荐级别和诊断标准

表3 高血压导致冠状动脉粥样硬化改变和心肌损伤的评估项目、检测方法、推荐级别及诊断标准

长期高血压可引起肾小动脉硬化,导致肾脏病变。在中国约1.4亿
表4 高血压肾脏损害的评估项目及推荐级别

表5 高血压肾脏损害诊断标准

在导致神经系统疾病之前,高血压患者可能已经出现脑血管病变、神经功能改变,甚至脑组织结构的变化,如脑动脉硬化、认知功能改变、脑白质病变、脑微出血、无症状的腔隙性
需要指出的是,认知功能障碍与脑组织改变(脑白质病变、脑微出血、腔隙性脑梗死)并非相互独立的类别,相互之间存在交集以及密切关联。比如脑微出血、腔隙性病灶、白质病变可共同见于脑小血管病患者,而存在
高血压脑损害的评估内容主要包括颅外和颅内动脉的血管结构性评估、认知功能的评估以及脑组织结构的影像评估。
表6 高血压脑血管损害的评估方法、推荐级别、临床意义

表7 高血压神经心理学损害的评估项目、推荐级别、评估内容及评估方法

表8 高血压脑白质病变、脑微出血、腔隙性脑梗死的评估方法、推荐级别

长期血压升高可导致血管正性或负性重构,表现为动脉斑块、狭窄、扩张或
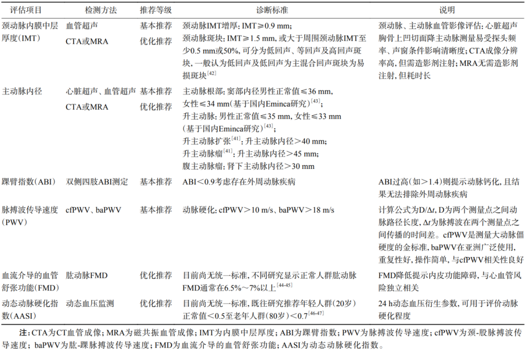
表9 高血压血管损害的评估项目、推荐级别与诊断标准

高血压的
眼底镜检查可检测高血压导致的视网膜病变,如出血、微动脉瘤、硬性渗出物和棉絮斑、视乳头
在可耐受的条件下,对于合并了靶器官损害的高血压患者,均应将<130/80mmHg作为降压目标;
65~79岁老年人或合并认知障碍的高血压患者,降压目标设定为<140/90mmHg,如能耐受,可进一步降至<130/80mmHg;
≥80岁高龄老人或存在严重认知功能减退甚至
高血压患者合并靶器官损害后为高危-极高危,应立即启动降压药治疗。降压药的选择应优选具有相应靶器官保护证据的药物。6类常用降压药,包括血管紧张素转换酶抑制药(ACEI)、血管紧张素受体阻滞药(ARB)、钙通道阻滞药(CCB)、噻嗪类利尿剂、β受体阻滞剂,以及血管紧张素受体脑啡肽酶抑制剂(ARNI),在降压方面均具有明确证据,但由于作用机制不同,不同降压药对靶器官的保护可能存在一定程度差异。
二氢吡啶类CCB可显著改善动脉弹性,降低颈动脉内膜中层厚度,延缓冠状动脉或颈动脉粥样硬化及周围血管病进展。
ACEI、ARB和ARNI具有多重靶器官保护作用,在改善左心室肥厚和
CCB、ACEI、ARB在高血压人群中降低认知障碍和脑白质高信号进展风险的研究相对更多,ARNI的认知功能保护作用的证据主要来自于
表10 常用降压药对靶器官作用的强度

高血压患者合并多个靶器官损害时,在没有禁忌证情况下,优先选择具有多重靶器官保护作用的药物如ACEI、ARB或ARNI作为基础治疗。在此基础上,根据血压情况和患者临床特征合理加用其他降压药或增加药物剂量。有证据支持大剂量ACEI、ARB、ARNI具有更好的靶器官保护作用,建议对于具有明确靶器官保护作用的此类药物,应考虑使用最大耐受剂量。
TIPs:不同的靶器官损害对治疗的反应速度是不同的。例如,UACR与PWV可以在数周至数月中发生变化,左心室肥厚、eGFR、眼底改变则可能需要6个月以上,而颈动脉内膜中层厚度、踝臂指数、肾动脉阻力指数等则可能需要1年以上。
文献索引:高血压联盟(中国),中国医疗保健国际交流促进会高血压病学分会,中国医药教育协会临床肾脏病学专业委员会,《高血压患者靶器官动态评估与长程管理专家共识》委员会. 高血压患者靶器官动态评估与长程管理专家共识. 中华高血压杂志, 2025.
(本网站所有内容,凡注明来源为“医脉通”,版权均归医脉通所有,未经授权,任何媒体、网站或个人不得转载,否则将追究法律责任,授权转载时须注明“来源:医脉通”。本网注明来源为其他媒体的内容为转载,转载仅作观点分享,版权归原作者所有,如有侵犯版权,请及时联系我们。)