近年来,冠状动脉疾病(CAD)在青年人群(<45岁)中的发病率逐年攀升,已成为全球公共卫生的重要挑战。与中老年患者不同,青年CAD具有起病隐匿、进展迅速、预后较差等特点,患病后对生活质量和劳动能力影响尤为显著。近期发布的《青年冠状动脉疾病的早期筛查和预防专家共识》明确了青年CAD的危险因素、筛查方法和预防策略,强调早期筛查与生活方式干预的核心价值,为临床实践和公众健康指导提供了重要依据。
我国青年
青年CAD按病因和病理分为7类,包括冠状
表1. 青年冠状动脉疾病的类型

(一)核心临床表现
当冠状动脉粥样硬化不严重时,轻中度血管狭窄通常在日常活动时不引起明显胸闷或
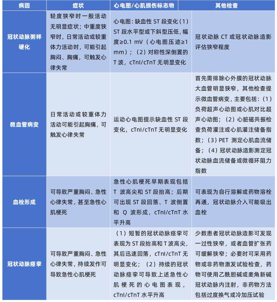
表2. 冠状动脉粥样硬化导致的临床表现

(二)鉴别诊断要点
临床需排除以下三类情况,避免漏诊误诊:
表3. 青年冠心病的主要鉴别诊断类型

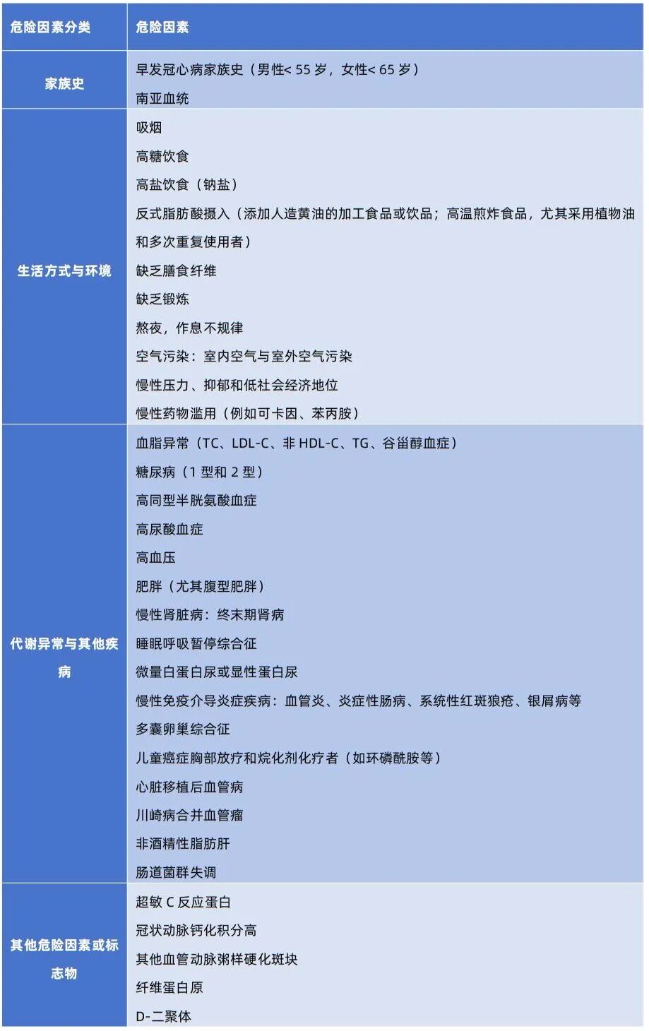
(一)危险因素
青年CAD的危险因素涵盖多维度,部分因素可协同作用大幅提升患病风险,按类别可分为家族史、生活方式与环境、代谢异常与其他疾病、其他危险因素或标志物四大类,具体如下:
表4. 青年冠状动脉疾病主要危险因素及标志物

此外,
(二)筛查原则、流程与重点筛查项目
对于有上述心血管风险的人群,应该早期进行筛查。筛查依据患病风险分层,遵循从体检、实验室检查、无创检查到有创检查的顺序。

图1. 青年冠状动脉疾病筛查流程
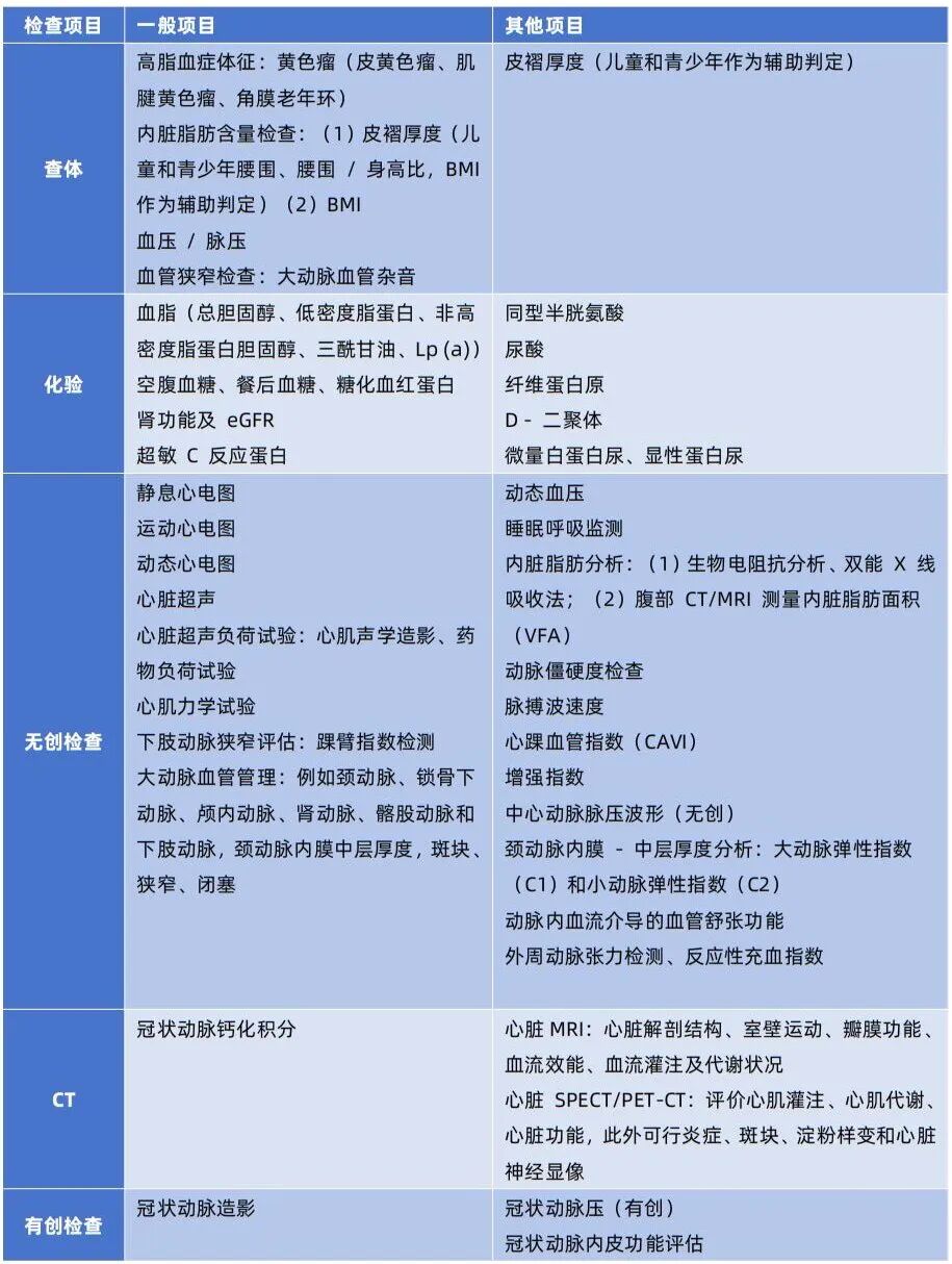
表5. 青年冠状动脉疾病的筛查项目

表6. 青年冠状动脉疾病检验与检查项目概述

青年CAD防控以生活方式干预为核心,结合代谢危险因素量化管控、高风险疾病精准干预、多学科综合管理。
(一)传统代谢危险因素管控
针对吸烟、肥胖、高血脂、
表7. 青年冠心病常见危险因素的管理及目标

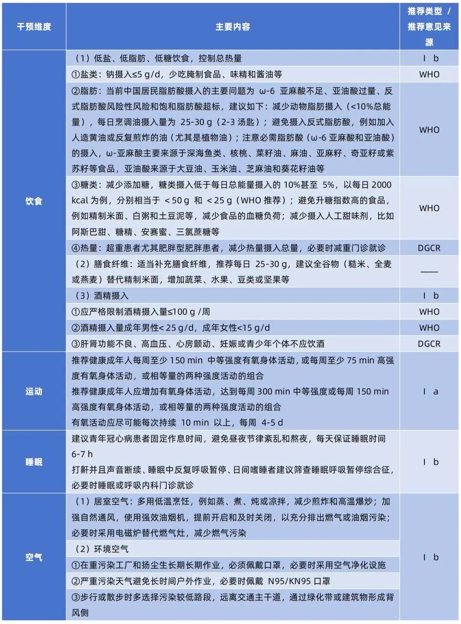
(二)生活方式与环境干预
饮食治疗和生活方式改善是早期预防的基础,需长期坚持。
表8. 预防青年冠心病的生活方式与环境因素干预措施

(三)高风险疾病精准干预
针对合并
慢性肾脏病(CKD):积极管控血压、血糖、血脂,监测钙磷代谢和甲状旁腺功能,减少肾毒性药物使用;行血管显影时严控造影剂剂量,预防
慢性免疫介导炎症疾病:如
心脏移植后移植物血管病(CAV):术后1年开始冠状动脉造影+血管内超声检查,高风险者采用精准抗排斥治疗;早期使用阿司匹林和他汀类药物,严格管控传统危险因素。
其他高风险人群:多囊卵巢综合征、川崎病合并血管瘤、儿童肿瘤放化疗后患者等,需定期筛查血管损伤,综合管理危险因素。
目前青年CAD研究仍存在循证证据不足的问题,风险分层、筛查频率、治疗策略的精准性仍需提升,基因诊断的临床应用价值也需更多研究证实。未来防控需从五方面着手:1. 提升医务人员认知,加强公众健康教育,促进不良生活方式的改变;2. 强化高风险人群早期筛查与防护,覆盖慢性肾病、免疫炎症疾病、职业暴露等人群;3. 加强遗传学筛查的应用与评估,提升基因诊断水平;4. 防范导管介入、心脏外科手术等医源性血管损伤风险;5. 探索人工智能在风险评估、生活方式指导中的应用。
共识强调,青年CAD的防控需结合临床实际实施个体化评估,通过多学科协作、早期筛查和全程管理,有效降低发病率和疾病负担,为青年人群心血管健康提供保障。
参考文献:1.中国医药教育协会.中国全科医学,2026,29(2):137-147.
编辑:GXY
审校:GXM
排版:GXM
医脉通是专业的在线医生平台,“感知世界医学脉搏,助力中国临床决策”是平台的使命。医脉通旗下拥有「临床指南」「用药参考」「医学文献王」「医知源」「e研通」「e脉播」等系列产品,全面满足医学工作者临床决策、获取新知及提升科研效率等方面的需求。
本平台旨在为医疗卫生专业人士传递更多医学信息。本平台发布的内容,不能以任何方式取代专业的医疗指导,也不应被视为诊疗建议。如该等信息被用于了解医学信息以外的目的,本平台不承担相关责任。本平台对发布的内容,并不代表同意其描述和观点。若涉及版权问题,烦请权利人与我们联系,我们将尽快处理。

(本网站所有内容,凡注明来源为“医脉通”,版权均归医脉通所有,未经授权,任何媒体、网站或个人不得转载,否则将追究法律责任,授权转载时须注明“来源:医脉通”。本网注明来源为其他媒体的内容为转载,转载仅作观点分享,版权归原作者所有,如有侵犯版权,请及时联系我们。)