腹水是失代偿期肝硬化患者常见的并发症,也是肝硬化自然病程中疾病进展的重要标志,一旦出现腹水,1年病死率约20%,5年病死率约44%。腹水的防治仍是临床工作中常见的难点问题。本文整理了
• 症状:可见乏力、食欲不振、体重减轻、腹胀、大便溏薄或
• 体征:少量腹水体格检查常不能发现;中等量腹水可见全腹饱满或微隆,腹水量>1000mL时,腹部
最常用的是腹部超声,简单、无创、价廉。超声可以确定有无腹水及腹水量,初步判断位置(肠间隙、下腹部等)并为穿刺定位。
诊断腹水后,还要对腹水的性质和量及是否合并自发性腹膜炎(SBP)进行评估,包括病史、体格检查、实验室检查、腹部影像学检查及诊断性
• 腹水的实验室检查和分析
表1 腹水实验室检查内容

• 腹水病因
肝硬化是引起腹水的最主要原因,其他肝外疾病约占 15%,包括恶性肿瘤、结核性腹膜炎、
表2 腹水的原因与血清-腹水白蛋白梯度和腹水总蛋白的相关性
• 腹水的分级与分型
临床上根据腹水的量可分为1~3级。
表3 腹水的分级
根据腹水量、对利尿药物治疗应答、肾功能及伴随全身疾病的情况,临床上大致可将肝硬化腹水分为普通型、顽固(难治)型以及复发型。
√顽固型腹水:我国的诊断标准为①利尿药物(
√复发型腹水:在限盐及应用利尿药物的情况下,1年内腹水复发≥3次。
肝硬化腹水的治疗目标为腹水消除或基本控制,改善临床症状和生活质量,延长生存时间(表4)。
表4 肝硬化腹水的治疗
• 普通型腹水:对于初发或1~2级腹水,在低盐饮食的基础上,先可口服利尿药物,一般遵循 “先单用再联合”,“先小量再增量”、“先常规再强效” 的原则,首用螺内酯 40~100 mg/d,效果不明显时再加服呋塞米 20~40 mg,或加用
• 顽固型及复发型腹水:慎用非选择性β受体阻滞剂及肾毒性药物,减量或停用利尿剂,停用血管紧张素转换酶抑制剂、血管紧张素受体抑制剂。补充白蛋白或血浆,注意管理感染、
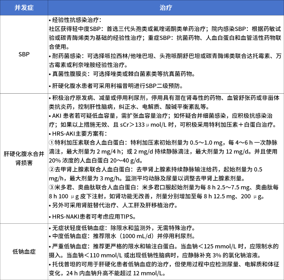
表5 并发症的治疗

➢特殊类型腹水的管理
病因治疗可减轻肝纤维化,降低门静脉压力,阻止或逆转肝纤维化、肝硬化的进展。对无法进行病因治疗的肝硬化患者,抗肝纤维化、防治肠道细菌移位、保护血管内皮细胞功能及纠正凝血功能异常等,也可改善肝硬化门静脉高压症相关并发症的进展。
抗肝纤维化治疗目标在于改善患者的肝脏功能与结构,延缓肝硬化失代偿的进展,中成药可用如
参考文献
2. 中华医学会肝病学分会. 肝硬化腹水诊疗指南(2023年版)[J]. 中华肝脏病杂志,2023,31(8):813-826.
3. 中国中西医结合学会消化系统疾病专业委员会,
4. 中华医学会肝病学分会. 肝硬化临床诊治管理指南(2025 版)[J]. 中华肝脏病杂志,2025,33(10):958-976.
本平台旨在为医疗卫生专业人士传递更多医学信息。本平台发布的内容,不能以任何方式取代专业的医疗指导,也不应被视为诊疗建议。如该等信息被用于了解医学信息以外的目的,本平台不承担相关责任。本平台对发布的内容,并不代表同意其描述和观点。若涉及版权问题,烦请权利人与我们联系,我们将尽快处理。

(本网站所有内容,凡注明来源为“医脉通”,版权均归医脉通所有,未经授权,任何媒体、网站或个人不得转载,否则将追究法律责任,授权转载时须注明“来源:医脉通”。本网注明来源为其他媒体的内容为转载,转载仅作观点分享,版权归原作者所有,如有侵犯版权,请及时联系我们。)