慢性无菌性
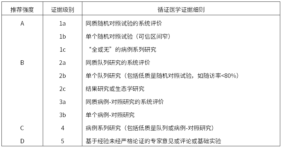
表1 2009版英国牛津循证医学中心的证据分级与推荐标准

推荐意见1:儿童CNO的临床特征是慢性隐匿性骨痛,单灶或多灶性病变反复发作与缓解交替。全身症状在复杂型CNO中更常见。长骨干骺端是最常受累部位。病理性
推荐意见2:CNO缺乏特异性的血清学诊断标志物,部分患儿会有红细胞沉降率(ESR)、C反应蛋白(CRP)等炎症指标的升高。实验室检查的主要目的是评估全身炎症程度,排除具有类似临床表现的其他疾病,评估用药安全性(证据级别4,推荐强度C)。
推荐意见3:影像学检查对CNO的诊断、鉴别诊断、评估及随访至关重要,推荐全身
推荐意见4:骨组织活检在诊断CNO中不常规推荐。但存在以下情况需进行骨活检:影像学表现不典型;单一或非典型部位病灶;需排除感染性骨髓炎;高度怀疑恶性肿瘤(证据级别4,推荐强度C)。
推荐意见5:CNO的诊断主要依据临床症状、影像学特征,并严格排除感染、恶性肿瘤及其他炎症性骨病,遵循先排除、后诊断原则。2009 Jansson量化评分系统在临床广泛应用,2025欧洲抗风湿病联盟(EULAR)和美国风湿病学会(ACR)儿科CNO分类标准有望成为临床研究和基础研究的可靠工具(证据级别4,推荐强度C)。
推荐意见6:CNO为排除性诊断疾病,鉴别诊断至关重要。重点应与感染性骨髓炎、化脓性关节炎、
推荐意见7:推荐采用儿童CNO疾病活动度评分(PedCNO)对疾病活动度及治疗反应进行量化评估(证据级别4,推荐强度C)。
PedCNO评价包括以下5个核心变量:(1)ESR;(2)影像学(主要是MRI)确定的骨髓炎病灶数目;(3)医生对疾病活动度的总体评估;(4)患儿或父母对健康状况的总体评估;(5)儿童健康评估问卷。其中医师、患儿或父母对疾病状态评估使用10 cm视觉量表(0分代表无疾病活动,10分代表最大疾病活动状态)。PedCNO 30、50、70分别代表病情改善达到30%、50%、70%。PedCNO 70活动度改善定义为以上5条核心指标至少3条改善达到70%,且没有任何1条出现≥30%的恶化。PedCNO评分在评估疾病活动性和治疗反应上一致性较好,可为临床决策提供参考。
推荐意见8:影像学评分可客观量化CNO的骨骼受累范围及炎症活动度,为精准评估病情、监测治疗应答提供重要依据。标准化的WB-MRI方案评分工具包括无菌性骨髓炎放射性指标(RINBO)、改良版RINBO、慢性复发性多灶性骨髓炎MRI评分系统(CROMRIS)及放射性活动指数(RAI)-CROMRIS。专家组推荐RAI-CROMRIS用于CNO影像学评分(证据级别4,推荐强度C)。
RAI-CROMRIS在CROMRIS框架基础上进行简化与整合评分,构建了全面、客观和高灵敏的RAI,包括5个评分变量:(1)存在骨髓内炎症1分;(2)长骨骨髓水肿<25% 1分,25%~50% 2分,>50% 3分;(3)存在软组织炎症或骨膜反应1分;(4)骨膨大1分;(5)椎体压缩1分。RAI-CROMRIS评分与临床和实验室疾病活动度高度一致,可有效地评估病情及监测治疗反应。
推荐意见9:对CNO患儿的治疗应遵循个体化治疗原则,根据病变范围、严重程度和共病情况选择适宜的治疗方案。治疗目标是缓解疼痛症状、维持或恢复功能、减轻炎症并防止结构性骨骼肌肉损伤(证据级别4,推荐强度C)。
推荐意见10:推荐非甾体抗炎药(NSAID)作为儿童活动性CNO的一线治疗药物(证据级别2b,推荐强度B)。
推荐意见11:对NSAID反应不足的患儿应采用达标治疗方案,包括应用生物制剂、双膦酸盐及传统缓解病情的抗风湿药物(DMARD)。肿瘤坏死因子(TNF)-α抑制剂联合
推荐意见12:建议在开始治疗的2~4周,3~6个月、6~12个月时进行治疗反应评估,包括临床症状、影像学检查及炎症指标。建议对CNO患儿进行系统的长期随访,根据病情活动度调整频率,病情稳定后每6~12个月随访(证据级别2b,推荐强度B)。
推荐意见13:CNO属于良性炎症性骨病,总体预后良好。多灶病变,骨盆、锁骨、下颌骨、椎体等部位受累,ESR升高及诊断延迟等是预后不良的主要因素(证据级别4,推荐强度C)。
点击阅读原文:儿童慢性无菌性骨髓炎诊断与治疗专家共识( 2026)
参考文献:
1. 中华医学会儿科学分会风湿病学组,中华医学会儿科学分会免疫学组,中国医师协会儿科学分会风湿免疫变态反应学组,等.儿童慢性无菌性骨髓炎诊断与治疗专家共识(2026).中华儿科杂志,2026,64(2):126-134.
医脉通是专业的在线医生平台,“感知世界医学
本平台旨在为医疗卫生专业人士传递更多医学信息。本平台发布的内容,不能以任何方式取代专业的医疗指导,也不应被视为诊疗建议。如该等信息被用于了解医学信息以外的目的,本平台不承担相关责任。本平台对发布的内容,并不代表同意其描述和观点。若涉及版权问题,烦请权利人与我们联系,我们将尽快处理。

(本网站所有内容,凡注明来源为“医脉通”,版权均归医脉通所有,未经授权,任何媒体、网站或个人不得转载,否则将追究法律责任,授权转载时须注明“来源:医脉通”。本网注明来源为其他媒体的内容为转载,转载仅作观点分享,版权归原作者所有,如有侵犯版权,请及时联系我们。)