补充内源性健康肠道代谢物可逆转IBD患者粪便内容物诱导的体外和离体上皮功能破坏
Supplementation with endogenous healthy gut metabolites reverses the disruptions of in vitro and ex vivo epithelial functions induced by fecal content from IBD patients
Gut Microbes
PMID: 41395750 [IF=11.0]
来源:IBD Daily
本研究构建了基于患者样本的体外功能模型。汇集CD、UC患者及健康对照的粪便样本,经处理 (分离上清、热灭活细菌) 后制成标准化“粪便内容物”。通过16S rRNA测序和代谢组学分析样本特征,并采用Caco-2细胞系及人原代结肠类器官两类上皮模型,评估其对上皮屏障功能 (跨上皮电阻TEER)、炎症反应 (CXCL1等) 及细胞能量代谢 (ATP水平) 的影响。基于代谢物-功能相关性分析及独立多组学队列验证,筛选出五种内源性代谢物 (
➤建立基于完整人源IBD和对照粪便样本的模型系统
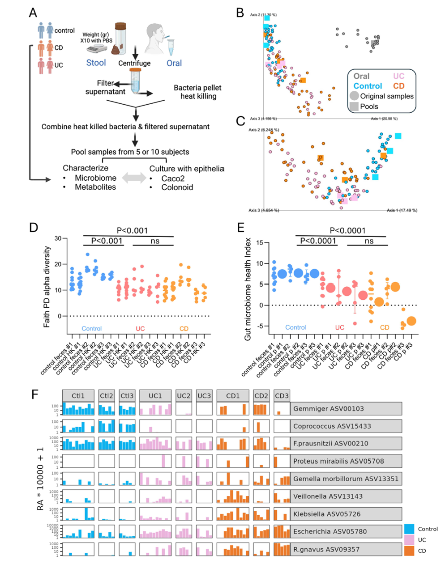
本研究建立了一种基于人类粪便与上皮细胞共培养的功能模型。分别采集CD、UC患者及健康对照者的粪便样本制备成“粪便内容物”,同时收集健康志愿者的口腔样本作为非粪便对照。为反映患者异质性,研究设置了三个独立样本池:样本池1 (每组10例) 依据已发表的微生物健康指数进行匹配,该指数基于59个疾病队列共12,838例样本构建,通过计算健康相关与疾病相关扩增子序列变体 (ASV) 比值的对数评估微生物组状态;样本池2与样本池3 (每组5例) 用于验证可重复性。所有供者的人口学及临床特征 (年龄、性别、BMI、疾病活动度、

图1 热灭活粪便样本池的制备与表征
(A)健康受试者 (对照)、CD和UC患者的粪便样本以及健康受试者的口腔唾液样本制备热灭活细菌池的流程图。(B, C) 所有16S细菌样本 (粪便和口腔,B) 及仅粪便样本 (C) 的未加权UniFrac主坐标分析 (PCoA) 图。(D) 处理前和处理后样本的Faith α多样性值。(E) 单个粪便样本及热灭活池的肠道微生物组健康指数。 (F) 经Maaslin2差异丰度分析得到的特异性ASV及其分类学归属的归一化相对丰度 (RA × 10,000 + 1)。
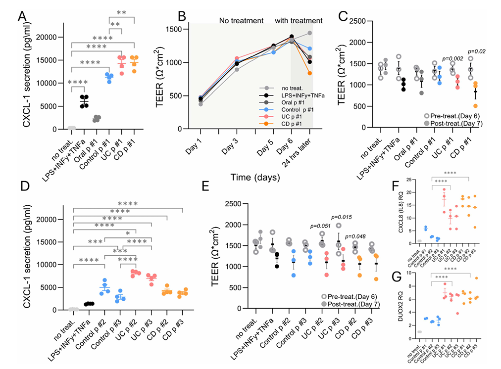
➤IBD粪便样本增加了Caco-2细胞的炎症反应并降低了肠道完整性
本研究采用Caco-2细胞模型评估不同来源粪便内容物对上皮功能的影响。结果显示,与未处理组、炎症刺激组 (IFN-γ+TNFα+LPS) 及口腔样本相比,样本池1中UC与CD患者的粪便样本显著促进了Caco-2细胞的CXCL1分泌及其mRNA表达,并降低了跨上皮电阻 (TEER),但对细胞ATP水平无显著影响。在样本池2和样本池3中的验证实验进一步表明,IBD样本 (尤其UC来源) 持续表现出促炎 (CXCL1分泌及mRNA升高) 和屏障损伤 (TEER下降) 的作用。此外,IBD粪便内容物还上调了CXCL8 (IL-8)、DUOX2及TGM2的mRNA表达。上皮紧密连接蛋白ZO-1与细胞骨架肌动蛋白的免疫荧光染色进一步证实,IBD样本可导致上皮连接结构紊乱及细胞骨架碎裂。

图2 粪便内容物与Caco-2细胞共培养显示疾病特异性效应
(A) Caco-2上皮细胞置于不同暴露24小时后,测定培养基中CXCL1水平。 (B, C) Caco-2细胞的TEER测量值。(D) 样本池2和样本池3的CXCL1水平。(E) 样本池2和样本池3的TEER值测量值。(F, G) Caco-2上皮细胞暴露于非IBD和IBD粪便内容物池24小时后的CXCL8 (F) 和DUOX2 (G) mRNA水平。*p < 0.05, **p < 0.01, ***p < 0.001, ****p < 0.0001。
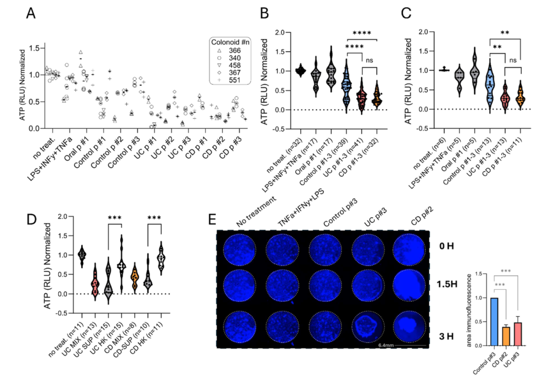
➤IBD粪便内容物更能干扰原代结肠类器官ATP水平
本研究进一步评估了粪便内容物对更具生理相关性的原代上皮类器官模型的影响。利用五名非IBD对照者直肠活检组织构建结肠类器官,经单层分化后,施加不同干预5小时检测ATP水平。结果显示,炎症刺激组及口腔样本对上皮ATP水平影响甚微,UC和CD患者粪便内容物对降低类器官ATP水平的影响远大于健康对照组。该趋势在汇总样本池1-样本池3数据及各样本平均值分析中均一致。组分分析表明,UC和CD样本的作用主要源于粪便上清液,其影响显著大于热灭活细菌组分。活细胞荧光显微观察进一步揭示,IBD粪便处理可致上皮单层细胞脱落与聚集,提示细胞活力受损。在顶侧朝外培养的类器官中,IBD粪便还引起ZO-1和肌动蛋白骨架结构异常。

图3 IBD患者的粪便内容物培养显示出对上皮ATP水平更有害的影响
(A–C) 五个结肠类器官单层接种分化72小时,暴露于各种干预5小时后使用ATP-Glo细胞发光试剂盒评估ATP水平。 (A) 按样本池类型显示标准化的ATP水平,所用结肠类器官细胞系用形状表示。 (B, C) 汇总所有测量的标准化ATP水平和平均标准化ATP水平。 (D) 类器官与混合粪便上清液和热灭活细菌 (MIX)、仅粪便上清液 (SUP) 和仅热灭活细菌 (HK) 孵育后的标准化ATP水平。 (E) 用Hoechst染色的结肠类器官在4×放大倍率下使用荧光显微镜成像。在基线 (0小时) 和暴露于指定的仅上清液干预1.5小时和3小时后捕获图像。*p < 0.05, **p < 0.01, ***p < 0.001, ****p < 0.0001。
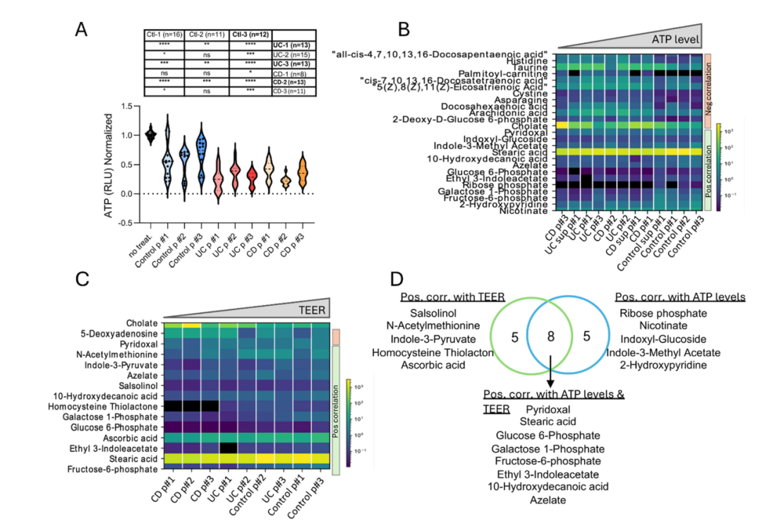
➤基于功能优先排序指导的代谢物补充到IBD粪便内容物中可增强上皮功能
本研究分析了不同粪便样本池对上皮功能的异质性影响。结果显示,健康对照组样本池3对结肠类器官ATP及Caco-2细胞CXCL1分泌和屏障完整性 (TEER) 的影响最弱,而UC样本池1、样本池3和CD样本池2则显著降低ATP水平并损伤上皮屏障。基于代谢物在IBD发病中的作用,我们通过非靶向代谢组学鉴定出45种差异代谢物 (FDR ≤ 0.1),其中30种在对照组富集 (主要富集于

图4 与上皮功能改善相关的优先代谢物
(A) 按混合样本池1−3及对照、UC和CD状态汇总的标准化结肠类器官ATP水平,显示了疾病混合池内对上皮ATP水平影响的差异。(B, C) 热图总结了疾病相关代谢物水平与结肠类器官ATP水平及TEER之间的Spearman相关性。 (D) 韦恩图突出显示了与TEER及ATP水平相关的代谢物。
➤补充G-MBs可改善IBD粪便内容物对上皮功能的影响
实验结果表明,在Caco-2模型中,G-MBs可显著提升UC样本池3和CD样本池2的TEER,对UC样本池1和CD样本池1也有改善作用,并降低CXCL1分泌。在结肠类器官中,G-MBs能显著提高CD样本池1、样本池2及UC样本池1的ATP水平,对UC样本池3的ATP提升则需较高浓度。活细胞成像进一步显示G-MBs可改善上皮形态、减少细胞聚集。对照实验中,补充六种与功能负相关的代谢物 (B-MBs) 则未观察到类似效果。

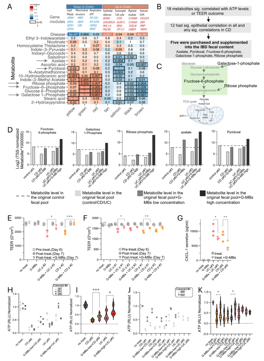
图5 补充优先代谢物可改善IBD粪便内容物对上皮功能的影响
(A) 各黏膜转录组基因模块与代谢物水平之间的相关性。(B) 筛选G-MBs以补充至IBD粪便内容物的优先筛选流程示意图。 (C) 果糖-6-磷酸、半乳糖-1-磷酸和磷酸核糖与ATP生成之间关联的示意图。 (D) 原始粪便内容物样本 (对照组、CD组及UC组) 及补充低/高浓度G-MBs代谢物后五种优先代谢物的标准化水平。 (E–G) Caco-2细胞经以下处理后的TEER值及CXCL1分泌量测定:单独使用G-MBs、IBD粪便内容物、以及添加/不添加五种G-MBs的IBD粪便内容物。(H, K) 单层分化结肠类器官暴露于不同条件5小时后的标准化ATP水平,分别设置添加/不添加两种浓度 (低浓度G-MBs与高浓度G-MBs) 的G-MBs混合物。*p < 0.05, **p < 0.01, ***p < 0.001, ****p < 0.0001。
本研究通过建立基于IBD患者粪便与人肠道上皮细胞的功能模型,系统揭示了IBD粪便可显著降低上皮细胞ATP水平、破坏屏障完整性并诱导促炎因子等过度表达。通过非靶向代谢组学与功能相关性分析,进一步筛选出五种内源性代谢物组合 (壬二酸、吡哆醛、果糖-6-磷酸、半乳糖-1-磷酸、核糖-5-磷酸),证实其回补可有效逆转IBD粪便对上皮功能的破坏作用。该策略为开发靶向上皮稳态的IBD辅助疗法提供了新思路与实验依据,未来有望通过补充或调节特定代谢物,实现更精准的黏膜修复与疾病管理。
(本网站所有内容,凡注明来源为“医脉通”,版权均归医脉通所有,未经授权,任何媒体、网站或个人不得转载,否则将追究法律责任,授权转载时须注明“来源:医脉通”。本网注明来源为其他媒体的内容为转载,转载仅作观点分享,版权归原作者所有,如有侵犯版权,请及时联系我们。)