编者按


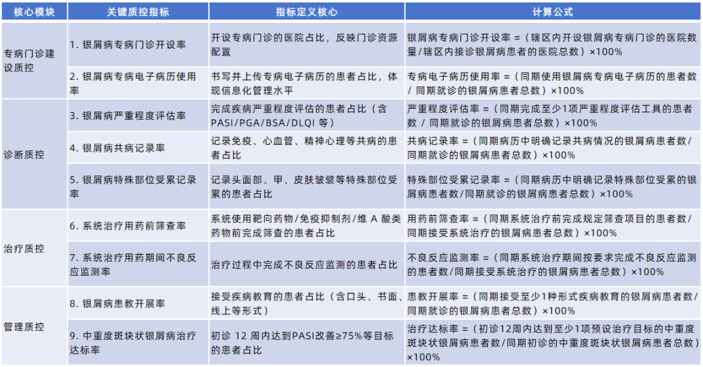
《共识》围绕银屑病全周期管理,明确了专病门诊建设、诊断、治疗、管理四大核心质控模块,设立九项关键指标及统一计算公式,形成“结构-过程-结果” 全链条质控体系,具体如下:
表1 银屑病医疗质量控制指标



(一)专病门诊建设:筑牢规范化诊疗基础
基线调研显示,2023-2024 年度我国1600余家医院的银屑病专病门诊覆盖率仅 37.89%(计算公式:37.89%=开设专病门诊的医院数/接诊银屑病患者的医院总数×100%),已开设门诊中标准化电子病历使用率不足60.26%。《共识》强调,提升专病门诊开设率是优化资源配置的关键,而规范电子病历应用则是实现诊疗数据标准化、个体化评估的前提,为后续治疗方案制定和长期管理提供数据支撑。
《共识》明确诊断阶段需实现“三维评估”,核心评估工具及计算公式如下:
1.严重程度评估:
PASI(
BSA(体表受累面积):BSA=(受累皮肤面积 / 全身体表面积)×100%(参考:手掌面积≈1% 体表面积)
DLQI(皮肤病生活质量指数):DLQI=10 个条目得分总和(每个条目 0-3 分),总分 0-30 分(得分越高,生活质量受影响越大)
要求至少选择1项完成评估,避免仅依赖临床主观判断;
共病评估:需全面记录免疫共病(如
特殊部位评估:涵盖头面部、甲、生殖器、掌跖等传统特殊部位,以及腋窝、腹股沟等反向银屑病好发的皮肤皱襞区域,特殊部位受累需调整局部治疗策略。
针对中重度银屑病的系统治疗,《共识》细化了用药前筛查与用药期间监测规范,核心要求如下表所示;同时明确疗效评估核心公式,用于判定治疗达标情况:



《共识》的发布标志着我国银屑病诊疗从“经验型” 向 “标准化、精准化” 转型,统一计算公式的明确是核心亮点,其核心价值体现在三方面:
1.构建统一质控体系,通过标准化公式减少指标统计偏差,降低不同地区、不同医院间的诊疗差异;
2.强化用药安全管理,通过规范筛查和监测流程+量化统计,减少不良反应风险;
3.聚焦全周期管理,将患者教育和长期达标通过公式量化,明确质控目标,最终提升患者预后质量。
随着《共识》的推广实施,将进一步推动银屑病专病体系建设,优化医疗资源配置,为患者提供更规范、更安全、更个体化的诊疗服务,助力实现“以患者为中心” 的临床获益最大化目标。
参考来源:中华医学会皮肤性病学分会, 国家皮肤与免疫疾病临床医学研究中心. 中国银屑病专病质量控制与管理专家共识(2025版)[J]. 中华皮肤科杂志, 2025, 58(5): 385-395.
医脉通是专业的在线医生平台,“感知世界医学

(本网站所有内容,凡注明来源为“医脉通”,版权均归医脉通所有,未经授权,任何媒体、网站或个人不得转载,否则将追究法律责任,授权转载时须注明“来源:医脉通”。本网注明来源为其他媒体的内容为转载,转载仅作观点分享,版权归原作者所有,如有侵犯版权,请及时联系我们。)