2025年11月25日,浙江大学医学院附属第二医院

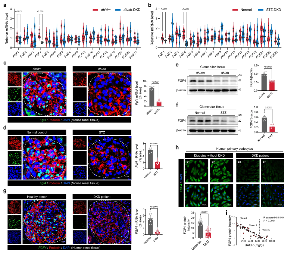
通过对临床样本与动物模型的系统分析,研究发现由足细胞特异性分泌的FGF4在疾病状态下表达显著降低,且其表达水平与DKD的严重程度呈明显负相关,提示FGF4可能在疾病发展中起到重要的内源性保护作用。进一步的功能实验证实,特异性敲除足细胞中的FGF4会导致足细胞大量丢失并加速肾脏损伤;而补充外源性重组FGF4蛋白则能够重塑足细胞稳态并改善肾功能,显示出对DKD的治疗潜力。在分子机制层面,研究揭示FGF4通过激活足细胞表面的FGFR1受体,启动下游AMPK-FOXO1信号通路,从而增强细胞的抗氧化应激能力并抑制细胞凋亡,最终发挥肾脏保护作用。值得关注的是,重组FGF4在临床来源的人足细胞及人肾小球组织中也展现出显著的保护效果,进一步突显了其潜在的临床转化价值。

图1. 肾脏FGF4表达与糖尿病肾病进展高度负相关
该研究不仅确立了FGF4在维持足细胞稳态中的核心地位,还揭示了FGFR1-AMPK-FOXO1信号轴在肾脏保护中的新功能,为开发具有临床应用前景的抗DKD药物奠定了重要理论基础。

图2. FGF4-FGFR1-AMPK-FOXO1信号轴
在肾脏保护中的作用机制
该研究不仅确立了FGF4在维持足细胞稳态中的核心地位,还揭示了FGFR1-AMPK-FOXO1信号轴在肾脏保护中的新功能,为开发具有临床应用前景的抗DKD药物奠定了重要理论基础。
来源:广济甜泌之家
本视频/资讯/文章的内容不能以任何方式取代专业的医疗指导,也不应被视为诊疗建议。医脉通是专业的在线医生平台,“感知世界医学

(本网站所有内容,凡注明来源为“医脉通”,版权均归医脉通所有,未经授权,任何媒体、网站或个人不得转载,否则将追究法律责任,授权转载时须注明“来源:医脉通”。本网注明来源为其他媒体的内容为转载,转载仅作观点分享,版权归原作者所有,如有侵犯版权,请及时联系我们。)