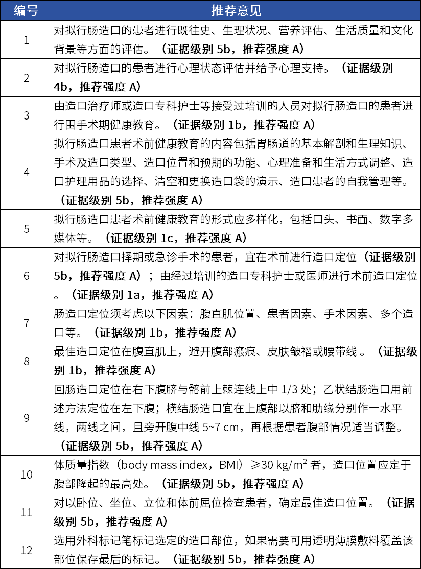
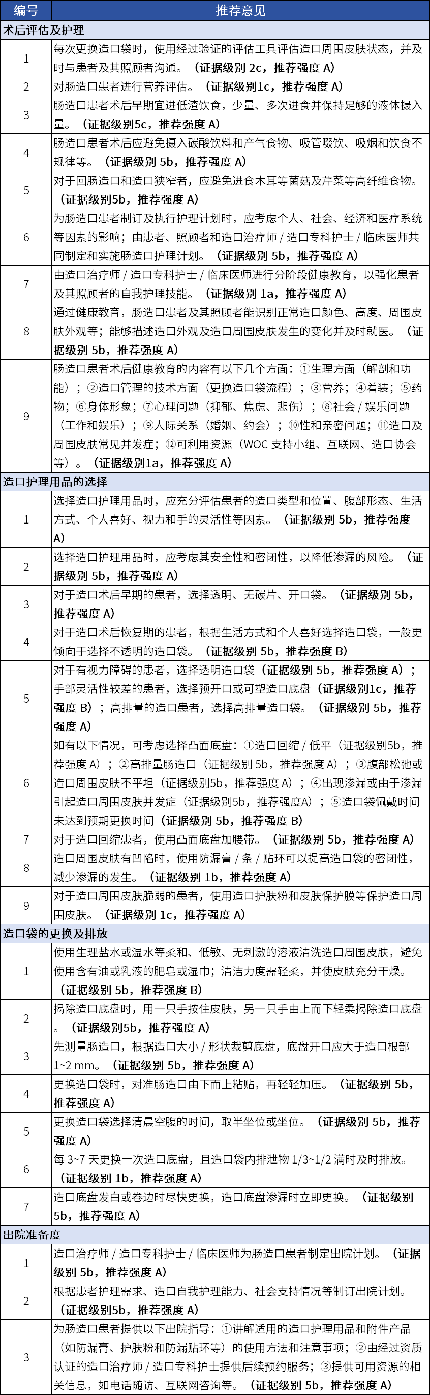
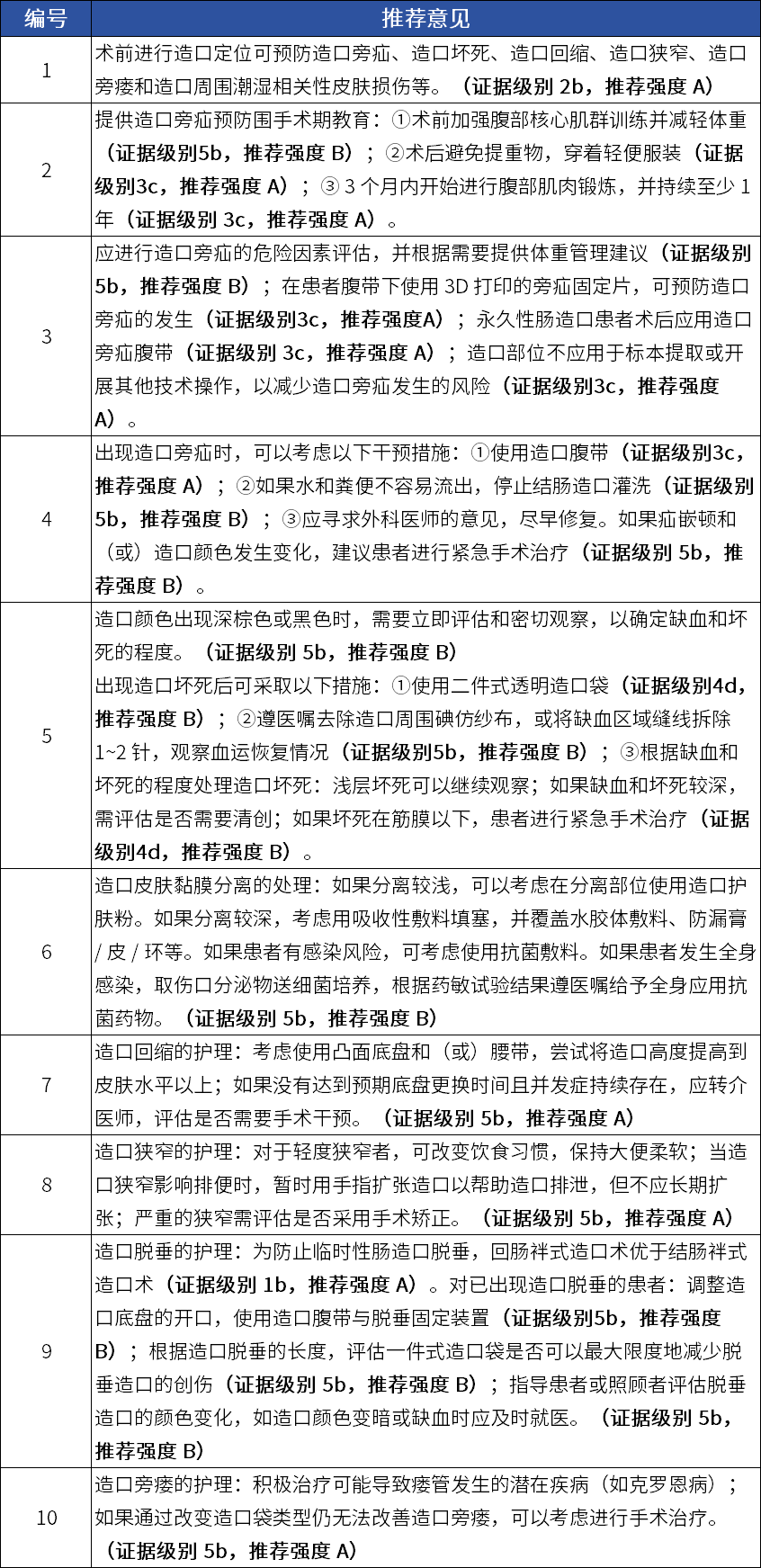
肠造口是指通过手术将患者的肠管拉出腹腔并缝合于腹壁上,以达到帮助患者排泄的目的。中国
成人肠造口护理是一个复杂且多方面的护理领域,涉及术前准备、术后护理、康复期护理、并发症管理等多个方面,目前针对国外成人肠造口患者的指南较多,而国内仅有相关行业标准,缺乏指南指导。《成人肠造口护理指南》旨在为临床提供成人肠造口护理的实践依据,提升护理质量,保障护理安全。





(本网站所有内容,凡注明来源为“医脉通”,版权均归医脉通所有,未经授权,任何媒体、网站或个人不得转载,否则将追究法律责任,授权转载时须注明“来源:医脉通”。本网注明来源为其他媒体的内容为转载,转载仅作观点分享,版权归原作者所有,如有侵犯版权,请及时联系我们。)