肥胖问题一直是全球公共卫生领域的重大挑战之一。而在美国,这一问题似乎比美国专家想象的更为严重。根据“柳叶刀·

在过去的很长一段时间里,
它无法区分脂肪和肌肉,也无法考虑脂肪在身体中的分布情况。
例如,一个肌肉发达的运动员可能因为体重较重而被错误地归类为肥胖,而一个体重正常但脂肪主要堆积在腹部的人却可能被忽视。这种单一的衡量标准显然无法全面反映一个人的健康状况。
为了更准确地评估肥胖及其健康风险,新的定义引入了其他身体测量指标,如腰围、腰臀比和腰高比。这些指标能够更好地反映脂肪在身体中的分布情况,从而更全面地评估一个人的健康风险。
根据新的定义,如果一个人的BMI较高且至少有一个身体测量指标异常,或者BMI正常但至少有两个身体测量指标异常,就可以被归类为肥胖。
此外,新定义还将肥胖分为“临床
基于临床肥胖症定义,临床诊断需要包含两部分——1.脂肪过多(BMI≥28kg/m^2+腰围/腰臀比/腰高比,或BMI≥40 kg/m^2);2.合并任何一种肥胖导致的疾病(表1、表2)。

图1 肥胖临床评估新流程
报告列出了18条成年人临床肥胖症诊断标准和13条儿童青少年临床肥胖症诊断标准,以更准确地诊断肥胖症并降低误分类的风险。
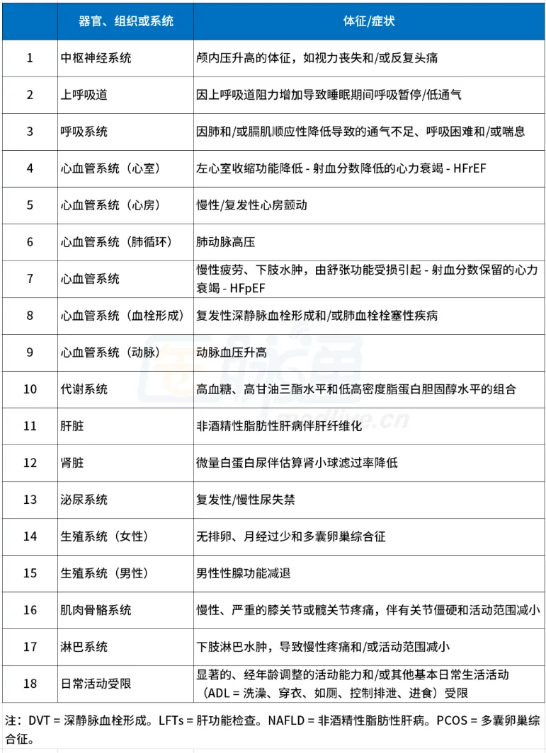
表1 成人临床肥胖诊断依据(体征/症状,日常活动受限)

表2 儿童青少年临床肥胖诊断依据(体征/症状,日常活动受限)

研究人员分析了美国国立卫生研究院“我们所有人”研究计划中超过30万名成年人的数据,发现按照新的肥胖定义,68.6%的成年人符合肥胖标准,而按照BMI单独衡量的比例仅为42.9%。这一变化在老年人中尤为明显,近80%的70岁以上人群被归入新的肥胖类别。此外,肥胖的患病率还因性别和种族而异。
更令人担忧的是,那些仅根据身体测量指标被归类为肥胖的人(即BMI正常但脂肪分布异常的人)患严重健康问题的风险显著增加,包括2型糖尿病、
“这太令人震惊了。”马萨诸塞州总医院布里格姆的内分泌科医生、该研究的共同首席作者林赛·福曼博士(Dr. Lindsay Fourman)表示,“我们原本就认为肥胖问题已经非常严重了。然而,新的框架显示,近70%的成年人符合肥胖标准,这促使我们不得不重新思考治疗的优先事项。”目前,包括美国心脏协会在内的至少76个健康组织支持新的肥胖定义。研究人员强调,了解谁处于风险之中是提供更好护理和更有针对性治疗的第一步。他们还指出,“身体成分很重要”,不仅仅是体重,脂肪的分布位置也至关重要。
研究团队目前正在计划未来的研究,以探索不同的治疗方法如何帮助那些符合新定义的肥胖人群。他们已经开发出可以减少腰围的治疗方法,并正在研究这些选项如何帮助那些脂肪积累危险但BMI正常的人。该研究的高级作者史蒂文·格伦斯潘博士(Dr. Steven Grinspoon)表示,这项研究表明仅使用BMI的局限性以及使用更好的工具来发现隐藏健康风险的重要性。“在那些以前未被归类为肥胖的人中发现疾病风险增加,这清楚地表明——我们需要重新思考如何识别和治疗肥胖。”他说。
肥胖问题的重新定义不仅为我们提供了更准确的健康风险评估工具,也为未来的治疗和预防策略提供了新的方向。随着更多研究的深入,我们有望开发出更有效的治疗方法,以应对这一日益严重的公共卫生挑战。
参考文献

本视频/资讯/文章的内容不能以任何方式取代专业的医疗指导,也不应被视为诊疗建议。医脉通是专业的在线医生平台,“感知世界医学

(本网站所有内容,凡注明来源为“医脉通”,版权均归医脉通所有,未经授权,任何媒体、网站或个人不得转载,否则将追究法律责任,授权转载时须注明“来源:医脉通”。本网注明来源为其他媒体的内容为转载,转载仅作观点分享,版权归原作者所有,如有侵犯版权,请及时联系我们。)