医脉通整理报道,感谢陈恩强教授审核指导。
导语
2025年9月4日-6日,“中华医学会第二十二次
会议期间,四川大学华西医院陈恩强教授围绕“终末期肝病合并侵袭性
我国肝脏疾病负担沉重,其中重症肝病患者罹患IFD的风险较高,多种因素均可能导致IFD风险增加(图1)。

图1 导致终末期肝病患者IFD风险增加的因素
全球范围综合估算肝硬化患者IFD总体发生率为9.5%,然而不同国家/地区研究数据差异较大,中国肝硬化患者IFD发生率高达21.6%。大型系统回顾与Meta分析研究提示,不同感染部位的真菌病原学特征存在较大差异,IFD在重症肝病患者中最常见的感染部位为肺部,最常见的致病真菌为念珠菌属和曲霉属。
终末期肝病患者合并IFD整体预后较差,极易导致多种器官功能衰竭发展为重症或死亡:
• 印度一项单中心、回顾性临床研究显示,IFD显著增加慢加急性
• 一项旨在评估侵袭性
• 另一项旨在评估
• 一项大型、多中心肝硬化住院患者队列研究显示,与不合并真菌感染的肝硬化患者相比,合并真菌感染患者住院时间更长,
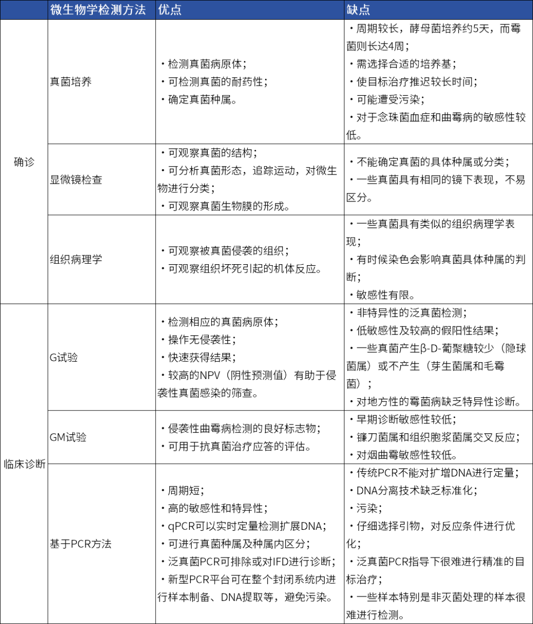
重症肝病患者的IFD临床表现多不典型,缺乏特异性,易被肝脏本身疾病掩盖,导致漏诊和误诊。早期识别极高危人群、警惕IFD的各种临床征兆,同时选择恰当的真菌微生物学诊断方法可一定程度降低漏诊和误诊。
所有重症肝病患者均为IFD高危人群,合并下列情况为极高危人群:①合并
当出现下列情况时应高度警惕IFD的可能性:①不明原因
表1 常用真菌微生物学检测方法的优缺点
G试验、GM试验联合CT、NGS等对早期、准确诊断IFD具有一定价值:
• 印度一项单中心、回顾性临床研究显示,G试验诊断ACLF患者的IFD灵敏度高达97.4%;ACLF合并IFD患者的(1,3)-β-D葡聚糖(BDG)阳性率及BDG水平显著高于不合并IFD的ACLF患者。
• 一项回顾性嵌套病例对照研究显示,与单纯GM试验相比,GM试验联合CT诊断侵袭性肺曲霉病的灵敏度、特异度、准确度及AUC明显提高,诊断性能更佳。
• 中国一项旨在评估NGS对于诊断中枢神经系统真菌感染实用性的临床研究结果显示,NGS有助于IFD的早期准确诊断(表2)。
表2 五位临床可疑中枢神经系统真菌感染
重症肝病患者抗真菌治疗药物选择,既要考虑真菌菌种、感染部位、严重程度,也要兼顾肝脏等重要脏器功能状态。
(1)疗效
棘白菌素、唑类、多烯类均是治疗IC和IA的指南推荐用药,然而近年来念珠菌对唑类及棘白菌素的耐药性有上升趋势。常见念珠菌和曲霉对两性霉素B均具有较高敏感性。
• 基于5项高质量临床研究的系统评价结果显示,两性霉素B一线治疗IC的疗效与棘白菌素、
• 一项旨在比较传统两性霉素B与两性霉素B脂质制剂疗效和安全性的Meta分析显示,传统两性霉素B与两性霉素B脂质制剂的疗效虽未显示出统计学差异,但两性霉素B脂质制剂疗效具有更优的潜在趋势。
• 一项双盲、随机、对照临床研究显示,两性霉素B脂质体一线治疗侵袭性霉菌感染疗效显著。107位侵袭性霉菌感染患者接受两性霉素B脂质体3mg/kg/d治疗,治疗结束末50%患者获得良好应答,12周存活率高达72%。
(2)安全性
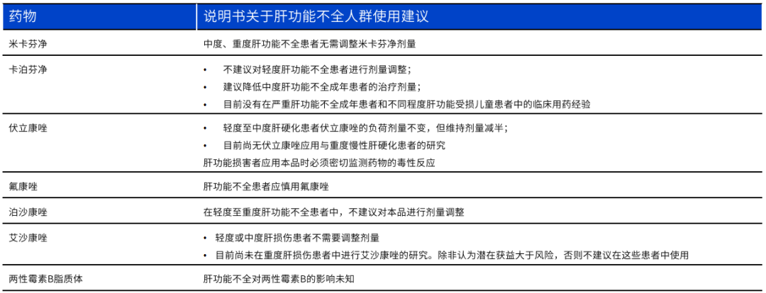
本身存在肝脏基础疾病的患者对抗真菌药物的相关肝损伤耐受性较正常人群更差,此外肝功能状态也会对经过肝脏代谢药物的药物相互作用产生影响,因此存在肝脏基础疾病的IFD患者更应关注抗真菌药物的安全性。然而,抗真菌药物大型RCT研究多将肝功能异常患者排除在外。大部分药物缺乏重度肝功能不全患者数据或需要剂量调整。
表3 各抗真菌药物说明书中对肝功能不全患者的使用建议
与棘白菌素和唑类药物相比,两性霉素B的肝脏毒性较低,潜在药物相互作用较少。一项观察性对照研究显示,在重度肝功能不全患者中,两性霉素B脂质体组患者的肝毒性事件发生率明显低于伏立康唑组患者;一项系统评价与Meta分析研究显示,与传统两性霉素B相比,两性霉素B脂质制剂的肾毒性、发热、寒战及
图2 药物性肝损伤的诊断和处理流程
➤《重症肝病合并侵袭性真菌感染诊治专家共识》
•对唑类以及棘白菌素均耐药的念珠菌感染,可选用两性霉素B脂质体;
•对于重症肝病合并侵袭性肺曲霉病患者,两性霉素B也是选择方案之一;但鉴于两性霉素B在肾脏方面的不良反应,可采用两性霉素B脂质体。
➤《侵袭性曲霉病的诊断和管理:2017ESCMID-ECMM-ERS指南执行概要》
•在肝衰竭患者中,两性霉素B脂质体通常是治疗首选。
四、小结
终末期肝病合并IFD患者发生率高,临床结局较差,亟需更多的临床关注。临床上,应早期识别高危患者,对IFD高危人群进行重点监测,同时选择恰当的微生物学检测方法。为避免加重肝脏负担,选择肝脏安全性高、药物间相互作用少的药物十分必要。
专家简介

陈恩强 教授
四川大学华西医院
主任医师、研究生导师
四川省学术与技术带头人后备人选
中华医学会感染病学分会青年学组副组长
中华医学会病毒学分会临床病毒学组委员
中华医学会肝病学分会药物性肝病学组委员
中国医疗保健国际交流促进会肝胆病学分会委员
中国生殖健康产业协会生殖健康科普专家委员
四川省预防医学会感染性疾病预防与控制分会候任主任委员
四川省医学会罕见病专委会常务委员
四川省国际医学交流促进会肝胆外科分会常务委员
四川省肿瘤学会肝癌专委会委员
四川省康复医学会感染专委会委员
成都市生物信息学会肝脏疾病全程管理分会主任委员
《Current Stem Cell Research & Therapy》编委、《J Clin Transl Hepatol 》编委、《BMC Infectious Diseases》编委、《World Journal of Virology》共同主编
注:图片引自讲者会议幻灯
(本网站所有内容,凡注明来源为“医脉通”,版权均归医脉通所有,未经授权,任何媒体、网站或个人不得转载,否则将追究法律责任,授权转载时须注明“来源:医脉通”。本网注明来源为其他媒体的内容为转载,转载仅作观点分享,版权归原作者所有,如有侵犯版权,请及时联系我们。)