低钾血症为血钾浓度<3.5mmol/L,可见于终末期肾病(ESKD)
低钾血症治疗用药主要是补钾,可口服或静脉使用。目前临床常用钾盐包括
-氯化钾常为首选用药,其能快速纠正低钾血症、代谢性碱中毒。因可加重高氯血症、酸中毒,故避免用于肾小管酸中毒所致的低钾血症者。
-枸橼酸钾为口服补钾盐,可用于低钾血症伴
-门冬氨酸钾镁可促使钾离子进入细胞内而纠正低钾、低镁,可用于低钾血症的治疗,尤适于伴
血钾轻度降低即血钾浓度为3-3.4mmol/L时建议以口服补钾为主,建议10-20mmol/次,2-4次/d,不耐受口服补钾必要时课考虑静脉补钾。血钾中度降低即血钾浓度为2.5-2.9mmol/L可口服、静脉补钾,不耐受口服补钾可考虑静脉补钾,为80-100mmol/d。血钾重度降低即血钾浓度<2.5mmol/L,或有症状,建议优选静脉补钾,推荐KCl 40mmol加入1L 0.9%NaCl溶液中持续静滴,同时监测血钾。
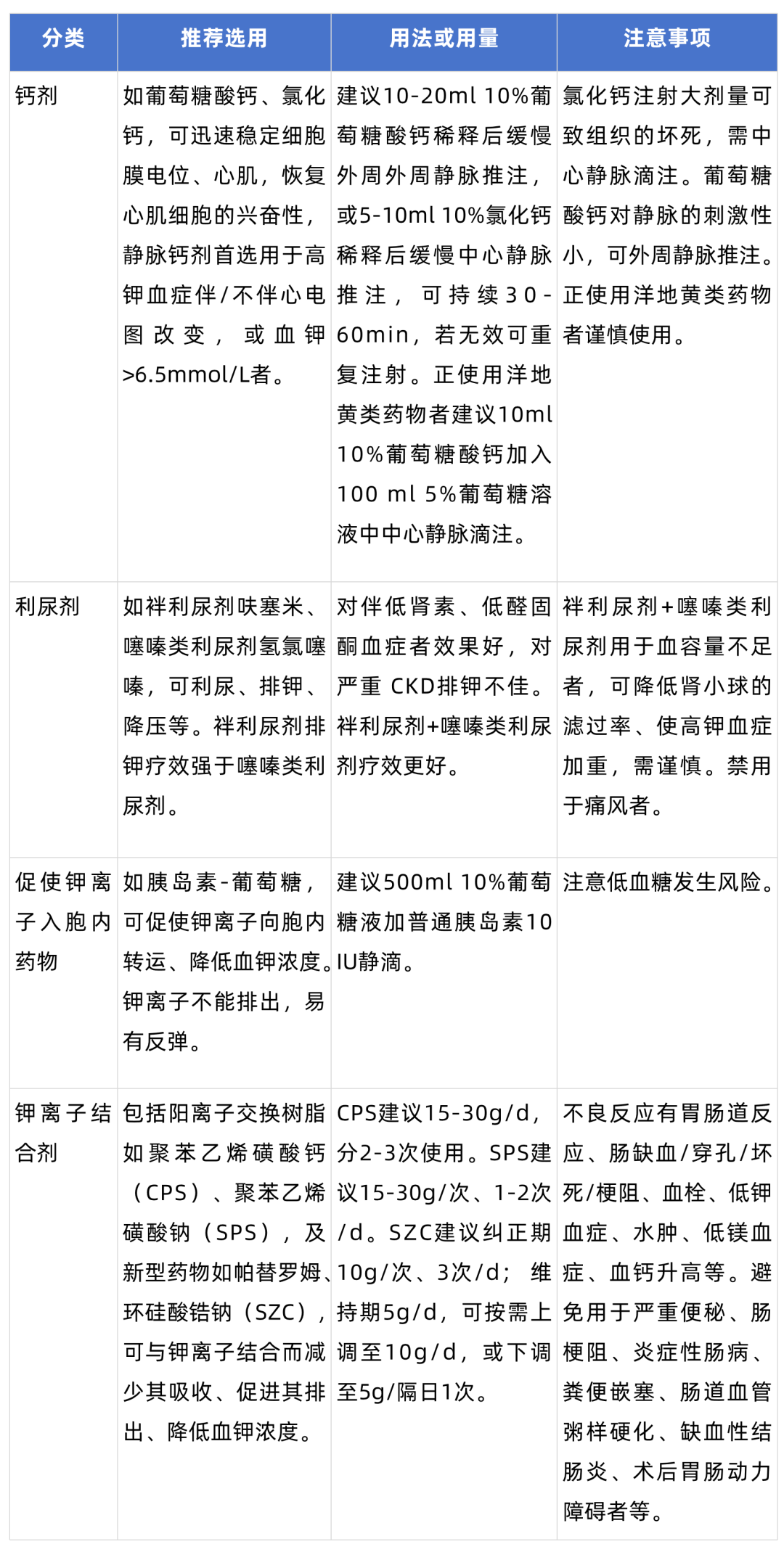
高钾血症为血钾浓度>5mmol/L,可分为急性高钾血症、慢性高钾血症,可见于CKD 3a期、4期、3b期、5期者,能引起肾病进展风险增加、弛缓性麻痹、心律失常、四肢麻木软瘫、心血管事件发生风险增加、心脏停搏等。目前降钾药物主要是钙剂、利尿剂、促使钾离子入胞内药物、钾离子结合剂等(表1)。
表1 常用降钾药物

-CKD伴高钾血症急危重症:紧急治疗推荐静脉钙剂、静脉输注
-CKD伴慢性高钾血症:推荐SZC用于CKD非透析伴慢性高钾血症长期的治疗。建议伴慢性高钾血症的维持性血液透析CKD者,在充分透析基础上,非透析日可选用SZC以控制血钾水平。
此外,常用药物如保钾利尿剂(螺内酯、
(本网站所有内容,凡注明来源为“医脉通”,版权均归医脉通所有,未经授权,任何媒体、网站或个人不得转载,否则将追究法律责任,授权转载时须注明“来源:医脉通”。本网注明来源为其他媒体的内容为转载,转载仅作观点分享,版权归原作者所有,如有侵犯版权,请及时联系我们。)