在神经科门急诊,我们常常遇到一些患者:他们有明确的肢体无力、步态异常或感觉障碍,影像学检查却“一切正常”。他们辗转多家医院,反复检查无果,症状却在焦虑中不断加重——这背后,很可能隐藏着一个既真实又可治的疾病:功能性神经障碍(Functional Neurological Disorder, FND)。
FND并非“装病”,也不是“心理作用”的简单标签,而是大脑在运动、感觉或认知信号的传递中出现了功能失调,好比神经系统的“软件故障”。近年来,随着诊断标准从“排除性”转向“阳性纳入”,FND的识别与治疗正迎来全新阶段。
本文通过一例典型的“功能性步态叠加”病例,系统梳理FND的临床表现、诊断要点、沟通策略与康复路径,旨在帮助临床医生更早识别、更准诊断、更好地引导患者走出迷雾。


她左腿无力,MRI却正常

患者女性,35岁,因新发左下肢突发性感觉异常、步态异常及进行性加重的疲劳感4天就诊。起病以来,其感觉异常呈波动性变化,总体表现为非连续性进展,步态也随之改变,出现左膝打软及跛行趋势。
患者既往被诊断为“
体格检查显示患者步态表现多变,交替出现左侧避痛性跛行和左腿拖曳伴膝部打软;可完成串联步态,虽略有不稳但未失去平衡,且能单腿跳跃。肌力测试时,整个左上肢及左下肢呈现“屈服性无力”(初始存在抵抗后突然力竭),期间可间歇性爆发正常肌力。胡佛征(抵抗对侧髋关节屈曲时,同侧髋伸肌无力消失)阳性(表1)。其余肢体
图1. 功能性下肢无力的髋外展征与胡佛征[1]
左上图:髋外展征——左侧髋外展无力;右上图:髋外展征——右髋外展时左髋力量恢复正常
左下图:胡佛征——左侧髋伸展无力;右下图:胡佛征——右髋屈曲时左髋伸展力量恢复正常
颅脑及全脊柱MRI检查未见新发病灶及对比剂强化征象。基于临床表现与检查所见,该患者被诊断为功能性步态障碍伴功能性感觉症状。向患者详细讲解了疾病本质,并告知其体格检查体征——包括步态的多变性及胡佛征等功能性体征的意义。患者随后接受了经验丰富的功能性神经障碍专病物理治疗师的康复指导。
在6个月的常规随访中,其随访影像学检查保持稳定,临床症状获得显著改善。上肢未残留异常症状,虽仍存在左腿间歇性感觉异常及疲劳时偶发步态改变,但患者已能有效识别症状的情境诱因并建立改善步态的自动化行为。
患者的诊断是什么
功能性神经障碍是临床各科最常见的神经系统疾病之一,可见于各年龄段,最常见于青春期至中年期发病,除学龄前儿童与老年群体无性别差异外,多数研究报道女性发病率显著高于男性(3:1)[2]。
当前FND被定义为"一种临床综合征,表现为真实体验的神经系统症状(引发痛苦或功能障碍),并在单一任务执行过程中或不同任务间呈现功能表现的变异性,提示神经系统功能失调"。
2013年DSM-5诊断标准更新要求采用阳性"纳入"标准诊断FND(DSM-5称为"转换障碍"或"功能性神经症状障碍"),摒弃了长期沿用的排除性诊断[3],这一转变对神经科医生准确识别该疾病提出了更高要求。
患者存在一种或多种运动或感觉症状;
临床表现证实这些症状与已知的医学/神经系统疾病特征不相符;
这些症状导致患者在社交活动、工作或其他重要领域产生显著痛苦或功能障碍,或其严重程度已达到需要医疗干预的水平。
作为神经病学与精神病学交叉领域的疾病,基于生物-心理-社会医学模式最能深入理解FND的病因机制。在问诊时应注意挖掘易感因素、诱发因素与维持因素——这三类因素均可能涵盖生物性、心理性及社会性事件(表1)。
表1. 功能性神经障碍的潜在影响因素[4]

功能性神经障碍存在多种亚型,各亚型间常存在症状重叠(表2)。其中最常见的类型为发作性(功能性/分离性发作,又称心因性非癫痫发作)、运动性、感觉性及认知亚型。患者还可表现出多种其他神经系统症状,包括功能性尿路症状、持续性姿势-知觉性头晕(PPPD)、功能性言语发声障碍(FSVD)、功能性吞咽困难及咽喉异物感。
表2. FND的主要亚型[2]

FND的主要亚型:功能性运动障碍
功能性运动障碍(functional movement disorder)是因急性运动障碍就诊患者的主要原因。震颤是最常见的异常表现,其次为肌张力障碍、肢体无力及步态障碍。较少见的综合征包括帕金森综合征、抽动症、刻板行为、半面痉挛等面部运动以及舞蹈症。约半数患者同时存在多种类型的运动障碍[5]。
在神经科运动障碍领域中,自主(voluntary)与自动化(automatic)运动是区分功能性运动障碍与器质性病变的核心概念(表3):
表3. 自主性与自动化运动

功能性运动障碍的特征性表现为「自主-自动分离」——当患者注意力集中在患肢时出现运动异常,但在执行复杂任务或分散注意力时,同一肌群却能正常激活。如专注于行走时的步态与在分心进行算术计算时的步态存在差异。这种矛盾现象是支持功能性诊断的关键阳性体征,也是FND与有意识伪装做作性障碍与诈病的本质区别。
下面重点介绍开头病例中出现的两类体征:功能性肢体无力和步态障碍。
功能性肢体无力(Functional limb weakness)表现常见以下体征(表4):
表4. 功能性无力的精选临床体征[1]
可靠性分级说明:+++高度可靠;++可靠;+提示性
????胡佛征阳性
若患者表现为髋伸展无力,而在对侧髋部进行抗阻屈曲时该侧肌力恢复正常,则胡佛征呈阳性。(解读:通过让患者屈曲对侧腿,证明其在直接对抗测试中最初的髋伸展无力可被克服/改善)。

图2. 胡佛征在仰卧位和坐位时的查体表现[6]
• 功能性髋屈曲检查:要求屈曲患侧腿时,对侧髋伸展动作消失;功能性髋伸展检查:要求屈曲健侧腿时,患侧腿出现髋伸展动作
髋外展征是类似的检查手段,也可揭示自主与自动化髋外展力量之间的差异性。
步态障碍(gait disorder)可表现为多种形式(表5):
表5. 功能性步态障碍的常见模式[7]

????单瘫拖曳步态
可见于单侧功能性下肢无力的患者,该体征对功能性步态的特异性接近100%。
其特征性表现为腿部如同无生命物体般被拖行于身体后方。患足可能呈内旋或外旋(图3),且患者在转移至检查床时可能尝试用双手辅助移动患腿。
此步态可与脑卒中后患者的偏瘫步态的区别在于:后者以患侧髋关节伸展内收、膝关节伸展及踝关节跖屈内翻为特征的不对称步态。

图3. 拖拽单瘫功能步态(前视图和后视图)[6]
尽管功能性步态障碍有多种常见模式,但其具有若干共同特征,以下阳性体格检查发现有助于诊断(表6;图4-5)。
表6. 支持功能性步态障碍诊断的精选体格检查体征[7]


图4. 串联步态检查中的"风车样"手臂摆动(Windmilling’s response),该体征提示可能存在功能性步态障碍[7]

图5 肩部叩击试验[7] (A)应施加的力度方向;(B)提示功能性步态障碍的反向失衡现象
如何与患者解释FND?
当医生怀疑患者可能为FND时,在解答患者具体疾病疑虑的同时,需注意与患者沟通的技巧。需重点强调[1]:
用浅显语言向患者解释做出诊断基于的临床表现
提供明确的疾病名称,避免仅告知其"不是什么病"
向患者说明这是常见、真实且可治疗的疾病
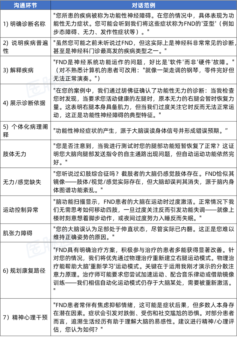
成功的沟通能确保患者感受到症状或功能受限被正视而非忽视。此外,明确的诊断有助于降低患者医疗成本,并增强其后续门诊治疗的依从性(表7)。
表7. 如何基于临床特征与神经科学与患者沟通和解释FND[1,8]

康复疗法是FND治疗的基石
当前证据主要支持使用心理与康复疗法治疗FND。
康复疗法已成为功能性神经障碍的一线干预方案,具体选择取决于临床表现类型。对于功能性运动障碍(表现为无力、步态异常、不自主运动),应优先考虑物理治疗;对于功能性发声/言语及吞咽障碍,则应首选言语语言治疗。作业治疗可针对不同功能缺陷提供适应性训练,对感觉症状尤其有效。
目前已有针对物理治疗、作业治疗和言语语言治疗的共识推荐意见,指导如何为FND患者量身定制治疗方案。
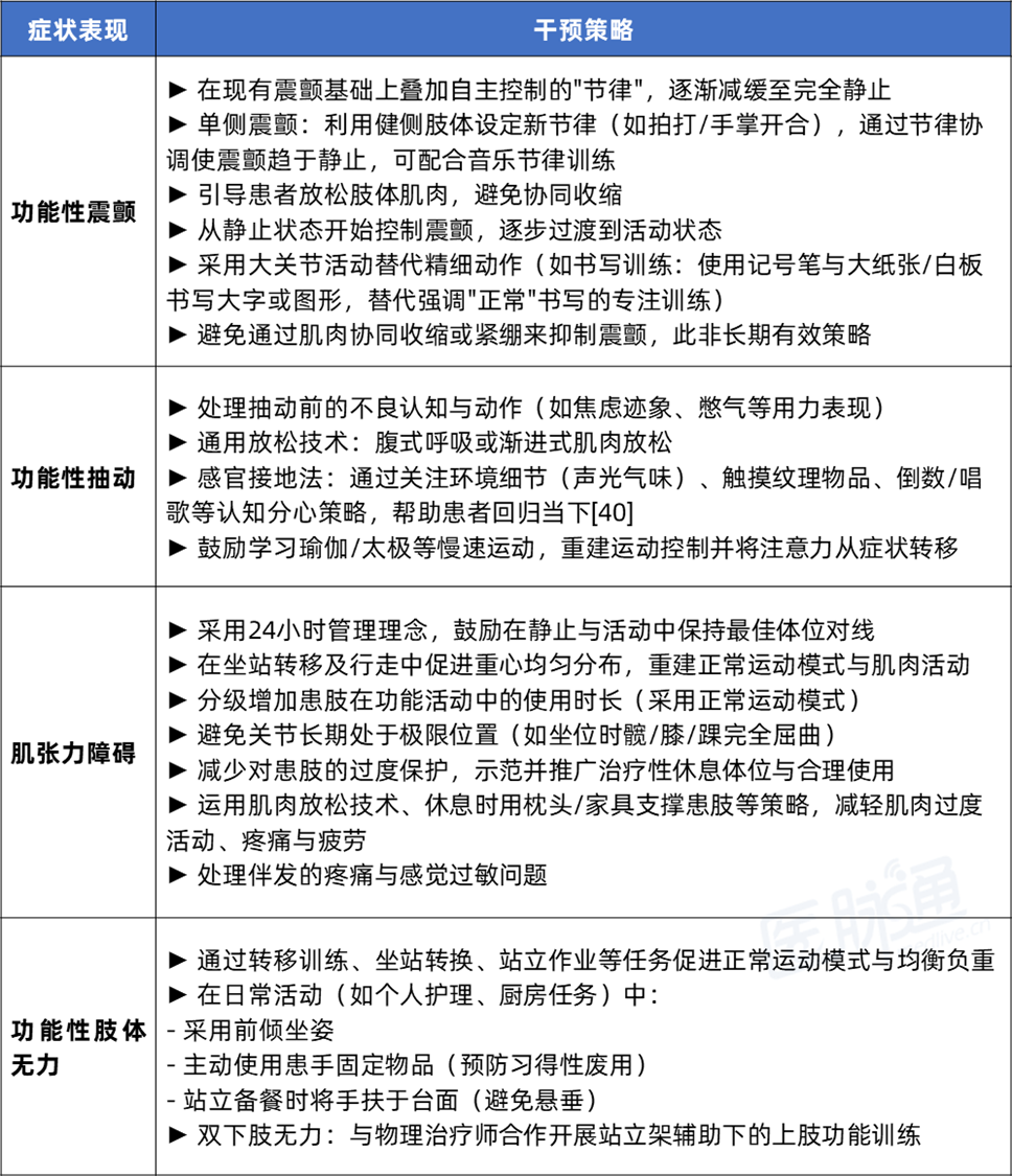
表8. 功能性运动症状的干预策略示例[4]

参考文献:
1.Finkelstein SA, Cortel-LeBlanc MA, Cortel-LeBlanc A, Stone J. Functional neurological disorder in the emergency department. Acad Emerg Med. 2021;28(6):685-696.
2. Dworetzky BA, Baslet G. Functional neurological disorder: Practical management. Neurotherapeutics. 2025;22(4):e00612.
3.Westlin C, Keshavan MS, Perez DL. Neuroscience in pictures: Functional neurological disorder. Asian J Psychiatr. 2025;106:104449.
4.Nicholson C, Edwards MJ, Carson AJ, et al. Occupational therapy consensus recommendations for functional neurological disorder. J Neurol Neurosurg Psychiatry. 2020;91(10):1037-1045.
5.Hallett M, Aybek S, Dworetzky BA, McWhirter L, Staab JP, Stone J. Functional neurological disorder: new subtypes and shared mechanisms. Lancet Neurol. 2022;21(6):537-550.
6.Anderson JR, Nakhate V, Stephen CD, Perez DL. Functional (Psychogenic) Neurological Disorders: Assessment and Acute Management in the Emergency Department. Semin Neurol. 2019;39(1):102-114.
7.Thomson S, White I, Goh R, Bacchi S, Collins L. A false dichotomy: Functional gait overlay in neurological disorders. Aust J Gen Pract. 2025;54(7):448-451.
8.Bennett K, Diamond C, Hoeritzauer I, et al. A practical review of functional neurological disorder (FND) for the general physician. Clin Med (Lond). 2021;21(1):28-36.
(本网站所有内容,凡注明来源为“医脉通”,版权均归医脉通所有,未经授权,任何媒体、网站或个人不得转载,否则将追究法律责任,授权转载时须注明“来源:医脉通”。本网注明来源为其他媒体的内容为转载,转载仅作观点分享,版权归原作者所有,如有侵犯版权,请及时联系我们。)