CNAG发生与多种因素相关联,主要包括Hp感染、十二指肠液反流入胃、不良饮食习惯、长期非甾体类抗炎药(NSAIDs)使用、心理因素波动及其他系统疾病影响等,其中,Hp感染是CNAG最常见也是最主要的病因之一。
表1 CNAG的发病因素
1.临床表现
大多数CNAG患者临床可能并无明显症状,而常在
2.相关检查
表2 CNAG的相关检查

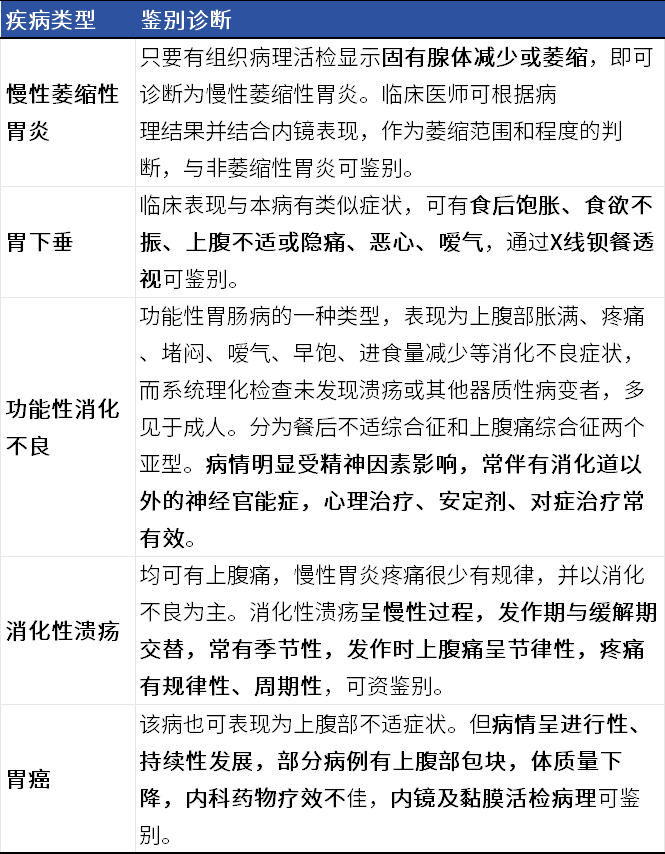
3.鉴别诊断
表3 CNAG的鉴别诊断
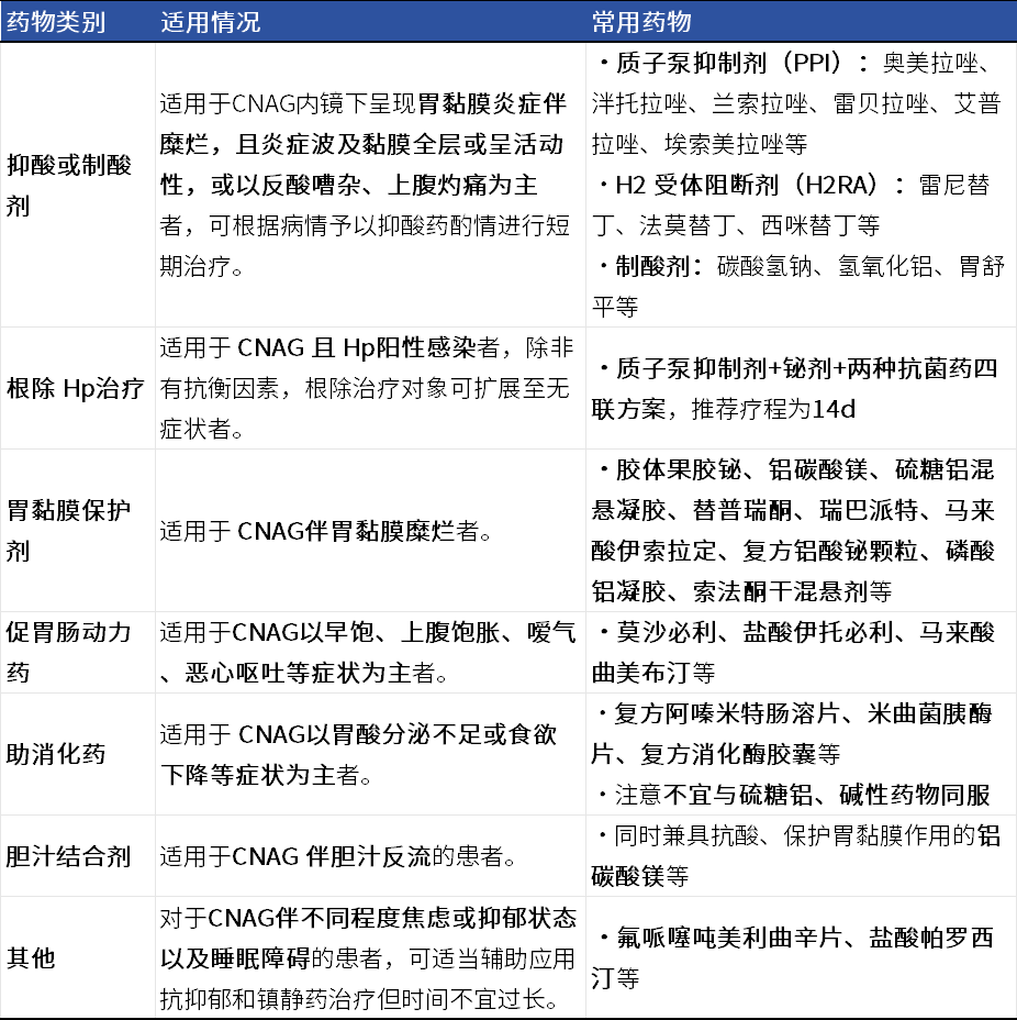
1.西药治疗
表4 CNAG的西药治疗
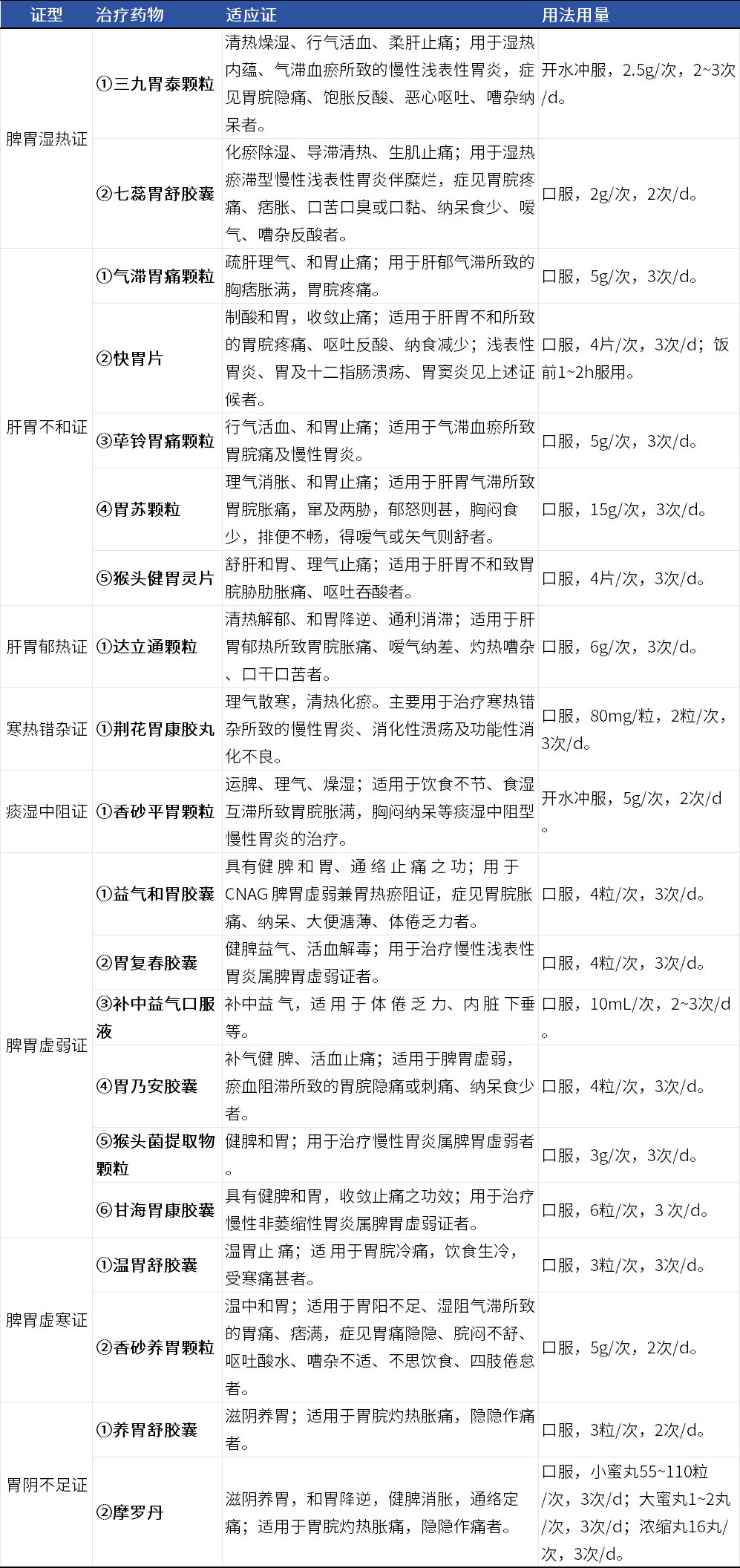
2.中成药
表5 CNAG的中成药治疗
CNAG作为临床高发的胃部慢性疾病,Hp感染是其核心致病因素,长期反复发作存在进展恶化风险。本文结合最新诊疗共识,从病因、临床表现、辅助检查、鉴别诊断及中西医用药方案进行全面梳理,以表格形式清晰呈现临床诊疗要点。临床需重视早期筛查与规范干预,针对性根除Hp、对症改善消化不良症状,同时调整生活方式,做到早识别、早诊断、合理用药,有效延缓病情进展,改善患者预后。