导读
对于新辅助化疗后仍有残留病灶的高风险激素受体阳性/HER2阴性(HR+/HER2-)
乳腺癌是一种高度异质性的疾病,基于肿瘤活检的分子分型已被广泛用于指导个体化治疗。其中,管腔型乳腺癌可进一步分为增殖较低、预后较好的LumA和增殖较高、侵袭性更强的LumB。临床上,LumA患者可能仅需内分泌治疗,而LumB患者通常需要联合化疗。然而,当前临床决策大多基于治疗前的肿瘤样本评估。新辅助化疗作为一种全身性治疗,可能改变肿瘤的分子特征,这种治疗诱导的“适应性”变化构成了肿瘤异质性与耐药的核心难题。对于化疗后仍有残留病灶的高风险HR+/HER2-乳腺癌患者,其复发风险高,但缺乏有效的生物标志物来指导后续强化治疗。因此,深入理解肿瘤在治疗压力下的动态分子演变,对于开发新的分型方法和治疗策略至关重要。

图1:研究图文摘要[1]
本研究是基于III期Penelope-B试验的转化研究,入组了HR+/HER2-、经含紫杉类新辅助化疗后未达病理完全缓解且具有残留病灶的高风险乳腺癌患者。纵向肿瘤样本包括治疗前样本(n=629)、新辅助化疗后残留肿瘤样本(n=782),远处转移复发样本(n=43)。使用HTG EdgeSeq肿瘤学Panel检测了2549个基因的表达谱,并采用“绝对内在分子分型”算法进行分子分型。
为了解肿瘤对新辅助化疗的适应性变化,通过比较540对治疗前后配对样本鉴定出335个差异表达基因,并采用层次聚类对所有1080个(治疗前及治疗后)样本进行分析,识别出具有不同预后特征的“适应性簇”,计算各簇质心以对新样本进行分类。该分型方法的预后价值在Penelope-B内部队列及外部的SCAN-B独立队列(n=3764)中进行验证。统计分析采用Kaplan-Meier法和Cox回归模型,评估分子分型与无浸润性疾病生存期(iDFS)之间的关联。
研究首先评估了化疗前后肿瘤内在分子亚型(AIMS)的分布与变化。在629例治疗前样本中,LumA型(51.51%)和LumB型(42.93%)占主导(图2A),且亚型具有显著的预后价值(图2B)。在782例治疗后样本中,LumA型比例显著上升至76.6%,而LumB型降至8.2%,同时正常样型比例增加至10%(图2C)。
预后分析显示,治疗后正常样型和LumA型预后较好,LumB型预后较差,基底样型和HER2富集型预后极差(图2D)。对540对配对样本的分析揭示,新辅助化疗期间主要变化是LumB型向LumA型的转变(图2E),且发生这种转变的患者早期预后与持续LumA型者相似(图2F)。在43例转移样本中,主要为LumB型(55.81%)和HER2富集型(25.58%),对其中29例拥有三个时间点样本的患者分析显示,化疗期间LumB向LumA的转变在转移性疾病中发生了逆转,重新变回LumB型(图2H)。

图2:乳腺癌分子亚型在新辅助治疗期间及转移性疾病中的变化[1]。(A)治疗前活检样本中AIMS亚型的分布;(B)治疗前活检样本中AIMS亚型的预后相关性;(C)治疗后残留肿瘤中AIMS亚型的分布;(D)新辅助化疗后AIMS亚型的预后相关性;(E)桑基图;(F)比较亚型发生转变的肿瘤与AIMS亚型保持恒定的肿瘤的生存分析;(G)转移性肿瘤中AIMS亚型的分布;(H)29例对化疗无反应且拥有三份纵向肿瘤样本的患者的纵向AIMS亚型桑基图。
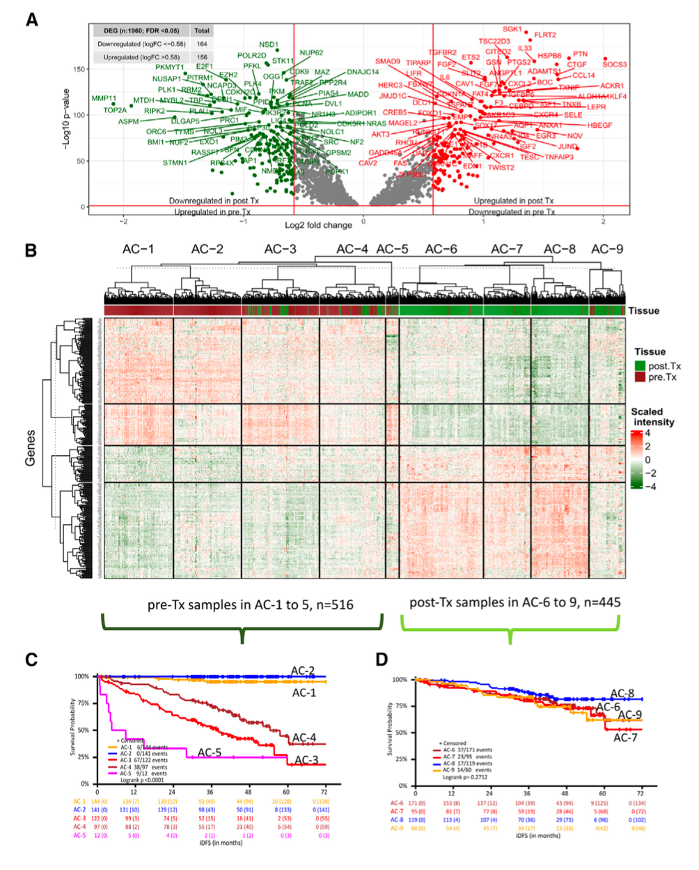
为深入探索肿瘤的适应性变化,研究比较了治疗前后配对样本鉴定的335个差异表达基因(图3A)。基于这些基因的表达谱对所有1080个样本进行层次聚类,识别出具有不同预后特征的“适应性簇”(图3B)。治疗前样本中,AC-1和AC-2患者预后极佳,AC-3和AC-4预后较差,AC-5(小的基底样/HER2富集型)预后极差(图3C)。治疗后样本中的患者簇AC-6至AC-9则无预后价值(图3D)。预后作用结果以散点图形式展示于图4A-4D。图4E展示了选定基因在治疗前后样本中的表达情况,这些基因在治疗前后的预后影响见图4F。部分单个基因(如OGG1、DNAJC14等)在治疗前样本中显示出强烈的正向预后价值,但在治疗后样本中未观察到;而另一些基因(如TEK、VCAM1等)则呈现相反的预后关联。基因集富集分析揭示了增殖、DNA修复等相关通路在治疗前后预后价值的差异。

图3:新辅助化疗诱导的分子改变分析确定的适应性簇作为乳腺癌新的预后亚组[1]。(A)治疗前与治疗后肿瘤样本的比较图;(B)差异表达基因热图;(C)AC-1至AC-5的Kaplan-Meier分析;(D)AC-6至AC-9的Kaplan-Meier分析。

图4:治疗前活检与治疗后残留肿瘤中预后基因的差异[1]。(A–D)治疗前与治疗后样本中与预后相关基因的比较;(E)选定基因在治疗前(橙色)和治疗后(蓝色)样本中的差异表达;(F)治疗前(橙色)和治疗后(蓝色)样本中测定的选定基因的Cox回归分析。
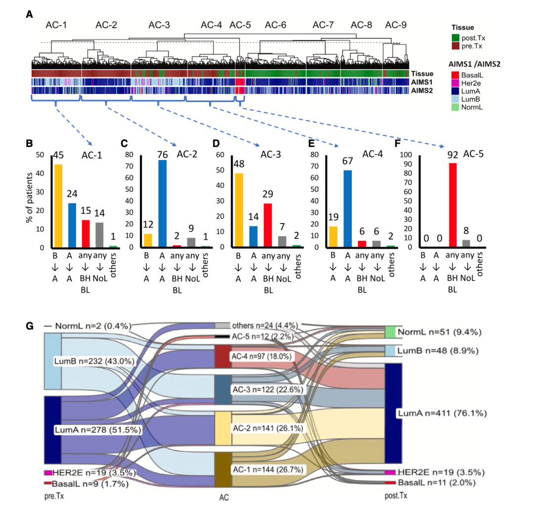
将适应性分型与传统AIMS分型结合分析发现,预后良好的AC-1簇主要由治疗前为LumB型、治疗后转为LumA型的肿瘤构成,而预后不良的AC-3簇具有类似的亚型转变模式但生物学行为不同。同样,AC-2(持续LumA型,预后佳)与AC-4(持续LumA型,预后差)也存在区别(图5A-F),表明适应性分型提供了超越传统内在亚型的额外预后信息(图6A-D)。图6E-J展示了适应性分型与基于AIMS的内在分型的比较。预后因素的重要参数包括低风险组规模大(图6E-G)以及该低风险组事件发生率低(图6H-6J)。适应性分型定义的低风险组(AC-1+AC-2)覆盖了52.77%的患者,其合并iDFS事件发生率(2.1%)远低于基于传统AIMS分型定义的最佳亚型(事件发生率15.4%)。

图5:新辅助化疗期间明确的AIMS亚型适应性模式反映在不同的AC亚型中[1]。(A)基于组合热图的个体肿瘤AIMS亚型分布;(B–F)五个不同适应性簇在新辅助化疗期间亚型转变与适应的不同模式;(G)540例患者按对应AC组别分组的治疗前后AIMS亚型的桑基图。

图6:AC簇提供超越治疗前AIMS亚型及治疗前后联合亚型的额外预后信息[1]。(A–D)在均质AIMS亚型中AC簇的预后相关性;(E–G)不同亚型的患病率;(H–J)不同亚型的iDFS事件发生率。
进一步评估治疗前后肿瘤之间AIMS亚型变化的四个主要组别,仅在一个小型的治疗后LumB型肿瘤亚组中观察到哌柏西利与安慰剂疗效的差异。AC亚型的预后价值在帕博西尼组和安慰剂组中相似,且交互作用检验不显著。
将适应性分型与已确立的预后特征(复发评分RS、基因组分级指数GGI、内分泌治疗敏感性指数SET)进行比较。尽管这些特征本身具有预后价值(图7A-C),且与适应性分型中的特定基因簇(如增殖簇、

图7:AC亚型与乳腺癌三种已确立基因特征(RS、GGI和SET)相比提供显著的预后信息[1]。(A–C)RS、GGI和SET在Penelope-B队列中的预后相关性;(D)Penelope-B研究得出的主要基因簇与三种已确立基因特征的比较。(E–G)AC亚型在三个已确立基因特征中的检验。
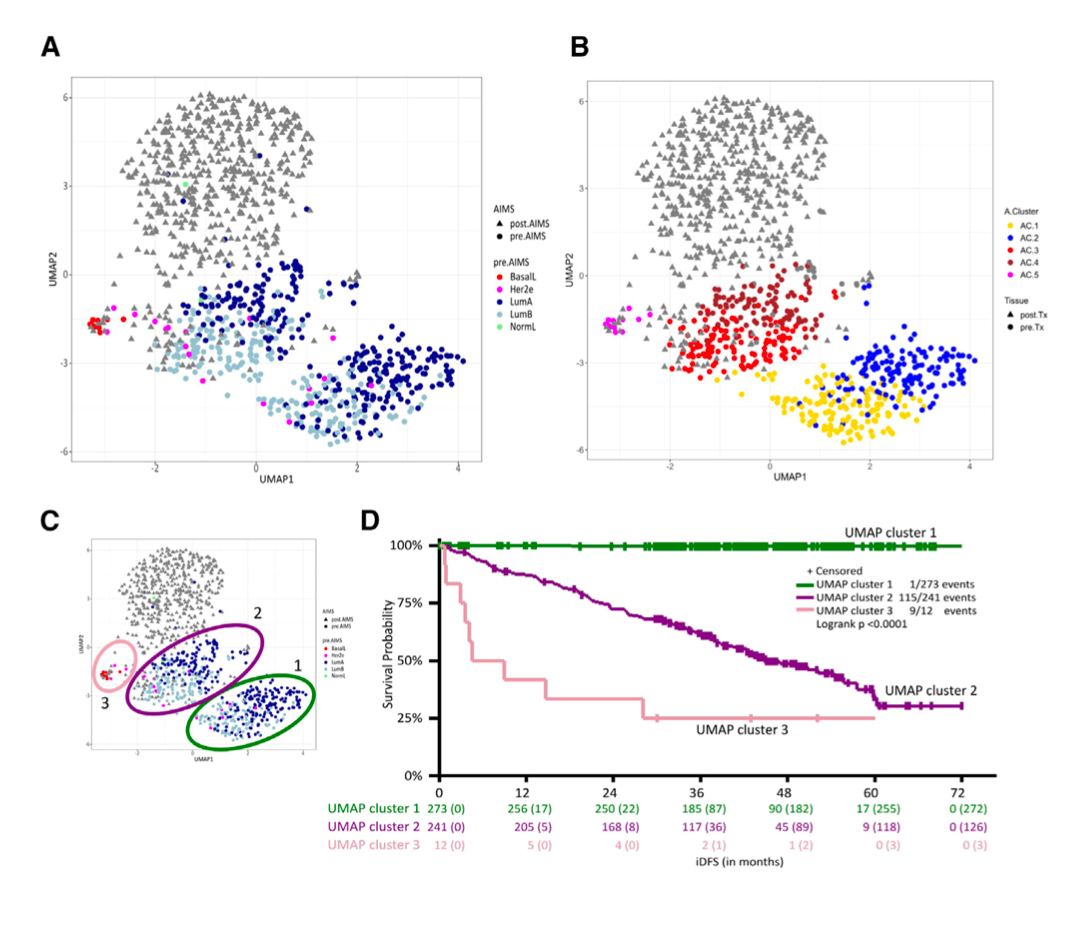
作为方法学验证,使用UMAP降维方法重复分析,结果同样分离出具有不同预后的簇,且与适应性分型有相当程度的重叠,进一步证实了基于DEGs的聚类可提取有效的预后信息(图8)。

图8:基于335个差异表达基因,通过UMAP分析进行独立降维,识别出与适应性簇分析相似的预后亚组[1]。(A)为1080份肿瘤样本(540对治疗前后配对样本)生成了UMAP图,使用欧氏度量分析了治疗前后样本间的335个差异表达基因;(B)与(A)图相同的UMAP,但采用不同的颜色编码来表示5个AC亚型;(C和D)对纳入UMAP簇1、2和3的526份治疗前肿瘤进行的Kaplan-Meier分析。
最后,在Penelope-B队列内部一组未参与训练的独立治疗前样本(n=89)以及外部的SCAN-B大型独立队列(n=3764)中验证了基于质心的适应性分型的预后价值。在SCAN-B队列中,尽管事件发生率较低,但AC-5亚型同样显示不良预后,AC-2与AC-4之间的预后差异趋势也与Penelope-B队列相似。
总结
该研究通过对高风险HR+/HER2-乳腺癌纵向样本的系统分析,深刻揭示了肿瘤分子亚型在新辅助化疗压力下的动态演变,主要表现为LumB型向LumA型的适应性转变;且在转移性疾病中,肿瘤可能再次逆转至LumB型。同时,该研究超越静态的“内在分型”,识别出五个动态“适应性簇”(AC-1至AC-5)。这一分型方法有望为临床提供更精准的预后评估工具,并为制定个体化新辅助后强化治疗策略(如抗体偶联药物、免疫治疗或PARP抑制剂等靶向干预方案)奠定重要理论基础,从而进一步推动乳腺癌治疗决策向精准化与动态化发展。
参考文献:
[1]Denkert C, Rachakonda S, et al. Dynamics of molecular heterogeneity in high-risk luminal breast cancer-From intrinsic to adaptive subtyping. Cancer Cell. 2025 Feb 10;43(2):232-247.e4.
编辑:Dana
审校:Uni
排版:Ben
执行:Ocean
医脉通是专业的在线医生平台,“感知世界医学
本平台旨在为医疗卫生专业人士传递更多医学信息。本平台发布的内容,不能以任何方式取代专业的医疗指导,也不应被视为诊疗建议。如该等信息被用于了解医学信息以外的目的,本平台不承担相关责任。本平台对发布的内容,并不代表同意其描述和观点。若涉及版权问题,烦请权利人与我们联系,我们将尽快处理。

(本网站所有内容,凡注明来源为“医脉通”,版权均归医脉通所有,未经授权,任何媒体、网站或个人不得转载,否则将追究法律责任,授权转载时须注明“来源:医脉通”。本网注明来源为其他媒体的内容为转载,转载仅作观点分享,版权归原作者所有,如有侵犯版权,请及时联系我们。)