心力衰竭(HF)作为全球重大健康负担,常因心血管与非心血管共病并存导致多药联合治疗,进而增加治疗复杂性。尽管指南指导的药物治疗(GDMT)及器械治疗显著改善了患者预后,但部分常用药物可能无意中加重心衰或诱发失代偿。近期,Eur J Heart Fail发布的一篇药物使用指南系统梳理了可导致或加剧心衰的药物,为临床工作者识别并避免此类高危人群的有害药物暴露提供实践指导。
该指南文件重点解析了以下药物类别的病理生理机制、临床证据及循证建议:降糖药(噻唑烷二酮类、二肽基肽酶-4抑制剂)、抗

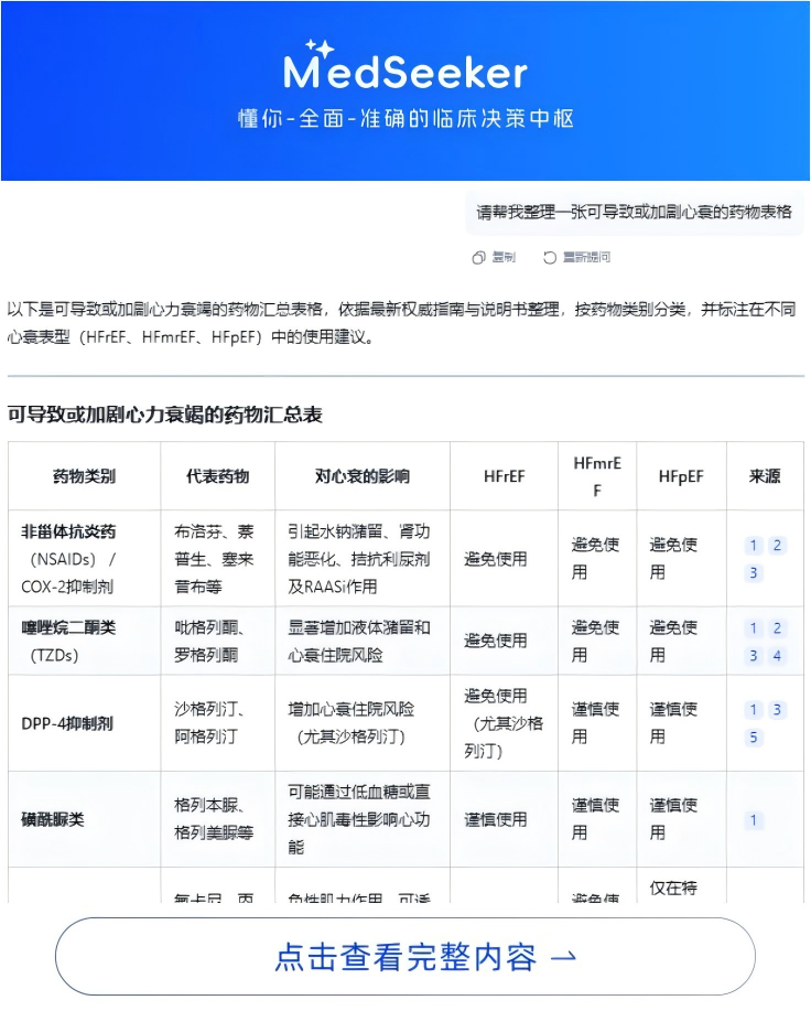
点击图片打开MedSeeker查看完整表格。您也试试向MedSeeker提问吧!
左右滑动查看更多
左右滑动查看更多
BP:血压;CCB:钙通道阻滞剂;COPD:
临床建议:合并心衰的糖尿病患者应避免使用噻唑烷二酮类药物(
临床建议:DPP-4i用于
临床建议:观察性研究显示,与
临床建议:在射血分数降低的心衰(HFrEF)或结构性心脏病患者中,应避免使用I类抗心律失常药(包括氟卡尼、
2.III类药物
临床建议:伊布利特会增加尖端扭转型室速风险,心衰患者需慎用。根据指南推荐及既往安全性数据,严重左心室收缩功能障碍患者应避免使用索他洛尔。
(2)
临床建议:决奈达隆禁用于症状性HFrEF或左心室功能不稳定的患者,因其可升高死亡及心衰住院风险。与
3.IV类药物
临床建议:HFrEF 患者应避免使用非二氢吡啶类钙通道阻滞剂(
临床建议:左心室收缩功能障碍、已确诊心衰或心衰高危患者应避免使用伊曲康唑,因其具有负性肌力作用,可诱发心衰及心律失常。仅在无更安全的抗真菌药物替代时方可使用。需严密监测药物相互作用,尤其与钙通道阻滞剂、他汀类药物、
临床建议:两性霉素B可引发输注相关心肺反应、剂量依赖性心脏毒性及可逆性心力衰竭,需谨慎使用。避免超剂量用药(>1.5 mg/kg/d),监测血钾水平,并根据需要调整地高辛剂量,以降低心律失常与心衰加重风险。
临床建议:心衰患者应避免使用
临床建议:心衰患者应避免使用α₁受体阻滞剂(包括泌尿系统选择性制剂),尤其是在未使用β受体阻滞剂的情况下,因其会增加心衰住院风险,且无明确的生存获益。若因良性
临床建议:HFrEF患者禁用
临床建议:尽管米诺地尔可在一定程度上改善左心室射血分数(LVEF),但因其会增加心衰恶化、心律失常、心绞痛及死亡风险,不推荐用于心衰患者。
临床建议:心力衰竭患者应避免使用NSAIDs,包括非选择性及环氧合酶-2(COX-2)选择性制剂,或在必须使用时予以极度谨慎。
临床建议:心室功能不全患者麻醉维持优选挥发性麻醉药(
临床建议:在严密监测下,丙泊酚可安全用于心衰患者。
临床建议:即使是晚期心衰患者,单次诱导剂量使用依托咪酯通常被认为是安全的。
临床建议:氯胺酮可通过交感神经兴奋升高心率和血压,但在严重心衰患者中,因
临床建议:心衰患者使用右美托咪定时需谨慎,因其可能引发心动过缓和低血压;应密切监测血流动力学,尤其在推注给药或容量不足患者中。
临床建议:卡马西平应避免用于不稳定心衰患者,若确需使用,应在治疗剂量下谨慎应用,尤其对于老年患者或同时服用多种负性肌力药物(如钙通道阻滞剂、抗心律失常药)者。普瑞巴林用于HFrEF患者时需谨慎,并严密监测容量负荷状态。在临床适宜的情况下,可考虑选用对血流动力学无明显影响的替代药物,如
临床建议:
临床建议:锂盐禁用于HFrEF患者。心衰患者如需情绪稳定治疗,优先选择
临床建议:尽管β₂受体激动剂仍是慢性阻塞性肺疾病(COPD)管理的核心用药,但在合并心衰的患者中使用时,需仔细评估获益风险比,审慎用药并严密监测,以降低潜在心血管损害风险。
临床建议:心衰患者或心衰高危人群应避免使用大剂量或长期使用糖皮质激素;若无法避免,需采用最低有效剂量。
临床建议:蒽环类药物具有显著的剂量依赖性心脏毒性,可在治疗急性期或停药数年后显现,常诱发心衰。使用此类药物化疗时,必须采取心脏保护策略,严密监测心脏功能并及时干预。
临床建议:烷化剂(包括环磷酰胺、
临床建议:5-
临床建议:抗HER2靶向药物(
临床建议:VEGF抑制剂与多靶点酪氨酸激酶抑制剂的心衰及心脏毒性风险存在差异,使用此类药物时建议常规进行心血管评估,并积极管理危险因素。
临床建议:紫杉烷类药物(紫杉醇、多西他赛)整体心脏毒性风险较低,多表现为轻度且可逆性反应。联合化疗患者,尤其是既往使用过蒽环类药物者,建议密切监测LVEF。
多种非蒽环类、非酪氨酸激酶抑制剂类药物同样具有心脏毒性:
①免疫调节剂(沙利度胺、来那度胺):与血栓形成、心律失常相关,罕见情况下可诱发心力衰竭,高龄或同时接受糖皮质激素治疗的患者风险更高。
②免疫检查点抑制剂:可引发罕见但严重的免疫性心肌炎(发生率约1%,暴发性病例死亡率超40%)。
③蛋白酶体抑制剂(硼替佐米、卡非佐米):与高血压、心律失常及左心室功能不全相关;其中卡非佐米心力衰竭风险更高,可能通过氧化应激与线粒体损伤介导心脏毒性。
信源:
Abdin A, Bauersachs J, Abdelhamid M, Aktaa S, Al Ghorani H, Bayes-Genis A, Biegus J, Böhm M, Butler J, Girerd N, Metra M, Mullens W, Skouri H, Vaduganathan M, El Hadidi S, Rosano GMC, Savarese G. Pharmacologic pitfalls in heart failure: A guide to drugs that may cause or exacerbate heart failure. A European Journal of Heart Failure expert consensus document. Eur J Heart Fail. 2025 Dec;27(12):2671-2690. doi: 10.1002/ejhf.70087. Epub 2025 Dec 11. PMID: 41382384; PMCID: PMC12803569.
编辑&排版:siqili
医脉通是专业的在线医生平台,“感知世界医学脉搏,助力中国临床决策”是平台的使命。医脉通旗下拥有「临床指南」「用药参考」「医学文献王」「医知源」「e研通」「e脉播」等系列产品,全面满足医学工作者临床决策、获取新知及提升科研效率等方面的需求。
本平台旨在为医疗卫生专业人士传递更多医学信息。本平台发布的内容,不能以任何方式取代专业的医疗指导,也不应被视为诊疗建议。如该等信息被用于了解医学信息以外的目的,本平台不承担相关责任。本平台对发布的内容,并不代表同意其描述和观点。若涉及版权问题,烦请权利人与我们联系,我们将尽快处理。
(本网站所有内容,凡注明来源为“医脉通”,版权均归医脉通所有,未经授权,任何媒体、网站或个人不得转载,否则将追究法律责任,授权转载时须注明“来源:医脉通”。本网注明来源为其他媒体的内容为转载,转载仅作观点分享,版权归原作者所有,如有侵犯版权,请及时联系我们。)