来源:重症学习

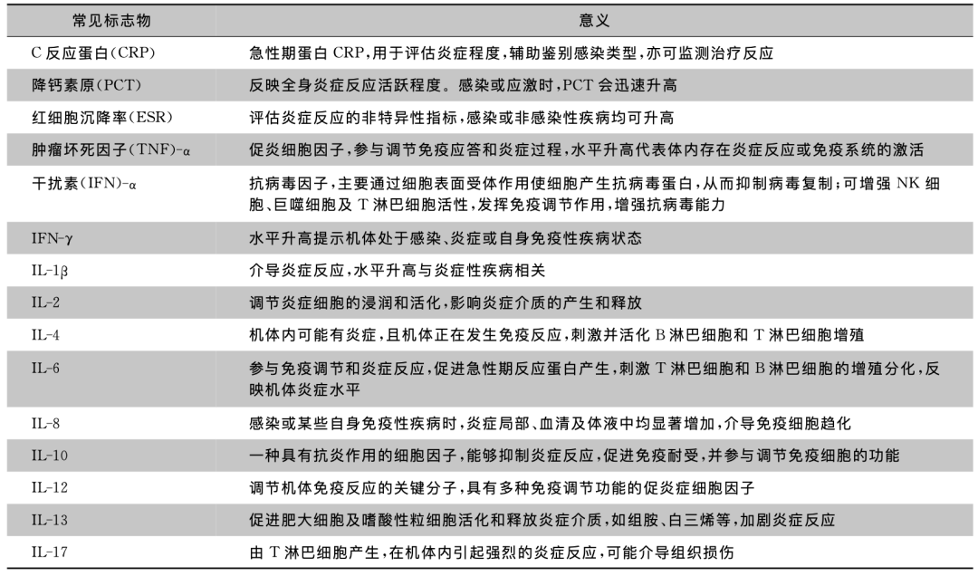
1. 判断炎症存在与严重程度:C反应蛋白(CRP)是急性期反应蛋白,可敏感反映体内炎症反应程度,常用于判断是否存在感染及其严重性,亦可用于治疗监测。
2. 鉴别感染类型:
3. 评估慢性或非特异炎症反应:红细胞沉降率(ESR)升高提示体内存在慢性炎症反应,可用于感染性和非感染性疾病(如风湿病)的评估。
4. 识别系统性免疫激活:
5. 提示病毒感染或免疫异常:IFN-γ升高多见于病毒感染、
6. 预测感染相关器官损伤风险:IL-1β、IL-6等促炎因子可反映炎症扩散程度,IL-6尤其与急性期蛋白(如CRP)生成密切相关,是临床常用的炎症活性指标。
7. 监测免疫细胞活性与增殖:如IL-2促进T细胞增殖,IL-4刺激B细胞活化,提示特异性免疫反应是否激活。
8. 提示炎症扩散与组织损伤风险:IL-8为趋化因子,升高提示炎症细胞大量浸润,反映炎症反应扩散和组织破坏趋势。
9. 评估免疫调控状态:IL-10为抗炎因子,反映免疫抑制和炎症调节功能,用于判断是否存在免疫耐受或抗炎反应不足。
10. 炎症相关疾病的辅助诊断与分类:例如IL-17和IL-13参与慢性炎症和变态反应过程,其升高提示T辅助细胞亚群(Th17、Th2)活跃,在

这些炎性标志物在临床应用中,既有诊断意义,也可用于疗效监测和预后判断,尤其在重症医学、感染科和免疫科中价值显著。
(本网站所有内容,凡注明来源为“医脉通”,版权均归医脉通所有,未经授权,任何媒体、网站或个人不得转载,否则将追究法律责任,授权转载时须注明“来源:医脉通”。本网注明来源为其他媒体的内容为转载,转载仅作观点分享,版权归原作者所有,如有侵犯版权,请及时联系我们。)