2009年,24岁的《纽约邮报》记者苏珊娜·卡
2026年3月25日,英国《自然》正刊在线发表美国纽约冷泉港实验室、霍夫斯特拉大学扎克医学院北岸医院、梅奥医学中心佛罗里达分院和英国牛津大学的研究报告,首次证实人体免疫系统从出生时就存在某些抗体,既可对抗肿瘤,也可攻击大脑,自身免疫损伤可能是由人体免疫系统抗肿瘤免疫反应引起。
该研究首先利用三阴性

图1 肿瘤内NMDAR亲和力成熟与先天免疫细胞受体相关[1]
该研究随后利用低温电子显微镜发现,一些抗体能够激活NMDAR,而另一些抗体能够抑制NMDAR,这意味着抗肿瘤免疫反应可以产生对大脑产生完全相反作用的两类抗体。了解哪些抗体有害,哪些抗体具有保护作用,最终可能有助于开发既能保留免疫系统抗肿瘤能力,又能防止

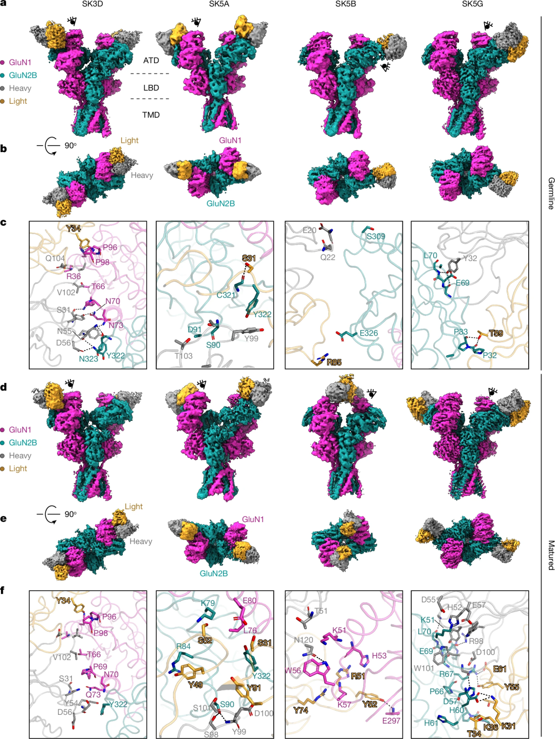
图2 NMDAR与肿瘤衍生抗体复合物低温电子显微镜结构[1]

图3 肿瘤衍生抗体结合改变NMDAR结构和功能[1]
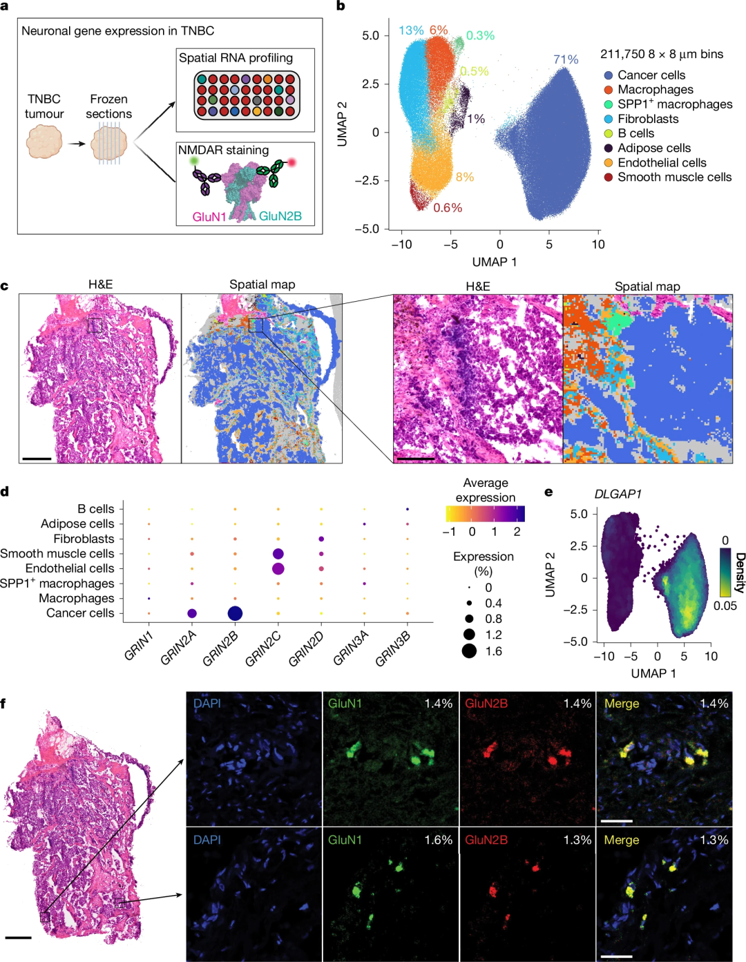
为实现该目标,该研究将目光转向临床,发现三阴性乳腺癌患者的肿瘤可产生NMDAR亚基GluN1和GluN2B,大约15%的三阴性乳腺癌患者体内又可产生靶向NMDAR的抗体,值得注意的是这些患者临床疗效往往更好,表明免疫系统正在积极对抗肿瘤。

图4 人类三阴性乳腺癌GluN1和GluN2B检测[1]

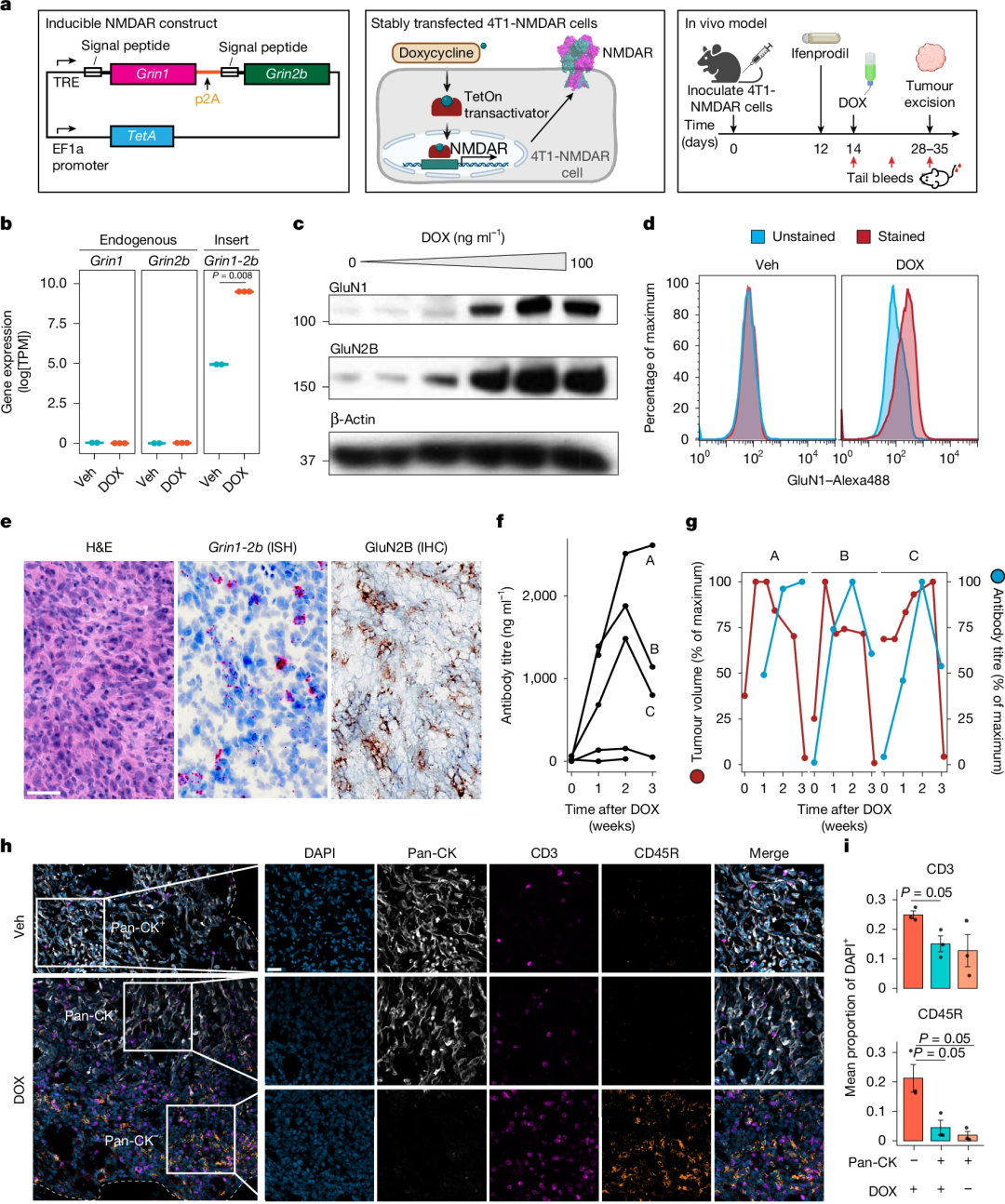
图5 诱导表达GluN1和GluN2B可引起小鼠三阴性乳腺癌抗体免疫[1]

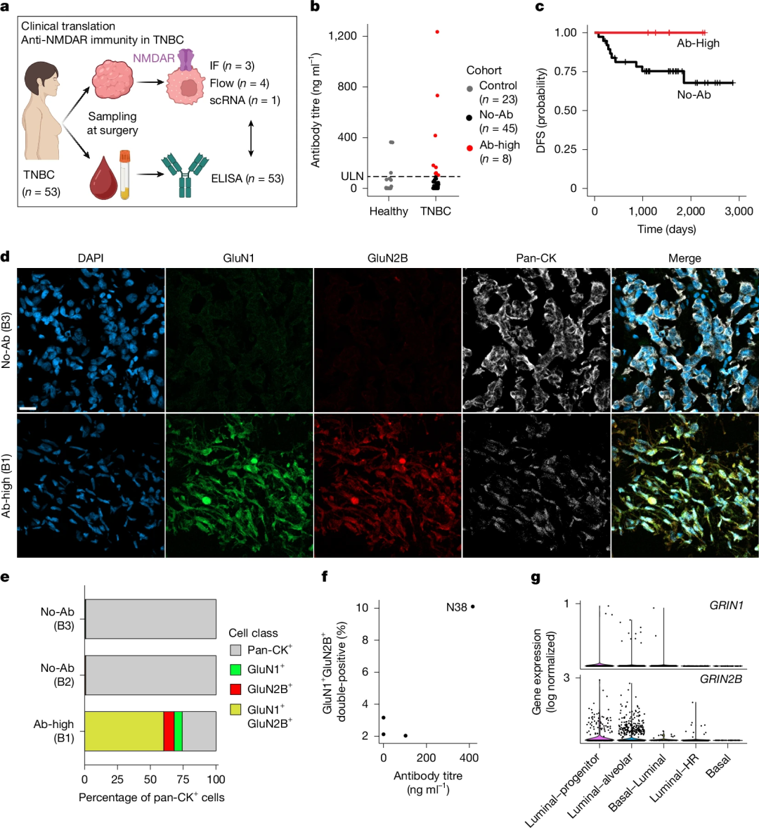
图6 NMDAR阳性三阴性乳腺癌患者可产生抗NMDAR抗体[1]
因此,该研究结果表明,先天免疫系统产生的抗NMDAR抗体有助于免疫监视,但是成熟后也可能引发自身免疫损伤,揭示了肿瘤免疫和神经毒性之间的平衡机制。根据这些机制,可以精心设计既能有效抗肿瘤、又尽可能避免自身免疫损伤的抗体药物,将来或许可以用于治疗三阴性乳腺癌患者。
该研究超越单纯的现象描述,从分子、细胞到动物模型和患者样本,完整地阐明肿瘤内异位抗原如何意外解锁先天自身免疫潜能,从而在抗肿瘤免疫与自身免疫损伤之间建立起直接的因果关联,这不仅加深了我们对乳腺癌,尤其是三阴性乳腺癌免疫微环境的理解,更重要的是为将来的临床实践提供了全新的生物标志物视角、毒性管理思路和极具前景的治疗研发方向。
参考文献:Sam O. Kleeman, Kevin Michalski, Xiang Zhao, et al. Ectopic NMDAR expression in cancer unmasks germline-encoded autoimmunity.Nature. 2026 Mar 25.
本平台旨在为医疗卫生专业人士传递更多医学信息。本平台发布的内容,不能以任何方式取代专业的医疗指导,也不应被视为诊疗建议。如该等信息被用于了解医学信息以外的目的,本平台不承担相关责任。本平台对发布的内容,并不代表同意其描述和观点。若涉及版权问题,烦请权利人与我们联系,我们将尽快处理。
(本网站所有内容,凡注明来源为“医脉通”,版权均归医脉通所有,未经授权,任何媒体、网站或个人不得转载,否则将追究法律责任,授权转载时须注明“来源:医脉通”。本网注明来源为其他媒体的内容为转载,转载仅作观点分享,版权归原作者所有,如有侵犯版权,请及时联系我们。)