Science子刊:老药新用,刘志红院士团队破解阿卡波糖通过激活USP46保护肾脏新机制
2026-03-16





糖尿病肾病(DN)是全球范围内导致慢性肾脏病和慢性肾功能不全的最常见病因,足细胞损伤在DN发生发展过程中发挥重要作用。长期以来,DN足细胞损伤的深层机制及其靶向干预策略一直是领域内的挑战。泛素-蛋白酶体系统(UPS)作为细胞内重要的蛋白质降解系统,负责细胞内80%以上蛋白质的降解,对维持细胞健康和蛋白质质量控制至关重要。尽管已知UPS功能紊乱会导致进行性足细胞损伤和蛋白尿产生,但是对于足细胞中UPS系统的关键成员及其维持足细胞功能的调控机制尚缺乏系统研究。


2026年3月12日,东部战区总医院国家肾脏疾病临床医学研究中心刘志红院士团队在Science子刊Science Translational Medicine发表题为Acarbose ameliorates podocyte injury and glomerular lesions in diabetic nephropathy through USP46 activation的研究论文(图1)。研究揭示了足细胞中去泛素化酶USP46在维持着足细胞正常功能和调控高糖环境下足细胞损伤的关键机制;并通过严谨的药物靶点筛选与体内外功能验证,首次发现经典的口服降糖药阿卡波糖,当其给药途径从口服转变为皮下注射时,可以靶向激活足细胞USP46,发挥非降糖依赖性的足细胞直接保护作用,并减缓肾小球硬化和降低尿蛋白水平,延缓DN进展。本研究不仅深化了对DN足细胞损伤分子机制的理解,更重要的是,成功验证了靶向USP46这一新靶点的治疗潜力,为DN临床治疗提供了具有前景的新手段。


图片

图1:文章封面。


研究团队首先利用两个独立的DN队列肾小球转录组数据分析,发现USP46的基因表达水平与患者肾功能呈显著正相关,与24小时蛋白尿水平呈显著负相关。USP46主要富集表达于正常肾脏足细胞,其在DN患者足细胞中表达量显著下降。为探究USP46病理生理功能,研究团队构建了足细胞特异性Usp46敲除小鼠(Usp46PKO小鼠),结果发现该小鼠出现自发性白蛋白尿和轻度足突融合。此外,与高血糖的对照小鼠相比,高血糖的Usp46PKO小鼠表现出更为严重的白蛋白尿以及肾小球系膜基质扩张、基底膜增厚和足细胞数量丢失等典型的人类DN病理表型。这提示USP46是维持足细胞结构和功能完整性的关键分子,也证实了高糖诱导的足细胞USP46表达下降是介导肾小球硬化和肾脏损伤发生发展的关键因素。


体外研究发现,在足细胞中敲低USP46后,细胞内泛素修饰蛋白大量堆积,核周区域可见显著的蛋白聚集体形成。通过蛋白质谱与免疫荧光鉴定,进一步明确了这些聚集体主要为TDP-43蛋白。值得注意的是,这一病理特征同样在糖尿病小鼠模型及DN患者肾组织足细胞中被观察到,提示糖尿病状态下的足细胞损伤可能具有与神经退行性疾病类似的毒性蛋白质病(Proteinopathy)特征。进一步机制研究显示,在正常生理条件下,TDP-43主要定位于足细胞核内。而在USP46缺失或高糖环境下,TDP-43发生明显的胞质异常转位与聚集,并伴随自噬相关蛋白TAX1BP1及溶酶体表达的上调。过表达USP46则可显著抑制高糖诱导的TDP-43胞质异常定位与聚集,并恢复TAX1BP1及溶酶体的正常表达水平。通过点突变实验,研究团队证实USP46与TDP-43存在相互作用,在特异性地去除TDP-43第97位赖氨酸位点上的K63连接型多聚泛素化链后,可以维持TDP-43在足细胞中的正常核定位。这一发现揭示了USP46在维持足细胞蛋白稳态中的关键作用,并为DN治疗提供了潜在新靶点(图2)。


图片
图2:USP46维持足细胞功能的机制图
为寻找靶向USP46的DN干预药物,研究团队基于USP46发挥酶活的关键机制进行了药物筛选。因USP46活性依赖其与配体WDR20和WDR48的相互作用,研究团队特异性的针对两者互作界面进行了虚拟筛选,并发现目前经典的口服降糖药物-阿卡波糖可以高亲和力地同时结合到USP46与WDR20和WDR48的激活界面。表面等离子体共振实验进一步证实了阿卡波糖与USP46蛋白之间存在强结合力。体外利用阿卡波糖处理足细胞,不仅可以显著上调USP46蛋白水平,并可有效抑制高糖诱导的TDP-43胞质聚集和足细胞标志物WT1的下降,提示阿卡波糖具有直接改善高糖诱导的足细胞损伤作用。

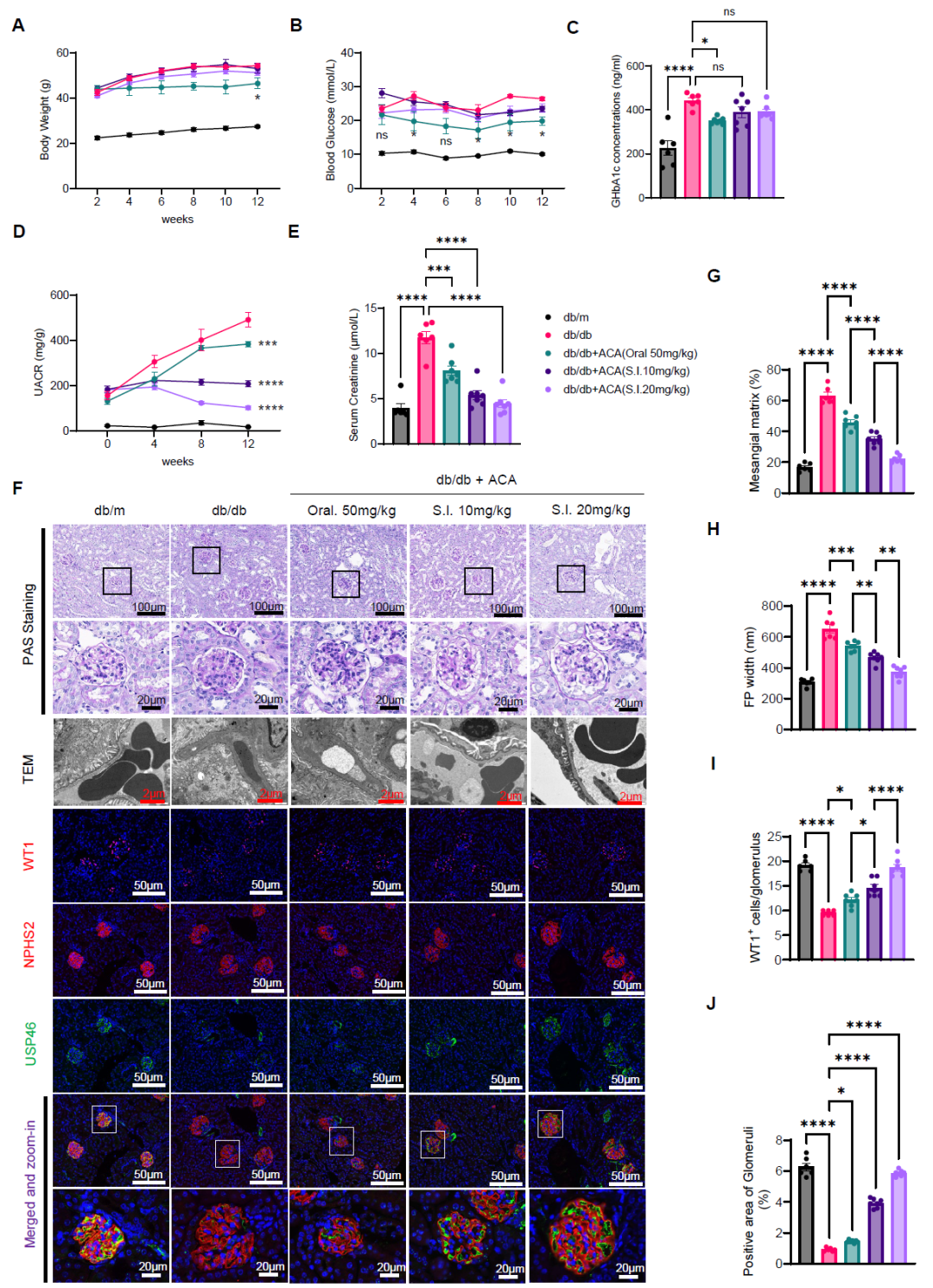
阿卡波糖作为一种临床常用的α-葡萄糖苷酶抑制剂类口服降糖药,其核心作用机制是通过延缓肠道内糖类的分解与吸收,实现降低餐后血糖、稳定血糖波动的效果,尚无研究证实其具有直接的足细胞保护作用。因此,为了观察阿卡波糖对足细胞的保护作用是否依赖于其口服后的降糖效应,研究团队比较了口服和皮下注射阿卡波糖两种方式对db/db小鼠血糖和肾脏病理损伤的影响。结果显示,口服阿卡波糖虽然可以控制db/db小鼠血糖,但其在肾脏中的药物分布浓度极低,无法发挥足细胞损伤保护作用;而皮下注射阿卡波糖,可以显著提升其在肾脏中的药物浓度,且不会影响小鼠血糖水平,并可以通过剂量依赖性的方式降低小鼠尿白蛋白尿和血清肌酐水平,改善足突融合和系膜扩张,恢复足细胞中USP46和WT1的表达。最关键的是,在足细胞特异性敲除USP46的小鼠中,皮下注射阿卡波糖的肾脏保护作用完全消失,证明了皮下注射阿卡波糖可以通过非降糖依赖的方式,直接激活足细胞内USP46,发挥独立的足细胞损伤保护作用。

图片

图3:皮下注射阿卡波糖有效改善糖尿病小鼠足细胞功能


研究意义


综上所述,研究首次系统阐释了USP46维持足细胞功能和参与DN发生的关键机制。值得关注的是,研究还首次验证了阿卡波糖可作为USP46激动剂,直接激活足细胞内USP46,介导非降糖依赖途径的足细胞损伤保护作用。这一发现不仅为DN患者提供了肾脏保护新药物,拓展了阿卡波糖的临床应用价值,并有望被应用于其他类型慢性肾脏疾病的治疗。同时,研究也证实了靶向泛素-蛋白酶体系统(UPS)中关键分子可以发挥稳定足细胞功能的作用,为开发新的靶向USP系统的肾脏疾病治疗药物提供了重要研发思路。


东部战区总医院国家肾脏疾病临床医学研究中心刘志红院士和蒋松主任医师为论文的共同通讯作者,侯庆副研究员为论文第一作者。


内容来源为东部战区总医院订阅号,本文经刘志红院士团队授权发布。




点击“阅读原文”,查看文

医脉通是专业的在线医生平台,“感知世界医学脉搏,助力中国临床决策”是平台的使命。医脉通旗下拥有「临床指南」「用药参考」「医学文献王」「医知源」「e研通」「e脉播」等系列产品,全面满足医学工作者临床决策、获取新知及提升科研效率等方面的需求。仅供HCP观看。

(本网站所有内容,凡注明来源为“医脉通”,版权均归医脉通所有,未经授权,任何媒体、网站或个人不得转载,否则将追究法律责任,授权转载时须注明“来源:医脉通”。本网注明来源为其他媒体的内容为转载,转载仅作观点分享,版权归原作者所有,如有侵犯版权,请及时联系我们。)

0
收藏 分享