近日,美国

1.更早地干预血脂异常,以降低终生暴露于致
2.对于30~79岁成人的一级预防,应使用更新的心血管疾病事件风险预测(PREVENT)方程,而非旧版的汇集队列方程(PCE),估算10年和30年心脏病发作或卒中风险,以指导调脂治疗。采用“CPR 模型”:A)计算10年ASCVD风险;B)通过考虑PREVENT-ASCVD方程未纳入的因素,对特定患者的估算风险进行个性化调整;C)可能需要通过选择性冠状动脉钙化(CAC)检测进行风险重新分类,并重新评估治疗推荐。
3.对于10年PREVENT-ASCVD风险预估为3%~5%(临界风险)的成人,可考虑使用降低LDL的疗法进行ASCVD一级预防;对于10年风险为5%~10%(中等风险)的成人,在经医患充分讨论后,也应考虑启动调脂治疗。
4.更新了LDL-C和非高密度脂蛋白胆固醇(HDL-C)治疗目标,用于指导调脂治疗。LDL-C降低百分比仍是所有人群的优先考量指标,具体降低目标需根据患者的ASCVD风险水平确定。
5.一旦LDL-C和非HDL-C达标,检测载脂蛋白B(ApoB)将有助于改善风险评估和指导治疗测量,尤其对于甘油三酯(TG)水平升高(>200 mg/dL)、罹患
6.应至少测量一次脂蛋白(a) [Lp(a)]水平,以识别ASCVD风险较高的个体。Lp(a)≥125 nmol/L(50 mg/dL)被视为风险增强因素,或与ASCVD风险增加约1.4倍相关;Lp(a)≥250 nmol/L(100 mg/dL)则与ASCVD风险增加≥2倍相关。Lp(a)水平升高应作为强化降LDL-C和管理其他危险因素的指征。
7.对于≥40岁的男性和≥45岁的女性,冠状动脉钙化(CAC)评分有助于改善风险评估,并指导LDL-C和非HDL-C目标设定。CAC绝对数值及其对应的标准化百分位(目前基于年龄、性别和种族)均具有预后意义,有助于重新进行风险分层。
8.对于合并糖尿病、3期或4期慢性
9.在二级预防中,对于ASCVD极高危人群,推荐LDL-C目标<55 mg/dL(1.4 mmol/L)、非HDL-C目标<85 mg/dL(2.2 mmol/L)。尽管少数非极高危ASCVD患者的LDL-C目标也至少为<70 mg/dL,但大多数有ASCVD事件病史的患者可能符合LDL-C<55 mg/dL 的目标要求。
10.对于TG持续升高的患者,他汀类药物仍是降脂药物治疗的基础,可作为生活方式干预的辅助手段,以降低ASCVD风险。预防
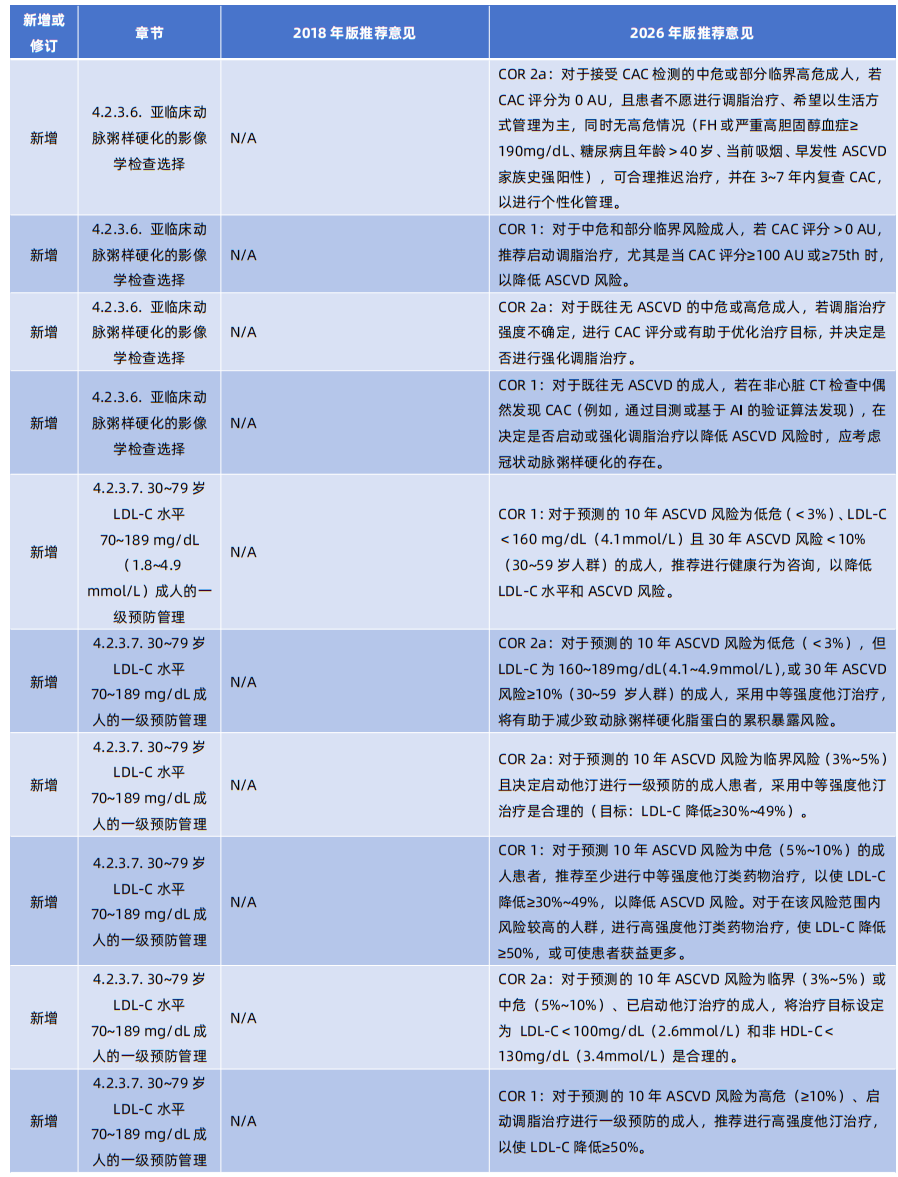
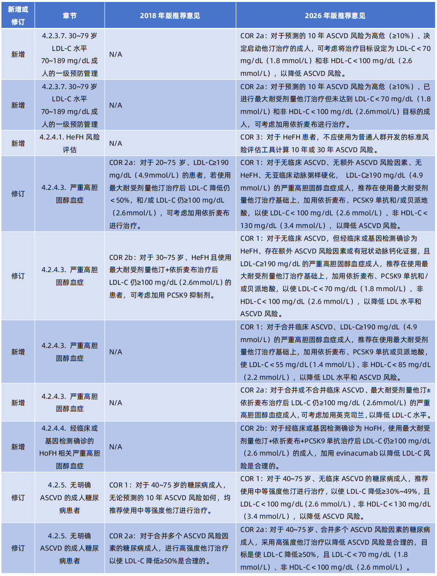
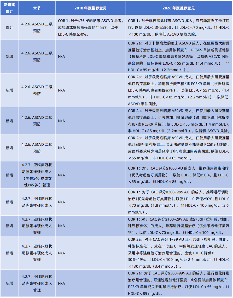
表1 新增/修订内容





注:apoB,载脂蛋白B;ASCVD ,动脉粥样硬化性心血管疾病;CAC,冠状动脉钙化;CKD,慢性肾病;CKM,心血管-肾脏-
往期推荐
编辑&排版:GXM
医脉通是专业的在线医生平台,“感知世界医学
本平台旨在为医疗卫生专业人士传递更多医学信息。本平台发布的内容,不能以任何方式取代专业的医疗指导,也不应被视为诊疗建议。如该等信息被用于了解医学信息以外的目的,本平台不承担相关责任。本平台对发布的内容,并不代表同意其描述和观点。若涉及版权问题,烦请权利人与我们联系,我们将尽快处理。
(本网站所有内容,凡注明来源为“医脉通”,版权均归医脉通所有,未经授权,任何媒体、网站或个人不得转载,否则将追究法律责任,授权转载时须注明“来源:医脉通”。本网注明来源为其他媒体的内容为转载,转载仅作观点分享,版权归原作者所有,如有侵犯版权,请及时联系我们。)