每天精心准备的健康蔬菜,可能正在影响化疗效果?(这3种真不能乱吃)
2026-03-15


化疗期的饮食,真是让不少朋友操碎了心。



但你有没有想过——每天精心准备的那些“健康蔬菜”,可能正在悄悄影响化疗效果?



等等,蔬菜不是最健康的吗?怎么到了化疗期,反而成了“拖后腿”的那个?



其实,不是蔬菜不好,是化疗后的肠胃,已经不适合“照单全收”了



那到底哪些蔬菜要小心?哪些可以放心吃?


今天咱就讲明白,文末还有化疗期蔬菜“红绿灯清单”,建议收藏,买菜前翻出来看。


图片

图源:AI生成



第一类:会“偷走” 营养的蔬菜 —— 高草酸类 [1]

   

代表蔬菜:苋菜、菠菜、甜菜叶。



  • 为什么危险?



草酸会和钙、铁、蛋白质这些身体必需的营养结合,形成身体吸收不了的草酸盐,不光让吃进去的营养白白浪费,还会加重肠道的消化负担,甚至增加泌尿系统长结石的风险。


尤其是本身肾功能不好、化疗后拉肚子严重的患者,吃了之后不舒服的感觉会更明显。



  • 怎么办?



烹饪前一定要用沸水焯烫1-2 分钟,这一步能去掉大部分草酸;另外注意别和豆奶、牛奶这些高钙食物一起吃,还要控制好食用量 [3][4]


 第二类:会“撑胀” 肠胃的蔬菜 —— 易产气类 [2] 

   

代表蔬菜:洋葱、西兰花、花椰菜。



  • 为什么危险?



这类蔬菜里的膳食纤维在肠道里会被发酵,产生大量气体。


化疗期本身肠胃就脆弱,吃了之后特别容易腹胀、腹痛,还会让本来就有的腹泻便秘变得更严重,连吃饭的胃口都会受影响。



  • 怎么办?



如果化疗后胃肠道反应特别厉害,就先暂时不吃;要是想吃的话,一定要改变做法,多炖一会儿煮到软烂,先少量尝一点,感觉没不舒服再慢慢加量。



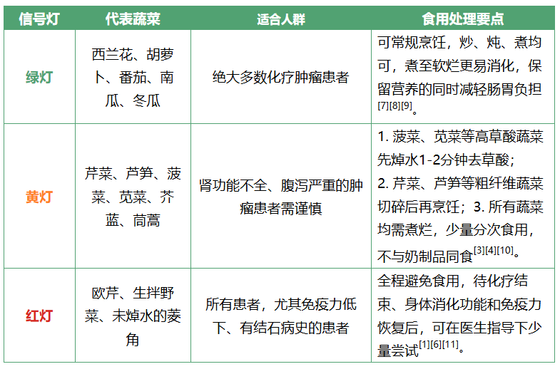
 一张“红绿灯清单”,照着吃准没错名单 


接下来这份“红绿灯清单”,将告诉你哪些蔬菜是“安全区”,哪些需要“亮危险指示”。

表1:红绿灯蔬菜清单
图片
你常吃的蔬菜在哪个区?评论区告诉我,我帮你分析。


记住这6个字,让蔬菜成为“好帮手”[7][8]

   

1. 无论哪种蔬菜,确需食用时核心原则为切碎、煮烂、做熟,最大程度降低胃肠道消化负担。



2. 烹饪方式优先选择蒸、煮、炖,避免油炸、爆炒、凉拌,减少对胃肠道的刺激。



3. 遵循“少量多餐”,不强迫一次性吃太多,以食用后无腹胀、腹痛等不适为前提。


写在最后:

化疗期间的饮食从没有绝对的“好坏之分”,抛开蔬菜的“健康滤镜”,营养补充永远要服从身体的耐受度。

不用强求“吃多、吃全”,也不用因噎废食完全不吃蔬菜,而是根据患者当下的消化能力、身体反应,灵活调整蔬菜的种类与做法,以吃得舒服、好消化、不难受为核心,才能真正为抗癌治疗保驾护航,帮身体稳稳度过化疗期。
 
参考文献:
[1]Scheherazade. 癌症患者,过年了,这 6 种蔬菜竟然是癌症加速器,再好吃都建议不要碰![EB/OL]. (2026-02-17).
[2]医妹儿.这 3 类蔬菜不适合癌症患者吃![EB/OL]. (2025-09-04).
[3]松林. 将菠菜奶昔与豆奶混合会破坏抗氧化剂 [J]. 健与美, 2023, (07): 62.
[4]王姗姗. 过量摄入高草酸食物会致病[N]. 科技日报, 2025-11-04 (008). DOI:10.28502/n.cnki.nkjrb.2025.007418.
[5]科学食用蔬菜 [J]. 中国老区建设, 2009, (07): 63.
[6]“癌状态” 工作室。如果你是癌症患者,这 6 种对身体不好的食物就不要吃了 [EB/OL]. (2025-11-17).
[7]孙志涛. 烹饪方式对蔬菜营养、抗氧化能力及色泽影响的研究 [J]. 中国食品工业, 2023, (05): 87-89.
[8]王玉莹,王平,郭磊,等. 烹饪方式对蔬菜中功能成分的影响 [J]. 曲阜师范大学学报(自然科学版), 2018, 44 (04): 87-90.
[9]十字花科蔬菜西兰花具天然抗肿瘤作用 [J]. 中国食品学报, 2019, 19 (07): 261.
[10]迈连明. 蔬菜与水果在放、化疗阶段的营养作用 [J]. 抗癌之窗, 2014, (12): 55-56.
[11]Melissa Moser Melough, Sang Gil Lee,et al.Identification and Quantitation of Furocoumarin Contents in Popularly Consumed Foods in the U.S. using UPLC-MS/MS.Volume31, IssueS1 Special Issue: Experimental Biology 2017 Meeting Abstracts.
头图:视觉中国






医脉通是专业的在线医生平台,“感知世界医学脉搏,助力中国临床决策”是平台的使命。医脉通旗下拥有「临床指南」「用药参考」「医学文献王」「医知源」「e研通」「e脉播」等系列产品,全面满足医学工作者临床决策、获取新知及提升科研效率等方面的需求。


本平台旨在为医疗卫生专业人士传递更多医学信息。本平台发布的内容,不能以任何方式取代专业的医疗指导,也不应被视为诊疗建议。如该等信息被用于了解医学信息以外的目的,本平台不承担相关责任。本平台对发布的内容,并不代表同意其描述和观点。若涉及版权问题,烦请权利人与我们联系,我们将尽快处理。

(本网站所有内容,凡注明来源为“医脉通”,版权均归医脉通所有,未经授权,任何媒体、网站或个人不得转载,否则将追究法律责任,授权转载时须注明“来源:医脉通”。本网注明来源为其他媒体的内容为转载,转载仅作观点分享,版权归原作者所有,如有侵犯版权,请及时联系我们。)

0
收藏 分享