来源:CCA泛血管中心
2026年1月20日,安徽医科大学校长、中国科学技术大学讲席教授
该研究在中国科学院战略性先导科技专项(B 类)、国家重点研发计划、国家自然科学基金联合基金重大项目、安徽省临床医学研究与转化专项及安徽省教育厅高校科研项目等多项基金资助下完成。安徽医科大学博士研究生王穗健、刘四化为论文共同第一作者。

肥胖并非单一性状,而是一种由中枢神经系统与脂肪组织共同调控的系统性疾病,其遗传基础高度复杂,长期以来难以被传统单一性状全基因组关联研究(GWAS)全面解析。现有研究多以
该研究整合了体重指数(BMI)、腰围、体脂率、内脏脂肪和肝脏脂肪五项关键肥胖相关性状,利用基因组结构方程模型(Genomic SEM)构建潜在多变量肥胖表型(mvObesity),并在超过 300 万有效样本量 的基础上开展多变量全基因组关联分析。
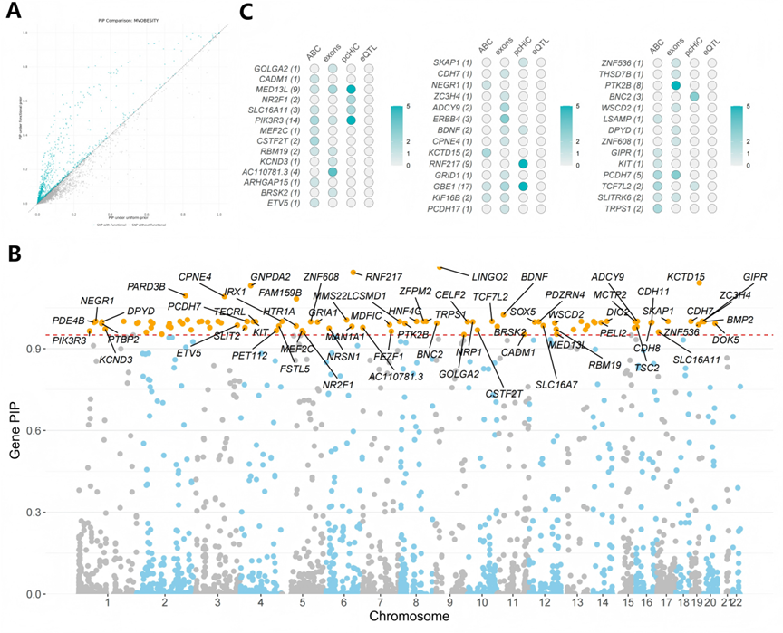
研究结果显示,多变量分析共鉴定出 548 个肥胖相关遗传位点,其中 45 个为传统单性状 GWAS 未能发现的新信号,显著提升了遗传发现能力。进一步结合脂肪组织染色质可及性、增强子-启动子互作、eQTL 数据以及转录组和蛋白组遗传预测分析(TWAS / PWAS),研究团队从非编码变异出发,系统解析了其潜在的调控靶基因。
通过精细定位与多组学证据整合,研究最终优先筛选出 150 个高置信度候选基因。功能富集分析显示,这些基因不仅参与脂质代谢和转录调控过程,更显著富集于神经信号传导、突触结构和神经发育相关通路,提示中枢神经系统在肥胖发生中的关键调控作用。MAGMA 分析进一步揭示,这些基因在小脑、海马、下丘脑、伏隔核等脑区呈现显著富集,指向跨组织的神经-代谢调控网络。

在单细胞层面,研究发现肥胖相关遗传风险主要富集于脂肪前体细胞、前脂肪细胞和平滑肌细胞,并在脑组织中显著富集于内皮细胞、免疫细胞和胶质细胞。多组织 TWAS 与单细胞转录组分析一致支持神经系统与脂肪组织之间存在协同的转录调控模式。

值得关注的是,研究还在多个独立人群的血浆蛋白组参考队列中验证了部分关键基因在蛋白水平上的遗传效应,其中 CADM2、PCSK1、SLIT2 等基因在多个队列中表现出一致关联,进一步增强了结果的稳健性与转化潜力。

此外,全基因组及局部遗传相关分析显示,mvObesity 与心力衰竭、冠心病、房颤、非酒精性脂肪肝及多项脂蛋白代谢表型存在显著遗传重叠,提示肥胖相关遗传变异在心血管-代谢疾病中的广泛多效性作用。
通过整合精细定位、转录组、蛋白组、单细胞表达、遗传共定位等七个层面的独立证据,研究最终锁定了一批高度一致的核心调控基因,包括 MED13L、GBE1、CADM2、PIK3R3、ERBB4、PTK2B 和 TCF7L2 等。这些基因在脂肪与脑组织中呈现高度一致的遗传调控信号,构成潜在的“神经-脂肪调控枢纽”。
综上所述,该研究通过多变量 GWAS 与多组学整合分析,系统描绘了肥胖的跨组织遗传调控网络,首次从遗传学层面明确提出“神经-脂肪调控轴”在肥胖发生与心代谢并发症中的核心作用。
该研究不仅为理解肥胖的系统性本质提供了新的理论框架,也为未来基于遗传证据的精准代谢干预和靶点开发奠定了坚实基础。

安徽医科大学
翁建平教授

中国科学技术大学附属第一医院(安徽省立医院)
郑雪瑛教授
本视频/资讯/文章的内容不能以任何方式取代专业的医疗指导,也不应被视为诊疗建议。医脉通是专业的在线医生平台,“感知世界医学脉搏,助力中国临床决策”是平台的使命。医脉通旗下拥有「临床指南」「用药参考」「医学文献王」「医知源」「e研通」「e脉播」等系列产品,全面满足医学工作者临床决策、获取新知及提升科研效率等方面的需求。

(本网站所有内容,凡注明来源为“医脉通”,版权均归医脉通所有,未经授权,任何媒体、网站或个人不得转载,否则将追究法律责任,授权转载时须注明“来源:医脉通”。本网注明来源为其他媒体的内容为转载,转载仅作观点分享,版权归原作者所有,如有侵犯版权,请及时联系我们。)