编者按
女性型脱发(FPHL)是女性最常见的脱发类型,约60%的白人女性在80岁时会受到影响。目前,外用
本文为临床综述,其方法学部分(METHODS)提供了一个Mendeley数据链接,文中内容基于对相关临床研究、系统评价、随机对照试验及回顾性研究的综合梳理。内容聚焦于FPHL的抗雄激素治疗,包括药物机制、疗效数据、不良反应及治疗建议。证据等级依据研究设计进行分类,如随机对照试验属于Ⅰ级证据,观察性研究属于Ⅱ–Ⅲ级证据。
口服抗雄激素药物
1.
作为5α-还原酶抑制剂(5ARI),非那雄胺主要抑制Ⅱ型同工酶。需注意,针对男性AGA的1 mg/天剂量对
2.
作为
3.
作为醛固酮拮抗剂,广泛用于FPHL。系统综述显示,80-110 mg/天剂量下,81%患者出现毛发生长(Wang et al., 2023)。在一项随机试验中,2%米诺地尔联合螺内酯(100 mg/天)的疗效优于其联合非那雄胺(5 mg/天)(P=0.01)。不良反应包括月经紊乱(7.9%)、
4.
作为非甾体雄激素受体拮抗剂,在FPHL中显示出潜力。研究显示,50 mg/天或隔日一次治疗,53%患者毛发密度增加,耐受性良好。主要不良反应为轻度肝酶升高(2.85%)。
5.激素类避孕药
含
表1:女性型脱发口服抗雄激素药物研究进展汇总

外用抗雄激素药物
1.外用非那雄胺
0.005%-0.25%药物浓度在3个月内可促进毛发再生,且与3%米诺地尔联用效果更优。该药物尚无
2.外用螺内酯
1%-5%外用螺内酯凝胶或溶液联合米诺地尔可显著提高生长期毛发数量及终毛与毳毛比例。
3.克拉司酮(Clascoterone)
作为雄激素受体抑制剂,2.5%-7.5%克拉司酮溶液在Ⅱ期研究中显示改善毛发直径与密度,目前Ⅲ期试验数据仅支持其用于男性AGA,尚未获批用于FPHL(表2)。
表2:关于局部及病灶内抗雄激素治疗女性型脱发已发表研究汇总

病灶内注射治疗
1.度他雄胺注射
该药物12次皮内注射后随访6个月,患者毛发直径从25.8 μm增至34.6 μm(P<0.05),62.8%患者有摄影学改善。不良反应包括疼痛与
2.比卡鲁胺注射
由于该药物临床数据有限,仅用于难治性病例,改善效果在6个月后未能持续。
其他疗法
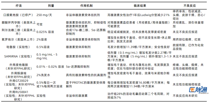
包括氟罗地尔(fluridil)、吡鲁他胺(pyrilutamide)、SAMiRNA等,多数处于实验阶段或未在美国获批(表3)。
表3:处于实验阶段的抗雄激素药物、美国境内无法获取的药物或尚未进行FPHL研究的药物

参考文献:Ong MM, Avram M, McMichael A, Tosti A, Lipner SR. Antiandrogen therapy for the treatment of female pattern hair loss: A clinical review of current and emerging therapies. J Am Acad Dermatol. 2025;93(3):749-760. doi:10.1016/j.jaad.2025.04.074
医脉通是专业的在线医生平台,“感知世界医学

(本网站所有内容,凡注明来源为“医脉通”,版权均归医脉通所有,未经授权,任何媒体、网站或个人不得转载,否则将追究法律责任,授权转载时须注明“来源:医脉通”。本网注明来源为其他媒体的内容为转载,转载仅作观点分享,版权归原作者所有,如有侵犯版权,请及时联系我们。)