来源:IBD Daily
这项前瞻性研究在以色列的两家三级IBD中心进行,招募并前瞻性随访了新诊断的CD患者。为了评估IBD患者的饮食-微生物组相互作用,研究团队额外纳入与微生物组成相关的膳食因素 (如植物多样性和发酵食品的摄入量) 开发了IBDMED评分。通过重复食物频率问卷 (FFQ) 评估患者的地中海饮食依从性,然后使用经过验证的地中海饮食依从性筛查工具 (MEDAS和IMEDAS) 和IBDMED三种评分计算MED依从性评分。每次就诊时均检测患的克罗恩病活动指数 (CDAI)、C 反应蛋白、
研究共纳入271例新诊断的CD患者,中位年龄27岁,48%为女性,43%为德系犹太人,中位
➤MED与临床、炎症和菌群失调标志物呈负相关
研究团队发现非复杂病程患者的平均MED治疗依从性高于复杂病程患者,MED依从性与CDAI评分、CRP、粪便钙卫蛋白和

图1 初诊CD患者的MED依从性与临床、炎症和菌群的关系
(A) 复杂性CD病程 (n=110) 与非复杂性CD病程 (n=105) 患者平均MED依从性评分分布。(B) 复杂性CD病程与非复杂性CD病程患者的MED依从性评分与临床 (CDAI) 、炎症 (CRP、钙卫蛋白) 和菌群 (MDI、香农多样性) 评分之间的Spearman相关性。
根据疾病行为和部位进行分层时,在具有炎症表型、回肠疾病且无肛周受累的患者中,这种负相关性更为显著。药物治疗也影响影响MED依从性的作用,在使用生物制剂和免疫调节剂的患者中,MED依从性与临床及炎症标志物呈负相关,而在未接受高级治疗的患者中,MED 依从性与菌群失调呈负相关。(图2)

图 2 MED依从性与临床、炎症和菌群关系的亚组分析
根据疾病行为 (B1:炎症型,B2:纤维狭窄型,B3:穿透型) 、病变部位 (L1:末端回肠,L2:结肠,L3:回结肠型) 和药物治疗进行分层。* P < 0.05。5-ASA,5-氨基
随后研究团队探究了新诊断的克罗恩病患者的饮食是否会随时间推移而改变,以及饮食改变是否与临床、炎症和菌群指标的变化相关。在24例非复杂病程患者和20例病程复杂的患者中,各时间点的总体 MED 依从性相当,但随着时间的推移MED 依从性的提高与临床和炎症指标的降低相关。(图3)

图3 MED依从性与临床和炎症标志物的关系
(A) 24 例非复杂性 CD 病程患者和 20 例复杂性 CD 病程患者在 4 个时间点的 IBDMED 评分变化。(B) MED 依从性评分变化 (Δ) 与临床 (CDAI) 、炎症 (CRP、钙卫蛋白) 和菌群 (MDI、香农多样性) 标志物变化 (Δ) 之间的Spearman相关性。
研究团队随后评估特定饮食成分与炎症和菌群标志物的影响,发现总的来说临床、炎症和菌群失调标志物与MED推荐的饮食成分呈负相关,而与MED不推荐的饮食成分呈正相关。(图4)

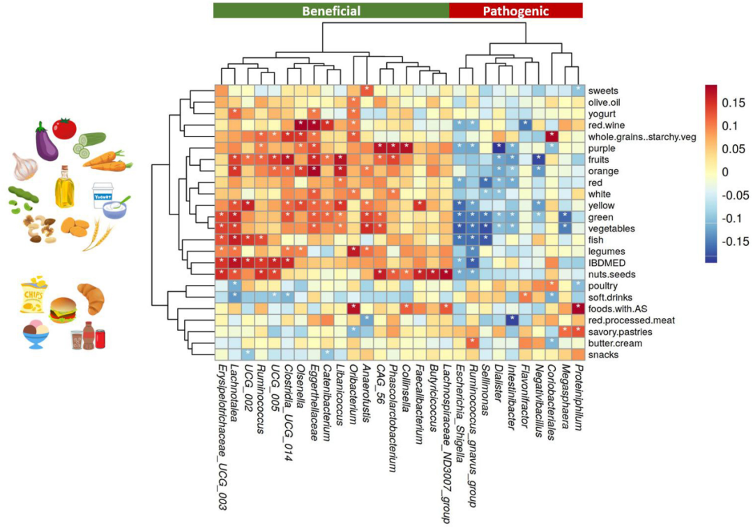
图4 在初诊CD患者中MED推荐的饮食成分与临床、炎症和菌群失调指标的关系
MED推荐:绿色代表每日摄入,橙色代表每周摄入;
MED非推荐:红色代表限制/不摄入。
➤MED 与有益菌群呈正相关,与致病菌落呈负相关
接下来研究团队识别出两个饮食聚类和两个肠道菌群聚类:
一个饮食聚类由MED推荐的饮食成分和IBDMED评分组成,另一个由MED不推荐的饮食成分组成。
一个肠道菌群聚类 (有益菌) 由与IBD无关的典型共生菌和产生短链脂肪酸的菌 (如粪杆菌属) 组成。另一个肠道菌群聚类 (致病菌) 富含口腔菌属,并且还包括先前研究发现的与CD相关的埃希氏
与不推荐饮食聚类相比,MED推荐饮食聚类显示出与微生物属更多的相关性,这表明MED推荐饮食对微生物组的影响可能比建议排除的饮食更大。MED推荐饮食成分簇与有益菌簇呈正相关,与致病菌簇呈负相关。IBDMED评分与有益菌聚类中的5个属呈正相关,与有害菌聚类中的大肠杆菌和活泼瘤胃球菌呈负相关。(图5)

图5 MED 推荐和不推荐膳食成分与菌群聚类之间的关系
➤MED与炎症相关的粪便和血清代谢物发生相互作用
为了探索可能介导炎症的饮食与代谢物之间的相互作用,研究团队重点关注了那些与粪便钙卫蛋白显著相关的血清和粪便代谢物。在117种与粪便钙卫蛋白显著相关的粪便代谢物和55种与粪便钙卫蛋白显著相关的血清代谢物中 (FDR ≥ 0.2),有28种粪便代谢物和6种血清代谢物与IBDMED评分显著相关,且所有检测到的相关性方向均相反 (与粪便钙卫蛋白呈正相关的代谢物,与IBDMED评分呈负相关,反之亦然)。
在一项关联血清及粪便代谢物与IBDMED推荐/不推荐饮食成分的聚类分析中,研究团队识别出了3种类型的代谢物聚类:
第一个聚类与IBDMED评分及其推荐饮食成分呈正相关,与粪便钙卫蛋白呈负相关。包含主要源自植物性饮食成分的血清有机化合物和
第二个聚类与IBDMED评分呈负相关,与粪便钙卫蛋白及不推荐饮食成分呈正相关。该簇包含食品工业中常用的化合物,例如常用于饮料、果酱和糖果中提供果酸味的苹果酸,以及用于烘焙产品的酸度调节剂富马酸。
第三个聚类与IBDMED评分及其推荐饮食成分呈负相关,与粪便钙卫蛋白呈正相关。它包含血清和粪便神经酰胺代谢物、粪便胆固醇酯、色胺和犬尿氨酸 (后两者参与
这一发现反映了饮食成分、微生物和代谢物之间复杂的相互作用,MED可能通过改变体内的代谢物来减轻炎症。(图6)

图6 推荐MED饮食与非推荐MED饮食和代谢物聚类之间的关系
坚持地中海饮食与良好的临床疗效和炎症标志物降低相关。这可能归因于降低初级胆汁酸水平、改善肠道菌群失调以及形成有益菌群组成和代谢产物。未来需要开展临床RCT来评估MED在CD治疗中的作用。
致谢
中南大学湘雅三医院 付云东
西湖大学附属杭州市第一人民医院 傅甜
中南大学湘雅三医院
中南大学湘雅三医院
对本篇文章解读做出的贡献
(本网站所有内容,凡注明来源为“医脉通”,版权均归医脉通所有,未经授权,任何媒体、网站或个人不得转载,否则将追究法律责任,授权转载时须注明“来源:医脉通”。本网注明来源为其他媒体的内容为转载,转载仅作观点分享,版权归原作者所有,如有侵犯版权,请及时联系我们。)