引言
随着我国人口老龄化进程的加快,老年男性良性
为应对我国人口老龄化背景下老年BPH及LUTS发病率上升所带来的临床用药挑战,北京中西医结合学会泌尿外科专业委员会组织多学科专家团队制订的《老年男性良性前列腺增生症/下尿路症状药物治疗指南》(以下简称《指南》)于近日正式发布。

《指南》系统阐述了8大类药物的临床应用,包括α1受体阻滞剂、5α还原酶抑制剂、植物制剂、M受体拮抗剂、β3
直击痛点:
老年男性的“难言之隐”与用药困境
药物是BPH治疗的重要手段,可以改善症状并提高患者生活质量。但老年患者常合并多种慢性疾病,并常存在多重用药现象,增加了药物相互作用和不良反应发生风险。随着年龄的增长,老年男性机体功能逐渐减退,不仅BPH/LUTS的发生率增加,而且其他各种慢性病的发生率也会增加。因此,老年男性多病共存(≥2种慢性病)现象非常普遍,我国14个省份横断面调查显示,老年BPH患者多病共存比例高达91.36%,50.4%的老年患者用药超过10种。
多病共存往往需要多种药物治疗,而多药联合治疗可能增加药物相互作用、尤其是有害的药物相互作用(ADI)的发生率。我国有40%的卧床老年患者存在潜在ADI风险,其中27%的患者有严重ADI风险[1]。而老年患者肝肾功能减退、耐受性下降,常规用药需兼顾疗效与安全,这成为临床治疗与患者用药困境。
权威破局:
指南指导老年BPH用药
面对以上老年患者泌尿系统BPH/LUTS的临床诊治痛点,北京中西医结合学会泌尿外科专业委员会组织多学科专家,制定了《老年男性良性前列腺增生症/下尿路症状药物治疗指南》。《指南》基于系统评价、随机对照试验等高质量证据,通过德尔菲法形成共识,聚焦≥65岁老年群体,明确指出中药治疗应遵循辨证施治,并注意肝肾功能监测。老年BPH人群的药物治疗需要特别关注个体化调整和安全性。
《指南》特别强调,老年BPH/LUTS患者在常规诊断外,需评估心血管、肾脏、内分泌、呼吸和神经系统等合并疾病病史以及相关用药情况,关注全身系统性疾病及其合并用药对于BPH/LUTS的潜在影响,以及是否会增加BPH/LUTS药物治疗风险,加强用药安全。不能仅局限于排尿相关问题的关注,还要注意防范药物相互作用,同时重视肝肾功能监测[1]。指导了临床应对我国人口老龄化背景下老年男性BPH/LUTS发病率上升所带来的用药挑战。
指南推荐:
夏荔芪的“辨证适配密码”
BPH在中医学中属“精癃”范畴,其核心病机为三焦气机失调,导致膀胱气化功能障碍。依据病因性质,可分为实证与虚证:实证多见于肺热壅盛、下焦瘀阻、肝气郁结或膀胱湿热;虚证则以肾阳虚衰或中气下陷为主。该病多发于老年男性,临床上常呈虚实夹杂之势,且症状随年龄增长而逐渐加重。治疗方面,虚证应以补肾为本,调和肾阴肾阳,维持开合有序;实证则应遵循“六腑以通为用”的治疗原则,重在疏通气机、清热利湿、活血化瘀、散结通络,以减轻下尿路梗阻。
作为《老年男性良性前列腺增生症/下尿路症状药物治疗指南》明确推荐的中成药[1],夏荔芪胶囊精准契合老年BPH “虚实夹杂”的核心病机,成为《指南》辨证施治理念的践行者:
证型精准覆盖:老年BPH患者常见肾虚湿热证和脾肾气虚证。肾虚湿热证的主症包括尿频、尿急、夜尿增多、排尿无力、腰膝酸软;伴随症状包括尿线细,小腹酸胀,尿色
安全适配老年BPH患者:夏荔芪药性温和,安全性良好,肝
疗效显著:夏荔芪最新国际循证验证,治疗8周可显著降低国际前列腺症状评分(IPSS)5.01、显著提高平均尿流率,减少残余
指南共识护航:
夏荔芪应用价值明确
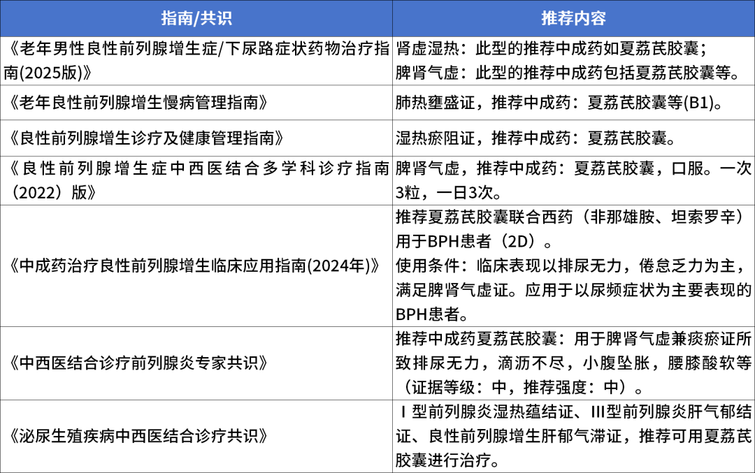
基于系列循证证据,本次夏荔芪获《老年男性良性前列腺增生症/下尿路症状药物治疗指南》[1]推荐。此前,夏荔芪还被《老年良性前列腺增生慢病管理指南》《良性前列腺增生诊疗及健康管理指南》《良性前列腺增生症中西医结合多学科诊疗指南(2022版)》《中成药治疗良性前列腺增生临床应用指南(2024年)》《中西医结合诊疗
表1 夏荔芪指南、共识推荐内容

综上,夏荔芪作为多部BPH诊疗指南、共识的推荐用药,其临床应用体现了辨证施治与中西医结合治疗的理念,为老年男性BPH治疗提供了兼顾疗效与安全的方案选择。通过规范和个性化干预以改善患者症状,助力老年BPH患者享有更高质量的生活。
本平台旨在为医疗卫生专业人士传递更多医学信息。本平台发布的内容,不能以任何方式取代专业的医疗指导,也不应被视为诊疗建议。如该等信息被用于了解医学信息以外的目的,本平台不承担相关责任。本平台对发布的内容,并不代表同意其描述和观点。若涉及版权问题,烦请权利人与我们联系,我们将尽快处理。
医脉通是专业的在线医生平台,“感知世界医学

(本网站所有内容,凡注明来源为“医脉通”,版权均归医脉通所有,未经授权,任何媒体、网站或个人不得转载,否则将追究法律责任,授权转载时须注明“来源:医脉通”。本网注明来源为其他媒体的内容为转载,转载仅作观点分享,版权归原作者所有,如有侵犯版权,请及时联系我们。)