幽门螺杆菌(Hp)感染是一种临床常见的感染性疾病,其患病率高,西医治疗方案的根除率仍有待进一步提高。《
Hp属于变形菌门、ε-变形菌纲、弯曲菌目、弯曲菌科、螺杆菌属,是一种螺旋形、微需氧、可以在胃部酸性环境中生存的革兰阴性致病菌。Hp感染与
Hp是西医的概念,中医古籍中没有与之相对应的病名记载,但根据其致病特点,Hp可归属于中医“邪气”范畴,Hp感染的发生、发展过程即为外邪侵袭、正邪相争的过程。
(1)临床表现
多数Hp感染患者无临床症状,有症状者可以表现为上腹痛、上腹部烧灼感、上腹饱胀不适或早饱等
(2)相关检查
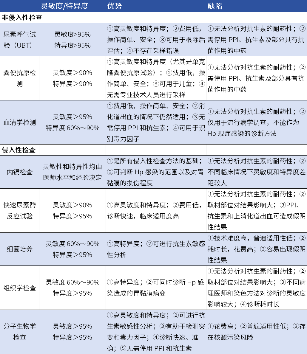
Hp感染相关检查包括非侵入性检查和侵入性检查,各检测方法的优势和缺陷见表1。
表1 Hp感染各检测方法的利弊

注:PPI:质子泵抑制剂
(3)诊断思路
推荐意见:Hp感染的诊断首选非侵入性检查;对于非侵入性检查结果为阴性,但
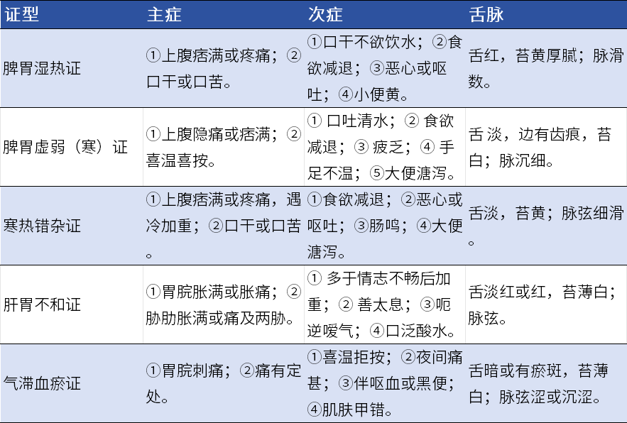
推荐意见:结合《全国中西医整合治疗幽门螺杆菌相关“病证”共识》《成人幽门螺杆菌引起的胃炎中西医协作诊疗专家共识(2020,北京)》及专家组共识意见,对于有临床症状的Hp感染患者,常见证候类型主要包括脾胃湿热证、脾胃虚弱(寒)证、寒热错杂证、肝胃不和证和气滞血瘀证。(BPS)
表2 中医证候诊断
证型确定:具备主症2项和次症2项,参考舌象、脉象等。
辨证说明:证型诊断以就诊当时的证候为准,具备2个证者称为复合证(2个证同等并存,如脾胃虚弱证与气滞血瘀证)或兼证型(1个证为主,另1个证为辅,前者称主证,后者称兼证,如脾胃虚弱证兼气滞血瘀证)。
推荐意见:Hp的根除治疗应强调中西医整合的全程个体化治疗,联合中医药治疗的主要目的在于提高根除率、减少不良反应、减轻临床症状及降低复发率等。此外,当因各种原因无法实施根除方案时,可通过中西医结合的无抗生素方案控制Hp活性、减少胃黏膜损害、改善临床症状。(BPS)
推荐意见:目前铋剂四联仍是根除Hp的主流方案。铋剂四联疗法是指标准剂量的PPI+铋剂+2种抗菌药物。其中标准剂量PPI为
(1)普通Hp感染
两种抗菌药物可选择
表3 普通Hp感染一线四联疗法抗菌药物的组合与剂量
(2)难治性Hp感染
中华医学会消化病学分会幽门螺杆菌学组制定的《2022中国幽门螺杆菌感染治疗指南》明确指出,连续按照指南推荐的不同药物组合标准方案治疗失败≥2次仍未根除成功的感染即为“难治性Hp感染”。
对于难治性Hp感染,建议结合当地的Hp耐药情况和个人抗生素使用史选用铋剂四联方案联合中医药治疗,有条件者可在细菌培养和抗生素敏感性检测指导下选择铋剂四联治疗方案。见表4。
表4 难治性Hp感染患者四联疗法抗菌药物的组合与剂量
(3)青霉素过敏患者的Hp感染
针对青霉素过敏患者,须使用不含青霉素的抗菌药物组合。见表5。
表5 青霉素过敏患者Hp感染四联疗法抗菌药物的组合与剂量
(4)高剂量双联方案
高剂量双联方案是指:每日≥3g的阿莫西林(至少分3次服药)联合双倍剂量PPI的治疗方案,该方案具有根除率较高,且相对简便、易行、服药种类少等优势,可用于年龄>70岁的老年患者或因服药依从性问题无法坚持14d铋剂四联疗法的患者,也可用于铋剂四联根除失败后的补救治疗。
需要注意的是,因为只包含青霉素这一种抗生素,故对阿莫西林具有较高耐药风险者不适用(如既往长期或多次使用青霉素者),有条件者可在治疗前进行青霉素
(5)疗程的选择
推荐铋剂四联治疗方案疗程为10d或14d。临床应用尽可能将疗程延长至14d,但鉴于我国Hp耐药率有可能存在显著的地区差异,如果能够证实当地某些方案10d疗程的根除率接近或达到90%,则仍可选择10d疗程。
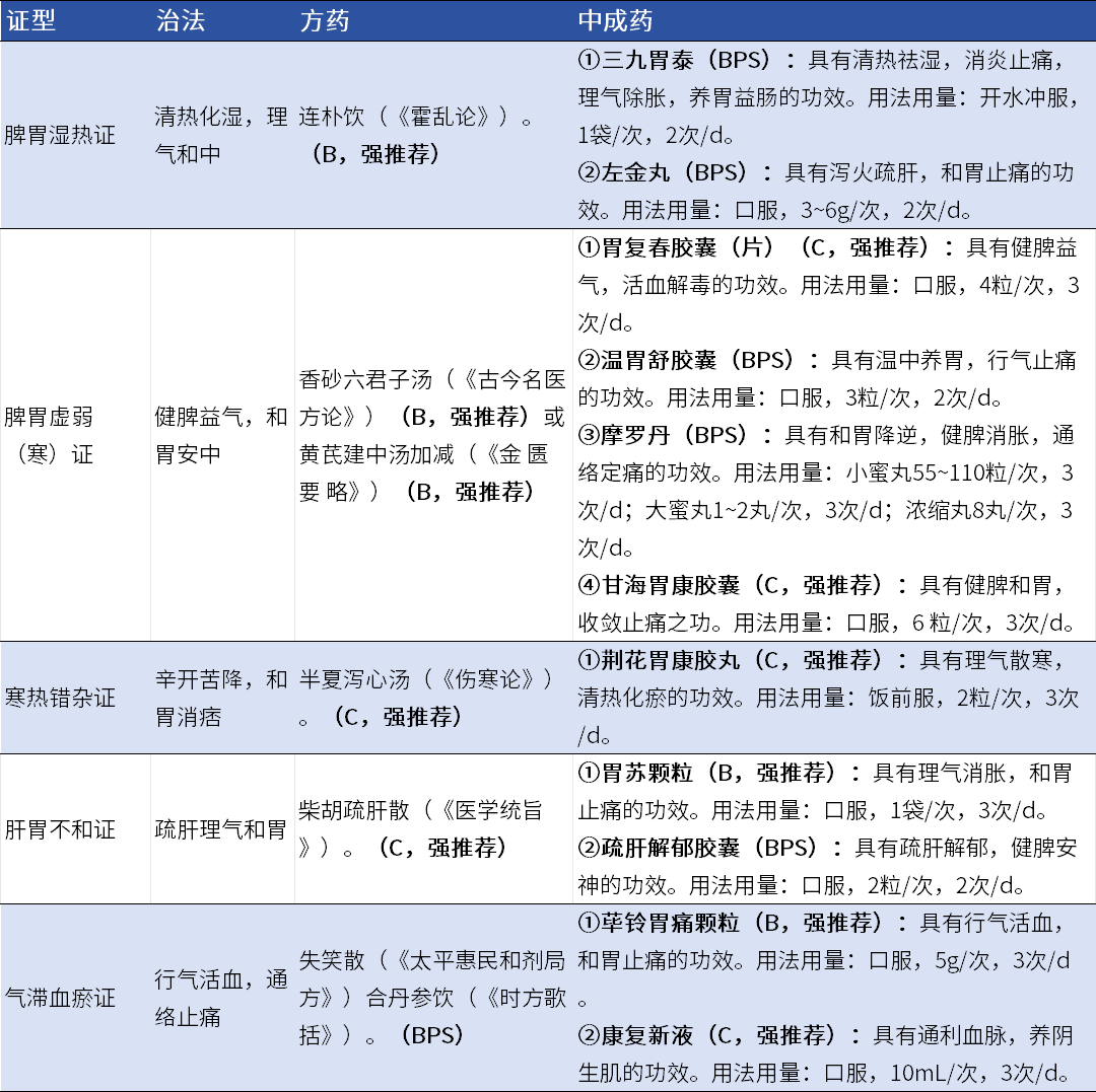
(1)中医辨证治疗
表6 中医辨证治疗
(2)中药提取物
①黄连素:一项关于“含黄连素四联方案”治疗Hp相关性消化性溃疡的效
②
采用中医适宜技术治疗Hp感染的循证医学证据相对较少,证据等级不足,有研究表明,针刺、灸法、穴位埋线等治疗技术对根除Hp具有一定的辅助治疗效果。
(1)根除治疗
无论是对于普通Hp感染的一线根除,还是初次根除失败的患者及难治性Hp感染患者,均建议采用中西医结合治疗。其中,初次根除失败的患者与难治性Hp感染患者或因外邪侵袭日久,或因反复根除治疗损伤脾胃,多在其中医主证的基础上具有脾胃虚弱(寒)的复合证或兼证。因此,对于这部分患者,尤其需要注意固护脾胃、补益人体正气,重视“扶正祛邪”的中医理论,采用中西医结合的分阶段治疗方案。
中西医结合分阶段治疗主要包括了西医为主、中医为辅的“治疗阶段”,以及中医为主的治疗前“准备阶段”与治疗后“巩固阶段”。中医药在各阶段中的“扶正”与“祛邪”各有侧重:“准备阶段”重在“扶正”,通过健脾益气等方法增强免疫保护、阻断免疫逃逸、改善临床症状,为后续的治疗阶段打好基础;“治疗阶段”强调“祛邪”,充分发挥中药的辅助灭菌、抑菌作用,提高根除成功率;“巩固阶段”当“扶正”与“祛邪”兼顾,以免正虚邪恋。
临床实际工作中,分阶段治疗的具体实施方案因人而异,3个阶段也并非缺一不可,应用时可参考以下3种方案执行:
•方案一:准备阶段予辨证口服中药治疗14d;治疗阶段予四联西药根除Hp治疗14d。
•方案二:准备阶段予辨证口服中药治疗14d;治疗阶段予四联西药根除Hp和辨证口服中药同时治疗14d。
•方案三:准备阶段予辨证口服中药治疗14d;治疗阶段予西药根除Hp治疗14d;巩固阶段予辨证口服中药治疗14d。
(2)非根除治疗
当由于抗衡因素或患者不耐受等因素而无法实施根除治疗时,经临床医师评估后可考虑单纯中药或中药联合益生菌进行非根除性治疗,也可以选择西药中的黏膜保护剂、动力调节剂等联合中药、中成药进行辨证论治与对症处理。
(3)药物使用注意
中西医结合治疗应注意在辨证论治的基础上凸显中医药“扶正祛邪”的基本理论与治疗原则。需扶正时,多加用人参、茯苓、白术、黄芪、当归等具有健脾、益气、补血等作用的中药;需祛邪时,可加用黄连、青果、土荆芥、头蓼花、牛蒡子、蒲公英等具有解毒、杀虫作用的中药。
需要注意的是,分阶段治疗中的准备阶段重在扶正,此时应尽量避免应用上述祛邪类中药,以免损伤脾胃正气,影响治疗阶段的根除效果。
Hp感染中西医结合诊疗流程见图1。

图1 Hp感染中西医结合诊疗流程图
(本网站所有内容,凡注明来源为“医脉通”,版权均归医脉通所有,未经授权,任何媒体、网站或个人不得转载,否则将追究法律责任,授权转载时须注明“来源:医脉通”。本网注明来源为其他媒体的内容为转载,转载仅作观点分享,版权归原作者所有,如有侵犯版权,请及时联系我们。)