编者按


主要是非甾体类抗炎药物(NSAIDs)、
表1 JIA治疗药物分类、选用推荐及注意事项



常见如SJIA、pJIA、oJIA、ERA 、PsA。
表2 不同类型JIA的推荐用药方案



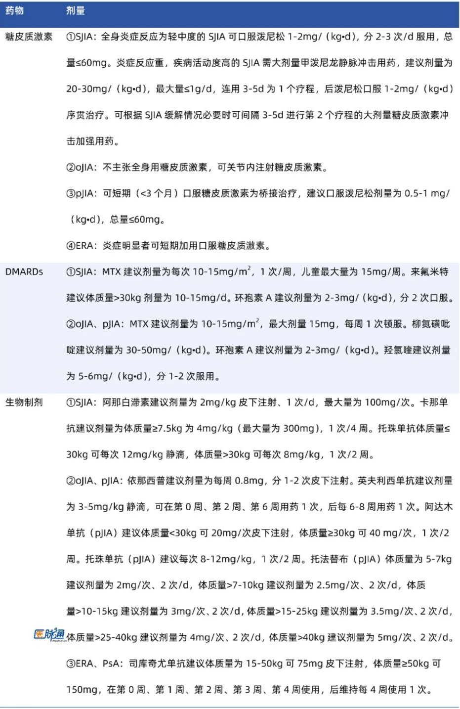
表3 JIA常用药物剂量规范



参考文献
医脉通是专业的在线医生平台,“感知世界医学
本平台旨在为医疗卫生专业人士传递更多医学信息。本平台发布的内容,不能以任何方式取代专业的医疗指导,也不应被视为诊疗建议。如该等信息被用于了解医学信息以外的目的,本平台不承担相关责任。本平台对发布的内容,并不代表同意其描述和观点。若涉及版权问题,烦请权利人与我们联系,我们将尽快处理。
