陆伦根教授:解读《中国胆汁酸性腹泻临床管理专家共识(2025)》核心要点,赋能临床诊疗优化|CGC 2025
发布时间:2025-11-17   |   来源:医脉通
关键词: 胆汁酸性腹泻
相关专栏
陆伦根


胆汁酸是由肝脏产生的两性分子,其主要功能是促进脂类的消化和吸收。过量的胆汁酸进入结肠后会通过多种途径引起腹泻,即胆汁酸性腹泻(BAD)。BAD发病率较高,但在临床上常常被漏诊或误诊,或得不到及时合理的治疗。2025年10月23-25日,中华医学会第二十五次消化系病学术会议(CGC 2025)在长沙国际会议中心召开。会议期间,上海交通大学医学院附属第一人民医院陆伦根教授围绕《中国胆汁酸性腹泻临床管理专家共识(2025)》核心要点,从发病机制、临床分型、诊断及治疗策略等维度,详细阐述了BAD的临床管理关键内容。


共识背景


BAD是因各种原因导致过量胆汁酸进入结肠后,胆汁酸通过一种或多种机制改变肠道水和电解质转运、增加下消化道动力、损伤肠粘膜屏障结构和功能、诱导粘液分泌、肠道菌群变化或刺激排便等引起。BAD发病率较高,但受限于认识、医疗水平及诊断方式的不足等,其在临床上常常被漏诊或误诊,或得不到及时合理的治疗。


2019年,加拿大胃肠病协会联合美国、英国胃肠病学家共同制定了首部BAD专病指南,但国内对BAD的研究及认识仍比较缺乏。为进一步提高临床医生对BAD的认识和管理水平,中华医学会消化病学分会组织国内专家撰写了《中国胆汁酸性腹泻临床管理专家共识(2025)》,以指导临床实践。共识涵盖了BAD的发病机制、临床分型、诊断和治疗等方面的内容,旨在规范BAD的临床管理流程,提高诊断准确率和治疗效果。


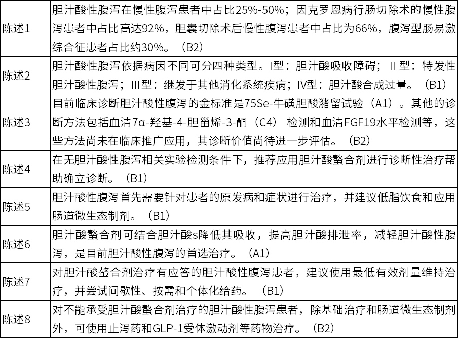
8项陈述条款一览


表1 8项陈述条款一览

表1.png 


BAD流行病学

01


1)各地区患病率


慢性腹泻在我国患病率为3%-5%,西方人群为4%-5%,西方国家总体人群中BAD患病率约为1%,据估计BAD在慢性腹泻中占比高达50%。


2)高发人群


胃肠道疾病患者更易罹患BAD,如溃疡性结肠炎(约50%)、显微镜下结肠炎(约33%)、乳糜泻(约33%)等;慢性腹泻患者中BAD占比为25%-50%,其中约25%-30%腹泻型肠易激综合征(IBS-D)患者存在BAD。


3)消化道手术后BAD的占比


89%回肠切除术后、92%克罗恩病肠切除术后、约66%胆囊切除术后患者存在BAD。



陈述1:

BAD在慢性腹泻患者中占比25%-50%;因克罗恩病行肠切除术的慢性腹泻患者中占比高达92%,胆囊切除术后慢性腹泻患者中占比为66%,IBS-D患者占比约30%。(B2)

证据质量:中推荐等级:弱推荐陈述同意率:91%


BAD分型

02


➤I型(胆汁酸吸收障碍)

•病因:回肠病变或切除(克罗恩病、手术切除)、放射性肠炎。

•诊断标准:有明确回肠损伤或切除史;⁷⁵硒-牛磺胆酸(⁷⁵SeHCAT)<5%-10%;排除其他肠道炎症。

•治疗:胆汁酸螯合剂(BAS,如考来烯胺)、回肠功能替代治疗(如中链甘油三酯)。


➤II特发性胆汁酸性腹泻

•病因:原发性胆汁酸代谢异常(血清成纤维细胞生长因子19[FGF19]信号缺陷、CYP7A1基因突变)。

•诊断标准无结构性肠道病变;血清7α-羟基-4-胆甾烯-3-酮(C4)升高(>52.5ng/mL);FGF19降低(<61.7pg/mL)。

•治疗:BAS、FXR激动剂(如奥贝胆酸)、FGF19类似物(临床试验阶段)。


➤III继发于其他消化系统疾病

•病因:胆囊切除、糖尿病、乳糜泻、肠道感染、小肠细菌过度生长。

•诊断标准:继发于非回肠病因,⁷⁵SeHCAT<15%,伴随基础疾病(如糖尿病史)。

•治疗:针对原发病治疗(如抗生素治疗小肠细菌过度生长)、BAS(需个体化评估)。


➤IV型(胆汁酸合成过量)

•病因:代谢异常(肥胖、非酒精性脂肪性肝病[MAFLD]、高甘油三酯血症)、药物(二甲双胍)。

•诊断标准:无吸收不良证据;血清C4显著升高(>100ng/mL);⁷⁵SeHCAT正常或轻度异常。

•治疗:代谢干预(减重、停用二甲双胍)、GLP-1受体激动剂、联用螯合剂或FXR激动剂(需验证)。



陈述2:

BAD依据病因不同可分为四种类型。I型:胆汁酸吸收障碍;II型:特发性胆汁酸性腹泻;III型:继发于其他消化系统疾病;IV型:胆汁酸合成过量。(B1)

证据质量:中;推荐等级:强推荐;陈述同意率:100%


BAD诊断

03


1⁷⁵SeHCAT潴留试验


•临床诊断BAD金标准,测体内潴留率反映胆汁酸代谢。禁食后服含放射性标记胶囊,3小时、第7天测量,算两次测量比值。

•参考值:全身测量潴留值灵敏度89%、特异性100%,分轻(<15%)、中(<10%)、重(<5%)度。

•局限与应用:费用高、周期长、有辐射,欧洲多国家广泛用于临床,部分国家及美国未获批。


2C4检测


•C4是肝脏合成胆汁酸中间体,可作为BAD替代指标。

•参考值:C4>30ng/mL提示异常,>48.3ng/mL为阳性临界值,平均敏感性85.2%、特异性71.1%。

•应用:与⁷⁵SeHCAT负相关;阴性预测值98%、阳性预测值74%,但易受肝功能异常、药物、昼夜节律等影响。


3FGF19水平检测


•回肠上皮细胞受FXR刺激释放FGF19,与胆汁酸排泄量相关;ELISA法。

•参考值:FGF19≤145pg/mL为临界值时,敏感性63.75%、特异性72.25%

•局限与应用:敏感性、特异性低,易假阴性,仅用于研究;常与⁷⁵SeHCAT或C4检测联合,辅助提高BAD诊断率。


4)粪便胆汁酸检测


•48小时粪便胆汁酸检测。

•参考值:临界值为总胆汁酸>2337μmol/48h或初级胆汁酸>10%。

•局限与应用:复杂、费时、贵,要求高脂饮食,受昼夜变化影响,仅少数实验室可用;敏感性低,可用于术后克罗恩病严重BAD诊断,难区分低水平BAD,易漏诊。



陈述3:

目前临床诊断BAD的金标准是⁷⁵SeHCAT潴留试验(A1)。其他的诊断方法包括血清C4检测和血清FGF19水平检测等,这些方法尚未在临床推广应用,其诊断价值尚待进一步评估。(B2)

证据质量:中;推荐等级:弱推荐;陈述同意率:93%


BAS诊断

04


BAS是临床诊断BAD的替代方法,用于诊断可及性不足时补充,或辅助疑难病例排查。


1作用机制


•与肠道未被重吸收的胆汁酸结合;

•减少胆汁酸对结肠刺激;

•降低肠道渗透压,缓解胆汁酸诱导的液体分泌与肠蠕动加快;

•调节胆汁酸代谢,间接减轻炎症、改善肠道屏障功能。


2)临床应用


•适用无法开展⁷⁵SeHCAT检测(金标准)的地区,或作为BAD初筛手段;

•优先推荐末端回肠切除术、右半结肠切除术等术后患者,早期诊断性治疗价值高;

•药物胃肠道副作用(如恶心、腹胀)易致患者依从性差,假阴性风险高。


3)应用现状


•英国:⁷⁵SeHCAT是诊断金标准(占95%),BAS治疗试验为第二选择(占85%)。

•美国:BAS是当前最受欢迎、唯一可用的诊断方法。


4)诊断价值


•优势:简单易操作。

•局限:无法完全确诊(因非特异性结合细菌毒素等),需结合其他手段。



陈述4:

在无BAD相关实验检测条件下,推荐应用BAS进行诊断性治疗帮助确立诊断。(B1)

证据质量:中;推荐等级:强推荐;陈述同意率:100%


BAD一般治疗

05


1)原发病治疗


•原则:针对引发BAD的原发疾病进行积极干预,从根源上改善腹泻症状。

•常见原发疾病:克罗恩病、溃疡性结肠炎、小肠细菌过度生长、乳糜泻、显微镜下结肠炎等。

•治疗:如合并BAD且持续腹泻的克罗恩病、溃疡性结肠炎患者,采用5-氨基水杨酸、激素、免疫抑制剂、生物制剂等治疗后,BAD可得到缓解。


2)饮食调整


•关键:减少脂肪摄入。

•机制:脂肪摄入会增加⁷⁵SeHCAT潴留率,加重BAD症状。

•疗效:缓解部分患者的腹泻症状(目前缺乏系统研究支持)。


3)调节肠道菌群


•机制:IBS-D患者存在肠道菌群失调双歧杆菌丰度降低、大肠杆菌丰度增加),可能导致胆汁酸过度排泄。

•治疗潜力:调节肠道菌群可能改善BAD,但目前临床证据不足,需进一步研究积累。



陈述5:

BAD首先需要针对患者的原发病和症状进行治疗,并建议低脂饮食和应用肠道微生态制剂。(B1)

证据质量:中;推荐等级:强推荐;陈述同意率:100%


BAD首选治疗

06


•首选治疗BAS常用的药物包括考来烯胺、考来维仑、考来替泊等。

•BAS作用机制BAS在小肠中结合胆汁酸形成不溶性复合物随粪便排泄,减少结肠中的胆汁酸含量,从而减轻BAD症状。

•BAS疗效与安全性考来烯胺有效率约70%,但约11%的患者因副作用终止治疗;考来维仑和考来替泊依从性更好、副作用更少,是潜在的替代选择。



陈述6:

BAS可结合胆汁酸降低其吸收,提高胆汁酸排泄率,减轻BAD,是目前BAD的首选治疗。(A1)

证据质量:高;推荐等级:强推荐;陈述同意率:97%


BAS给药方案

07


•用药选择推荐对BAS治疗有应答的BAD患者,建议使用最低有效剂量维持治疗,初始优先选择考来烯胺,不耐受者可换用考来维仑或考来替泊。

•剂量与疗程调整起始小剂量(考来烯胺2-4克/天),最大4-24克/天。维持治疗时可尝试间歇性、按需给药,以提高依从性并降低成本。

•药物相互作用与给药注意事项BAS可能影响其他药物的吸收,如甲状腺制剂、华法林地高辛、含雌激素药物等,建议与这些药物间隔服用。



陈述7:

对BAS治疗有应答的BAD患者,建议使用最低有效剂量维持治疗,并尝试间歇性、按需和个体化给药。(B1)

证据质量:中;推荐等级:强推荐:陈述同意率:97%


非BAS治疗

08


➤常规抗腹泻药

洛哌丁胺抑制肠道平滑肌收缩,减少腹泻,但循证医学证据不足。

•羟丙基纤维素通过充盈效应和结合胆汁酸发挥作用。


➤新型药物

•FXR激动剂(奥贝胆酸):改善大便频率和性状,耐受性好;存在瘙痒等副作用。

•非胆酸性FXR激动剂(Tropifexor):提高FGF19、降低C4;临床应用较少。

•FGF19类似物(NGM282):改善大便硬度,对腹痛和大便频率无显著影响;不良反应较多。

•GLP-1受体激动剂(利拉鲁肽):显著降低排便频率和粪便胆汁酸浓度,疗效优于考来维伦,需更大规模试验验证。

小檗碱蒙脱石有一定的作用。



陈述8:

对不能承受BAS治疗的BAD患者,除基础治疗和肠道微生态制剂外,可使用止泻药和GLP-1受体激动剂等药物治疗。(B2)

证据质量:中:推荐等级:弱推荐;陈述同意率:89%


BAD问题与展望


➤作为慢性腹泻的常见病因,临床尚未引起足够重视。

➤尚存在许多未满足的需求:

•流行病学:受限于诊断方法尚未推广应用,常被漏诊或诊断不明。

•发病机制:不同病因导致的发病机制不同,且尚未完全阐明。

•诊断方法:亟待开发简便、高特异性的诊断工具;基于BAS的诊断性治疗,缺乏高质量的临床研究证实安全性和疗效。

•治疗领域:亟待突破,研发靶向性更强的胆汁酸调节剂等新型疗法。


专家简介

陆伦根.png

陆伦根 教授


  • 上海交通大学医学院附属第一人民医院消化科科主任

  • 医学博士,主任医师,教授,博士生导师

  • 兼任中华医学会肝病学会副主任委员、中国抗癌协会肿瘤肝脏专业委员会副主任委员、上海市肝病学会前任主任委员、上海市医师协会消化分会副会长、中国医学装备协会消化病学分会常委、中国医促会消化分会常委、中国肝炎防治基金会理事、中国医师协会消化分会委员、中华医学会消化学分会肝胆学组委员、先后兼任中华医学会肝病学分会脂肪肝学组副组长、肝纤维化学组副组长、重肝学组副组长、自身免疫性肝病学组副组长等职

  • 获国务院政府特殊津贴、“国之名医-优秀风范”、上海市优秀学科带头人和上海市领军人才

  • 获发明专利2项。以主要完成人获国家科技进步成果奖二等奖1项,上海市科技进步一等奖1项、三等奖3项,上海医学科技奖二等奖1项,中华医学科技奖三等奖2项,教育部二等奖2项,华夏科技成果二等奖


(本网站所有内容,凡注明来源为"医脉通",版权均归医脉通所有,未经授权,任何媒体、网站或个人不得转载,否则将追究法律责任,授权转载时须注明"来源:医脉通"。本网注明来源为其他媒体的内容为转载,转载仅作观点分享,版权归原作者所有,如有侵犯版权,请及时联系我们。)
3
收藏
添加表情
全部评论
我要投稿
发表评论
扫码分享

微信扫码分享

回到顶部