类风湿
国外多项研究表明,季节性
既往研究普遍表明,流感疫苗接种在普通人群(如儿童、老年人)中具有成本效益;但针对RA人群的相关证据仍较有限。本研究采用静态模型,探讨不同接种策略下中国RA人群接种流感疫苗的成本效益。
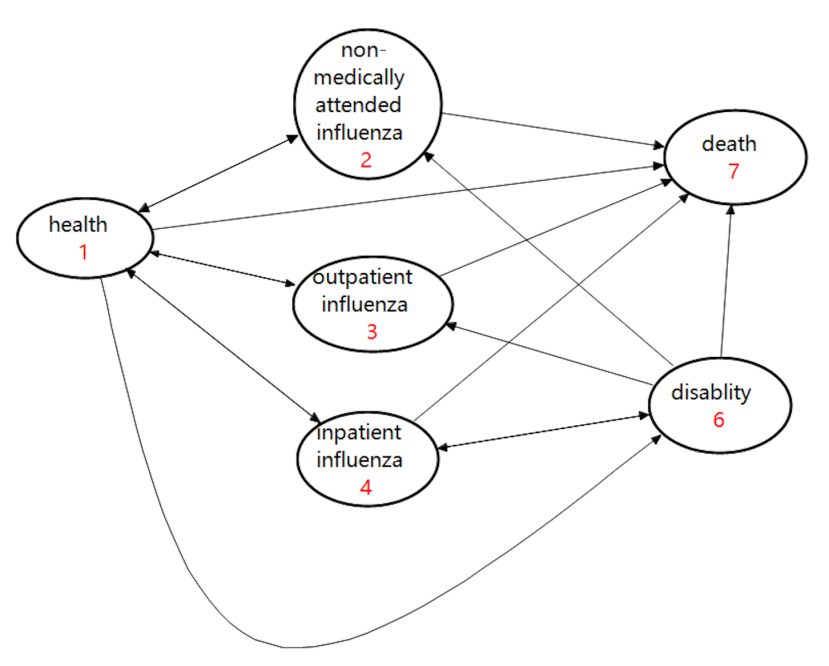
本研究构建了一个为期5年的静态决策树-马尔可夫混合模型,以500万假设中国RA患者为模拟队列,模拟“不接种疫苗”及疫苗接种覆盖率分别为2%、30%、60%、80%(每年接种1次)的情况。模型以所有个体存活状态为初始输入,定义6个健康状态以覆盖流感不同严重程度,具体为:健康、无需医疗干预的流感、门诊流感、流感相关住院、残疾及死亡(附图1)。估算各策略下的流感发病率、流感相关死亡数、直接与间接成本及质量调整生命年(QALYs)。虽有研究显示流感疫苗存在跨季节保护作用,但本模型假设既往接种对后续流感风险无延续效应,分析视角为社会层面。

附图1. 静态模型定义的6个健康状态
直接成本包括疫苗购置与接种费用、流感相关疾病医疗费用;间接成本以患者及护理人员的生产力损失为核心构成。疫苗接种策略成本参考中国疾病预防控制中心(CDC)15个省份的区域免疫规划数据;门诊与住院直接医疗成本取自中国流感相关经济负担回顾性调查;自我治疗成本源于中国一项经济评估研究。间接成本采用人力资本法测算每日生产力损失。所有源于发表文献及地方渠道的成本数据,均按年通货膨胀率调整至2022年水平,并按1美元 = 7.3人民币换算为美元。
主要结果
在模拟的RA人群中,疫苗年接种覆盖率为2%、30%、60%和80%与未接种疫苗相比,人均成本分别增加230美元、165美元、96美元和50美元,对应的QALYs分别为 0.006、0.098、0.198和0.064。本研究重点比较全队列中疫苗接种覆盖率30%的RA人群与未接种疫苗RA人群的5年结局,分别分析了两种接种策略下全队列及按性别分组的人群的健康影响、成本与QALYs结果(表1)。
表1. 中国类风湿关节炎患者流感疫苗接种成本效益分析(基于30%疫苗接种覆盖率)

DA,避免的死亡例数;ICER,增量成本效果比;QALY,质量调整生命年。
5年内,流感病例发病率从队列的19.6%降至15.6%,降幅4.0%;流感相关住院率与死亡率亦呈现相似幅度的相对下降。与未接种疫苗相比,30%接种率虽使全队列总成本增加 8.2658亿美元,但可避免203,199例流感病例、32,512次门诊就诊、20,320例住院、357例残疾及3,445例流感相关死亡,同时额外获得49万个QALYs。
与男性RA患者相比,女性RA患者接种疫苗的健康效益及QALYs收益更高。与未接种疫苗人群相比,男性接种人群每获得1个QALYs的增量成本效果比(ICER)为1,617美元,女性接种人群为2,258美元。两类人群的ICER均低于支付意愿阈值(35,218美元/ QALY,即2022年中国人均GDP的3倍),提示RA患者接种流感疫苗具有较高成本效益。
在基础案例成本效益分析中,本研究设定不同疫苗接种覆盖率,分别模拟中国及国际普通人群流感疫苗的当前接种水平与目标接种水平。其中,80%疫苗接种覆盖率策略成本更低(5年内人均疫苗接种及疾病相关总成本为385美元),且有效性优于其他流感疫苗接种策略(表2)。与未接种疫苗相比,80%覆盖率策略人均额外成本为50美元,却可额外获得0.27个QALYs,对应ICER约为189美元/QALY。总体而言,当接种覆盖率超过特定阈值后,更高的接种覆盖率可降低成本并增加QALYs;换言之,扩大疫苗接种人群规模能节约医疗成本,并改善人群健康结局。
表2:基础案例分析结果——基于疫苗接种覆盖率的策略排序

DA,避免的死亡例数;ICER,增量成本效果比;QALY,质量调整生命年。
在单因素敏感性分析中,无论模型参数如何变动,RA患者接种流感疫苗的成本效益属性均保持稳定;30%覆盖率与不接种策略的ICER在单因素敏感性分析中的变动趋势如下(图1)。其中,疫苗接种覆盖率为2%、30%、60%和80%时,对应的ICER分别为 38,312美元、1,687美元、486美元和190美元。

图1. 未接种疫苗与30%疫苗接种率对比的确定性敏感性分析(DSA)tornado图
概率敏感性分析包括基准疫苗成本、较低疫苗成本、较高疫苗成本及不同疫苗效力场景。在各场景分析中,疫苗成本与疫苗效力均在基础值±20%的范围内波动;同时,所有其他模型参数均在各自预设分布范围内同步变动。某一接种策略的成本效益可能性,通过在给定支付意愿阈值下,模型迭代过程中该策略被判定为更优策略的比例进行估算。结果显示,当疫苗价格降低时,80%疫苗接种覆盖率在更低的支付意愿阈值下即具备成本效益(图2);此外,当疫苗效力提升时,亦观察到类似的成本效益改善趋势(图3)。

图2. 不同流感疫苗价格的成本效益可接受曲线

图3. 类风湿关节炎患者不同流感疫苗效力的成本效益可接受曲线
流感疫苗接种对中国RA患者具有显著的成本效益,提高接种率可减少医疗负担、改善人群健康。建议通过针对性干预措施,将RA患者流感疫苗接种覆盖率至少提升至30%;在医疗资源充足、政策支持到位的地区,可进一步提高接种覆盖率,以最大化实现疫苗的公共卫生效益。
【参考文献】
Xu K, Xu Z, Chen Y, Fan C, Fu C. Cost-effectiveness and public health impact of influenza vaccination strategies for Chinese patients with rheumatoid arthritis. Hum Vaccin Immunother. 2025 Dec;21(1):2563198. doi: 10.1080/21645515.2025.2563198. Epub 2025 Sep 19. PMID: 40971358; PMCID: PMC12452443.
医脉通是专业的在线医生平台,“感知世界医学

(本网站所有内容,凡注明来源为“医脉通”,版权均归医脉通所有,未经授权,任何媒体、网站或个人不得转载,否则将追究法律责任,授权转载时须注明“来源:医脉通”。本网注明来源为其他媒体的内容为转载,转载仅作观点分享,版权归原作者所有,如有侵犯版权,请及时联系我们。)