急性消化道出血(acute gastrointestinal bleeding, AGIB)是临床常见的急危重症,并且往往会引起免疫下降、肠道微生态紊乱和菌群移位,诱发感染甚至引起脓毒症,是导致患者死亡率显著升高的关键因素。脓毒症是全球性的健康重负,而AGIB作为常见急症,两者之间存在复杂的双向关系。尽管脓毒症诱发AGIB已受关注,但AGIB作为始动因素如何触发脓毒症(反向因果关系)却研究甚少。临床实践中,AGIB患者发生严重感染并不少见,继发脓毒症后将带来巨大的治疗挑战和医疗成本。然而,临床上对于AGIB患者发生脓毒症的危险因素、临床特点、病原菌分布以及抗感染治疗时机始终不够明确,并缺乏能够有效预测AGIB患者脓毒症风险的专用工具。这种不确定性易导致抗生素的过度使用或治疗不足。因此,开发一个针对性的预测模型,实现早期风险分层,从而指导抗菌药物管理,成为了一个紧迫的临床需求。面对这一挑战,由武汉大学人民医院重症医学科詹
团队于2025年10月24日在eClinicalMedicine(柳叶刀子刊,中科院1区TOP)发表研究论文:“Real-Time Risk Prediction Model for Sepsis in Patients with Acute Gastrointestinal Bleeding: Development and Multicenter Validation of a Dynamic Monitoring Tool” (PMCID: PMC12595275,PMID: 41209656)。该研究成功开发并验证了全球首个针对急性消化道出血(AGIB)患者继发脓毒症的风险预测模型,并构建了可实时评估的线上预警系统,为这一临床难题的早期发现和干预提供了精准、高效的评估工具。另外,研究首次揭示了AGIB患者发生脓毒症的病原菌分布特点,为高风险患者早期经验性抗感染方案的制定提供重要参考意义。

研究纳来自武汉大学人民医院(牵头中心)、山东大学齐鲁医院(青岛)、西安交通大学第一附属医院、湖北医药学院附属襄阳市第一人民医院四家三甲医院的患者,确保了样本的代表性和结果的普适性。队列划分:训练队列(n=878)、前瞻性内部验证队列(n=187)和前瞻性外部验证队列(n=384)。
变量筛选先通过单因素分析(p<0.05)和多重共线性诊断(VIF<10)初筛,再采用多因素Logistic回归确定独立预测因子。模型呈现:将回归模型转化为列线图模型,极大方便了临床医生的个体化风险评估。性能评估:采用受试者工作特征(ROC)曲线评价区分度、校准曲线评价准确性、决策曲线分析(DCA)评价临床实用性,并与GBS、APACHE II、SOFA等传统评分进行了直接比较,评价维度完整。模型可解释性:应用SHAP(SHapley Additive exPlanations)分析,不仅展示了各变量的重要性,还通过依赖图深入揭示了变量间的复杂交互作用,使模型从“黑箱”走向“白箱”,增强了其临床可信度。
在线实时预警系统。研究并未止步于论文模型,而是开发了可访问的在线预警平台。该系统支持电脑和移动终端,可无缝集成至医院电子病历系统,实现风险的动态、实时评估。
最终纳入1449例患者,脓毒症发生率为15.4%。与未发生脓毒症的患者相比,脓毒症患者院内死亡率显著更高(23.7% vs. 6.8%),且ICU住院时间和总住院时间均延长,凸显了此问题的严重性。另外,本研究首次揭示了AGIB患者发生脓毒症的病原菌分布特点,为高风险患者早期经验性抗感染方案的制定提供重要参考意义。

训练集和验证集中患者入组流程图

AGIB继发脓毒症患者的病原体检出率及阳性率

研究对象的临床特征
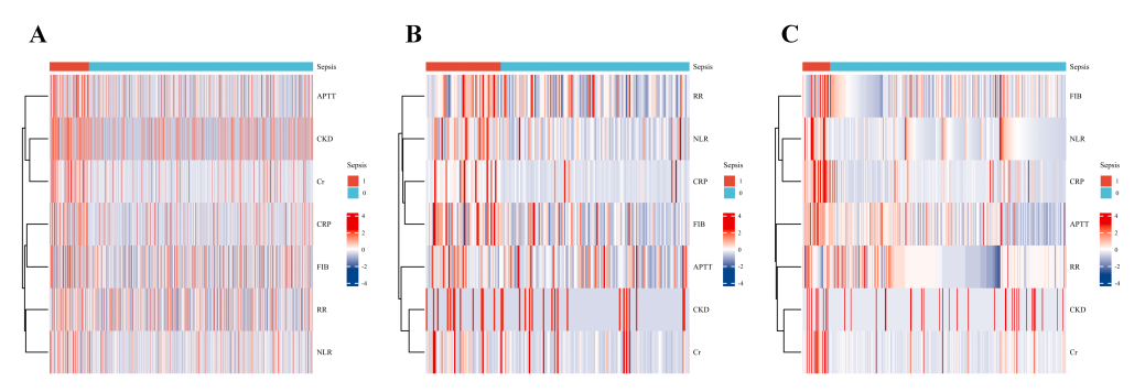
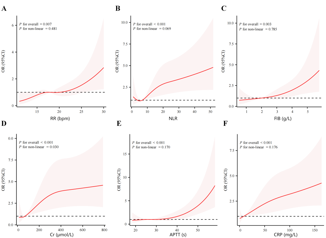
多因素分析确定了7个独立预测因子(CKD, RR, NLR, CRP, Cr, APTT, FIB)。这些因子涵盖了基础疾病(CKD)、生理应激(RR)、全身炎症(NLR, CRP)、肾功能(Cr)和凝血功能(APTT, FIB)多个维度,生物学意义明确。首先通过聚类热图揭示各预测因子在脓毒症组与非脓毒症组患者中的分布差异,随后利用限制性立方样条(RCS)评估预测因子与脓毒症风险的之间线性与非线性关系,最后基于筛选的预测因子构建列线图模型及实时预警系统。

训练集、内部验证集和外部验证集中独立危险因素的聚类热图

各独立危险因素与AGIB诱发脓毒症风险之间的关联

AGIB患者继发脓毒症风险的列线图模型

AGIB继发脓毒症风险的实时预警系统操作示例
模型在训练集、内部验证集和外部验证集均具有优异的判别能力,且在三家外部医院均表现良好。校准曲线显示预测概率与实际发生率高度一致,各队列的均方误差(MSE)极低。另外,DCA曲线明确显示,在广泛的阈值概率范围内,使用该列线图模型比传统评分或“全部治疗/全部不治疗”策略能带来更大的临床净获益。最后,亚组分析显示,模型在

训练集、内部验证集和外部验证集中模型的预测性能
SHAP分析不仅确认了上述预测因子的重要性(其中APTT和FIB贡献度最高),更揭示了预测因子之间的关键交互效应,这些发现不仅验证了模型的价值,更促进了对AGIB继发脓毒症病理生理机制的理解。

SHAP摘要图和SHAP特征依赖图
综上,该项研究开发了首个经过多中心前瞻性验证的AGIB患者脓毒症风险预测工具,并对模型进行了多个亚组分析、敏感性分析以及可解释性分析等全面评估和规范处理(更多详细信息见原文及补充文件)。其意义在于实现精准风险分层,帮助医生快速识别高危和低危患者;指导抗菌药物管理,为高危患者提供抢先使用广谱抗生素的依据,为低危患者避免不必要的抗生素暴露,有助于抗菌药物管理;动态监测与预警:在线系统可实现住院期间的持续风险评估,便于及时调整治疗策略;改善患者预后,通过早期干预,有望降低AGIB相关的脓毒症发病率和死亡率。
詹丽英 教授
急重症医学中心主任、重症医学科主任,教授,主任医师,博士研究生导师,意大利Humanitas医学院访问学者。
主要学术任职: 担任湖北省危重病实验研究基地主任,中国医师协会重症医师分会委员,中国病理生理学会重症医学分会委员,中国研究型医院学会休克与脓毒症专业委员会委员,湖北省医学会重症医学分会副主任委员,湖北省重症医学分会副主任委员,湖北省病理生理学会重症医学分会副主任委员,武汉大学学报(医学版)学术副主编。
主要学术成果:长期致力于脓毒症ARDS的发病机制、脓毒症/
人才培养: 团队目前有在站博士后1名,全日制博士研究生3名,硕士研究生8名, 团队培养的青年骨干已承担4项国家自然科学基金青年项目、省部级项目多项。
胡丹 教授
楚天特聘教授,
主要学术成果:其专长为
主要学术兼职:目前是Science-Translational Medicine,Circulation,Heart Rhythm等40家主流杂志的编委和评审,Heart Rhythm O2及Frontiers in Cardiovascular Medicine的专业主编,也是AHA、ACC、CnAHA、APS、HRS和中华医学会心血管病分会(CSC)等学术组织的委员。
获奖及荣誉:曾获得美国Gordon K.Moe青年学者奖,ACC青年学者奖第一名等。2018年获得CLIA的基因检测临床实验室负责人的执照,2019年获得Heart Rhythm 杂志杰出贡献奖,2020年荣获中华医学会“中青年心血管病学菁英”, 2022年入选“心律失常领域近三年(2019-2021年)十大中国原创研究”,第一届“女科学家优秀科研成果奖”,2023年获得“近5年
原文链接:
https://www.sciencedirect.com/science/article/pii/S2589537025005073
DOI:10.1016/j.eclinm.2025.103574