The colonic mucosal virome in inflammatory bowel disease reveals Crassvirales depletion and disease-specific virome features
Gut Microbes
PMID: 40754936 [IF=11.0]
来源:IB Daily
炎症性肠病 (IBD),包括
本研究为横断面研究,2018年4月至2019年12月期间共纳入51例儿科受试者 (35例新诊断的IBD患儿 [21例CD、14例UC];另有16例结肠镜及活检结果正常的疑似IBD受试者作为非IBD对照组)。所有受试者在首次诊断性
➤研究人群及结肠病毒组
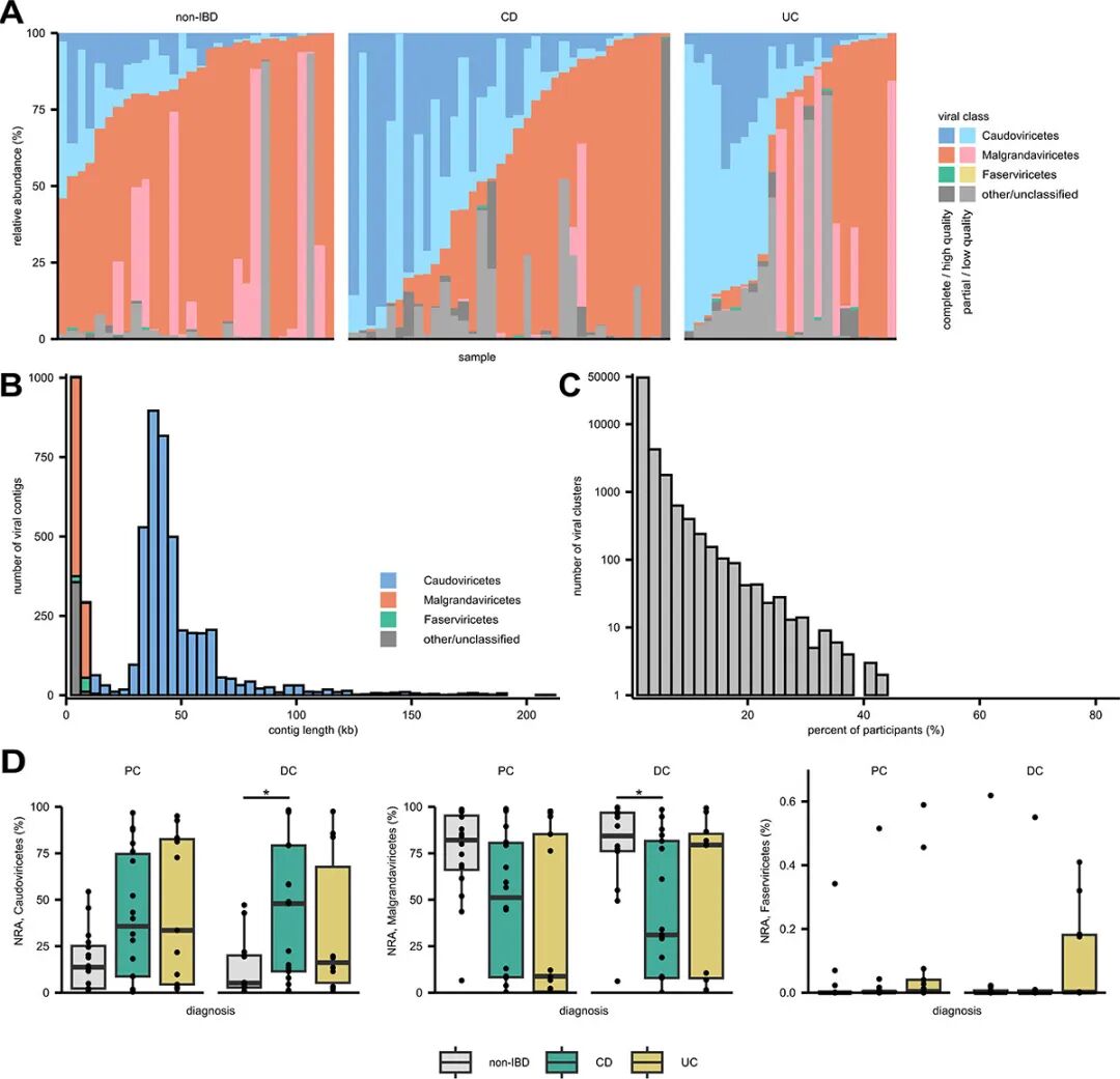
三组受试者 (CD、UC及非IBD组) 在入组时的年龄分布及性别比例方面均无统计学差异。本研究对51名受试者来源的88份结肠黏膜样本进行了病毒组测序,共获得87,658条病毒重叠群,其中4,793个 (5.5%) 为高质量序列。测序结果显示,Caudoviricetes和Malgrandaviricetes是最丰富且最常见的病毒类群,分别存在于98.9%和全部样本中。通过基因网络分析,将这些病毒重叠群划分为56,515个病毒簇,多数病毒簇 (占86.1%) 仅存在于单个受试者中。少量病毒簇 (占1.39%) 出现在超过10%的受试者中,而仅有5个病毒簇 (占0.01%) 出现在超过50%的受试者样本中。
➤未经治疗的IBD患者结肠病毒组变化
进一步分析发现,CD患者的远端结肠Caudoviricetes相对丰度显著富集,而非IBD组的远端结肠Malgrandaviricetes相对丰度显著富集。病毒分类群 (如科、目水平) 在不同IBD亚型和不同炎症局部区域间无显著差异。病毒与细菌的α多样性 (Chao1和Shannon指数) 在不同疾病亚型和黏膜炎症状态下无显著差异,但在CD患者的炎症位点或疾病活动度较高样本中,可见病毒丰富度与多样性下降的趋势。病毒组与细菌组的Shannon多样性在近端与远端结肠整体呈正相关,其中CD患者的相关性更强,而UC患者的近端结肠则出现负相关趋势。 β多样性分析结果显示,病毒组未按结肠部位、炎症状态或IBD亚型显著聚类。同一受试者不同部位间的病毒组组成更为相似,而受试者之间差异较大。
➤结肠病毒组中高丰度的Crassvirales在IBD患者的近端结肠中减少
Crassvirales属于Caudoviricetes纲,是人类肠道中最丰富的一组病毒,它们在塑造肠道微生物组、影响健康和疾病方面发挥着重要作用。本研究通过整合两种分析方法 (Yutin等和geNomad注释),共鉴定出386条Crassvirales病毒重叠群。在全部51名受试者中,有40名检测出Crassvirales。在近端结肠中,非IBD组的Crassvirales的标准化相对丰度显著高于IBD组;远端结肠呈现类似的趋势,但差异无统计学意义。若仅依据geNomad注释,上述显著性不再出现,说明注释方法对结果影响较大。
➤结肠菌群组改变
通过16S rRNA测序分析菌群组成发现,IBD患者的结肠细菌组发生显著改变。与非IBD组相比,CD患者的拟杆菌门 (尤其Bacteroides/Phocaeicola属) 显著富集,而UC患者该门丰度降低。与Phocaeicola vulgatus完全匹配的优势细菌扩增序列变体在IBD患者中显著富集,且男性患者在近端结肠的该扩增序列变体丰度显著高于女性。尽管发现细菌与病毒类群存在相关性,如:Eggerthella与Faserviricetes在CD患者中为正相关而在UC患者中为负相关;Faecalibacterium与Caudoviricetes在非IBD患者中为正相关而在IBD患者中负相关,但Crassvirales的丰度与扩增序列变体之间未检出显著相关;这体现了病毒组与菌群互作在疾病中的特异性表现。
➤分析评估结肠黏膜病毒组的纵向稳定性
在8名IBD受试者 (6例CD患者,2例UC患者) 的结肠黏膜病毒组纵向随访中,尽管随访期间患者接受了不同的治疗干预,同一受试者在不同时间点的病毒群落组成仍保持较高稳定性,其相似性显著高于不同受试者间。此外,时间差异引起的病毒组组成变化大于同一时间不同结肠部位引起的差异。值得注意的是,有2.4%–9.3%的病毒重叠群可在后续随访样本中再次检出,这类持久型病毒重叠群在多数受试者中标准化相对丰度占比超过25%,表明结肠黏膜病毒组中存在相对稳定的核心病毒成员。此外,重复取样的8人中有7人检出Crassvirales。综上,即使在治疗干预的情况下,个体层面的结肠黏膜病毒组仍维持核心组成的相对稳定性。

图1 病毒重叠群的分类注释与聚类
(A) 按诊断分组呈现的各样本病毒重叠群标准化相对丰度;(B) 基于病毒分类展示高质量病毒重叠群长度的分布直方图;(C) 各病毒簇在研究对象中共享比例的分布直方图;(D) 按取样部位和诊断分组的Caudoviricetes, Malgrandaviricetes和Faserviricetes标准化相对丰度。 PC:近端结肠;DC:远端结肠;*:p < 0.05。

图2 人类结肠黏膜的Crassvirales
(A) 通过门户蛋白、末端酶大亚基和主要衣壳蛋白鉴定出的Crassvirales病毒重叠群的质量与长度分布;(B) 使用geNomad工具注释的Crassvirales病毒重叠群的质量与长度分布;(C) 人类黏膜Crassvirales病毒重叠群的相对丰度与长度关系图;(D) IBD组与非IBD组参与者近端结肠与远端结肠黏膜中Crassvirales的标准化相对丰度。*:p < 0.05。
本研究表明,IBD患者结肠黏膜病毒组具有高度个体特异性,同时存在疾病特异性特征:IBD患者近端结肠Crassvirales显著耗竭或可作为健康生物标志物,病毒组与细菌组互作呈疾病亚型特异性(如CD中Eggerthella与Faserviricetes正相关、UC中负相关),且部分结肠黏膜病毒存在时间持续性和相对稳定性。
致谢
中南大学湘雅三医院 田小康
中南大学湘雅三医院 周玉莹 王思丹
中南大学湘雅三医院 陈杰
中南大学湘雅三医院 王晓艳
对本篇文章解读做出的贡献
(本网站所有内容,凡注明来源为“医脉通”,版权均归医脉通所有,未经授权,任何媒体、网站或个人不得转载,否则将追究法律责任,授权转载时须注明“来源:医脉通”。本网注明来源为其他媒体的内容为转载,转载仅作观点分享,版权归原作者所有,如有侵犯版权,请及时联系我们。)