胃食管腺癌腹膜转移是一种常见的晚期转移形式,预后极差,患者中位生存期仅3-5个月,且对传统的化疗和免疫疗法反应不佳。这一严峻的临床现状亟需开发新的有效治疗策略。近年来,嵌合抗原受体(CAR)T细胞疗法在血液肿瘤中取得突破,其在实体瘤中的应用也成为研究热点,旨在克服肿瘤免疫抑制微环境,为晚期患者带来希望。近期,Journal for ImmunoTherapy of Cancer 刊发了一项研究,旨在探索腹腔内CAR-T细胞疗法在小鼠模型中的疗效,为解决胃食管腺癌腹膜转移这一复杂临床问题提供新的治疗思路。
研究背景
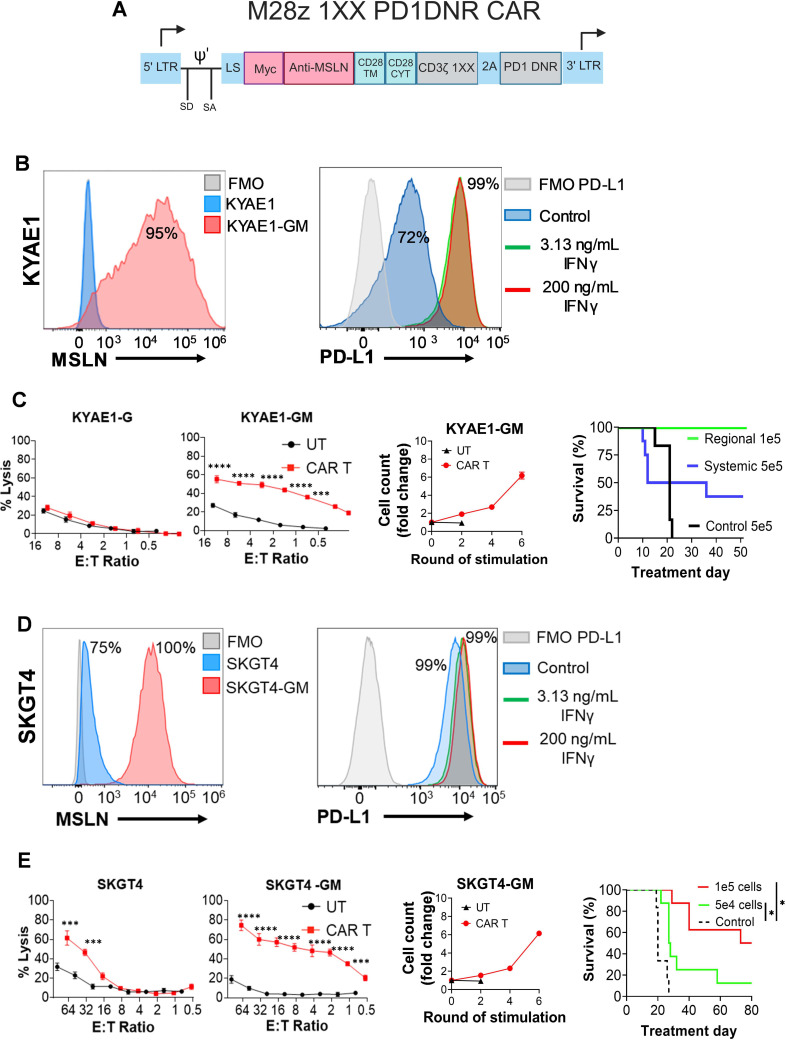
胃食管腺癌腹膜转移的免疫微环境以M2型巨噬细胞、抑制性细胞因子和低肿瘤浸润性淋巴细胞为特征,这阻碍了免疫治疗的效果。为应对这一挑战,研究者开发了基于间皮素(MSLN)靶向的CAR-T细胞疗法,MSLN在胃食管腺癌细胞中过表达且与肿瘤侵袭性相关。为解决实体瘤中免疫细胞渗透的难题,研究者尝试了区域性胸膜内给药方式,并在
研究方法
模型构建:
单一腹膜转移模型:使用NSG小鼠建立腹膜转移模型,注射表达MSLN和荧光素酶的
腹膜联合远处转移模型:建立同时具有腹膜和双侧皮下肿瘤(一侧表达MSLN,一侧不表达)的复合模型。
CAR-T细胞设计:
构建第二代MSLN靶向CAR(M28z1XXPD1DNR),包含:针对人类 MSLN 的单链抗体片段(scFv)、CD28共刺激域、CD3ζ信号域以及PD-1显性负受体(DNR)。
实验分组:
比较腹腔注射 vs 静脉注射 CAR-T细胞的疗效、持久性和对远端肿瘤的影响。
设置不同剂量组(1×10⁵至5×10⁵细胞/小鼠)和对照组(未转导T细胞或靶向PSMA的CAR-T细胞)。
研究结果
成功建立临床相关的腹膜转移小鼠模型
使用表达MSLN和荧光素酶的胃食管腺癌细胞(KYAE1-GM/SKGT4-GM)在NSG小鼠中成功诱导出腹膜转移癌模型。该模型成功复现了腹水、肠梗阻等关键临床特征(下图A-E)。
成功建立了腹膜转移癌和表达抗原的左侧和非抗原表达的右侧肿瘤模型,以研究腹腔内治疗与静脉治疗后原发性腹膜部位和远处转移部位对治疗的反应(下图F)

新型CAR-T细胞在体外表现出强大的抗原特异性功能
M28z1XXPD1DNR CAR-T细胞在体外能有效杀伤MSLN阳性肿瘤细胞,其活性呈抗原密度依赖性,并具备强大的增殖、累积和细胞因子分泌能力(下图C)。
腹腔内给药M28z1XXPD1DNR CAR T细胞比静脉内给药具有更好的抗肿瘤功效,即使剂量低五倍(下图C)。在SKGT-4细胞的不同模型中观察到类似的结果(下图D,E)。

CAR-T细胞展现出功能性持久性
对经CAR-T细胞治疗后长期存活(>84天)的小鼠进行肿瘤再攻击,发现其能迅速清除再次接种的肿瘤,BLI信号在5天内降至背景水平(下图A)。

腹腔给药在体内疗效上显著优于静脉给药
腹腔注射组:第7天即根除腹膜肿瘤,第11天远端的左侧抗原阳性侧腹肿瘤体积显著减少,且30天时所有小鼠均存活,未达到中位生存期(下图B)。
静脉注射组:左侧抗原阳性侧腹肿瘤负荷减少速度慢(需至第17天),且7只小鼠中有3只因肿瘤负荷过高,在第11-12天需安乐死(下图B)。

腹腔给药对远端转移灶也显示出治疗潜力
在复合模型中,腹腔给药的CAR-T细胞不仅能清除腹膜肿瘤,还能有效抑制远端MSLN阳性的皮下肿瘤。机制研究表明,腹腔内的抗原原位激活是促进CAR-T细胞扩增并浸润至远端病灶的关键(下图C)。

研究结论
本研究经临床前模型与Ⅰ期临床试验,评估腹腔内CAR-T细胞疗法对胃食管腺癌腹膜转移的疗效。结果显示,低剂量腹腔内注射疗效优于静脉注射,能显著抑制肿瘤生长,且CAR-T细胞功能持久、可迅速响应再次肿瘤挑战,抗原特异性良好、对非抗原组织浸润少。基于此,研究者启动了针对MSLN阳性胃
撰写:Aurora
排版:Aurora
执行:Babel

(本网站所有内容,凡注明来源为“医脉通”,版权均归医脉通所有,未经授权,任何媒体、网站或个人不得转载,否则将追究法律责任,授权转载时须注明“来源:医脉通”。本网注明来源为其他媒体的内容为转载,转载仅作观点分享,版权归原作者所有,如有侵犯版权,请及时联系我们。)