编者按
坏疽性脓皮病(PG)作为罕见的中性粒细胞性皮病,因临床表现缺乏特异性、常合并系统疾病,临床诊断与治疗难度较大。2025年中华医学会皮肤性病学分会与中国医师协会皮肤科医师分会联合发布的《坏疽性脓皮病诊疗中国专家共识》(以下简称“共识”),基于中国PG患者临床特征,结合国际最新研究,首次明确了中国PG诊断标准、病情评估方法及分级治疗策略,为临床实践提供了权威指导。本文将从共识制定背景、核心内容及临床意义三方面,对共识要点进行系统解读。


(一)制定必要性
PG在我国缺乏流行病学数据与诊疗指南,临床存在“诊断难、治疗乱”问题:一方面,其溃疡表现易与感染、肿瘤、血管疾病混淆;另一方面,
(二)制定方法与证据基础
文献梳理:共识工作组检索国内外数据库,纳入1949年至2024年8月中国PG患者相关文献307篇(中文268篇、英文39篇),涉及1059例患者,首次明确中国PG患者临床特征(如男女比例1:0.70、平均发病年龄41.78岁)。
共识形成:采用德尔菲法开展2轮专家函询,结合推荐意见分级的评估、制定与评价(GRADE)分级(A:高推荐等级,B:中推荐等级,C:低推荐等级,D:极低推荐等级),最终达成共识,并在国际实践指南注册平台注册(注册号:PREPARE-2023CN772)。


(一)流行病学与发病机制:罕见病的“中国画像”与炎症本质
1.流行病学特征
国际数据:美国成人PG患病率约58/100万,英国发病率6.3/100万/年,日本3/100万/年,好发于20-60岁,女性略多。
中国特征:缺乏发病率数据,文献显示患者平均发病年龄41.78岁,男女比例1:0.70,68.09%合并系统疾病(炎症性肠病18.33%、血液系统疾病17.54%最常见)。
2.发病机制
核心机制:归为自身炎症性疾病,固有免疫与适应性免疫共同参与——中性粒细胞过度激活、凋亡障碍,T细胞克隆增殖、Th1/Th17失衡及调节性T细胞减少是关键(推荐等级B)。
诱因与遗传:感染、创伤、药物(维A酸类、免疫检查点抑制剂等)可诱发;PTPN6、PSTPIP1等基因突变通过激活炎症小体,升高IL-1β、IL-8、TNF-α等细胞因子,加重炎症(推荐等级B)。
新机制发现:Gasdermin D依赖的中性粒细胞胞外陷阱加剧细胞因子风暴,为新型治疗提供靶点(推荐等级C)。
(二)诊断与鉴别诊断:中国标准的“2+2”原则
1.临床表现与分型
表1 坏疽性脓皮病临床亚型分类

典型表现:正常或创伤部位快速出现红斑、水疱、脓疱,进展为潜行性疼痛性溃疡,愈合后留筛孔状萎缩性瘢痕,可伴同形反应(创伤诱发
6种临床亚型(表1):溃疡型最常见,水疱/大疱型常伴血液系统疾病,脓疱型多合并炎症性肠病,增殖型进展慢、合并症少,造口周围型紧邻造口,术后型多见于乳房重建或胸腹部手术后(推荐等级B)。
特殊人群:儿童患者占4%-5%,超半数合并炎症性肠病;妊娠期因
2.诊断标准:中国“2+2”原则

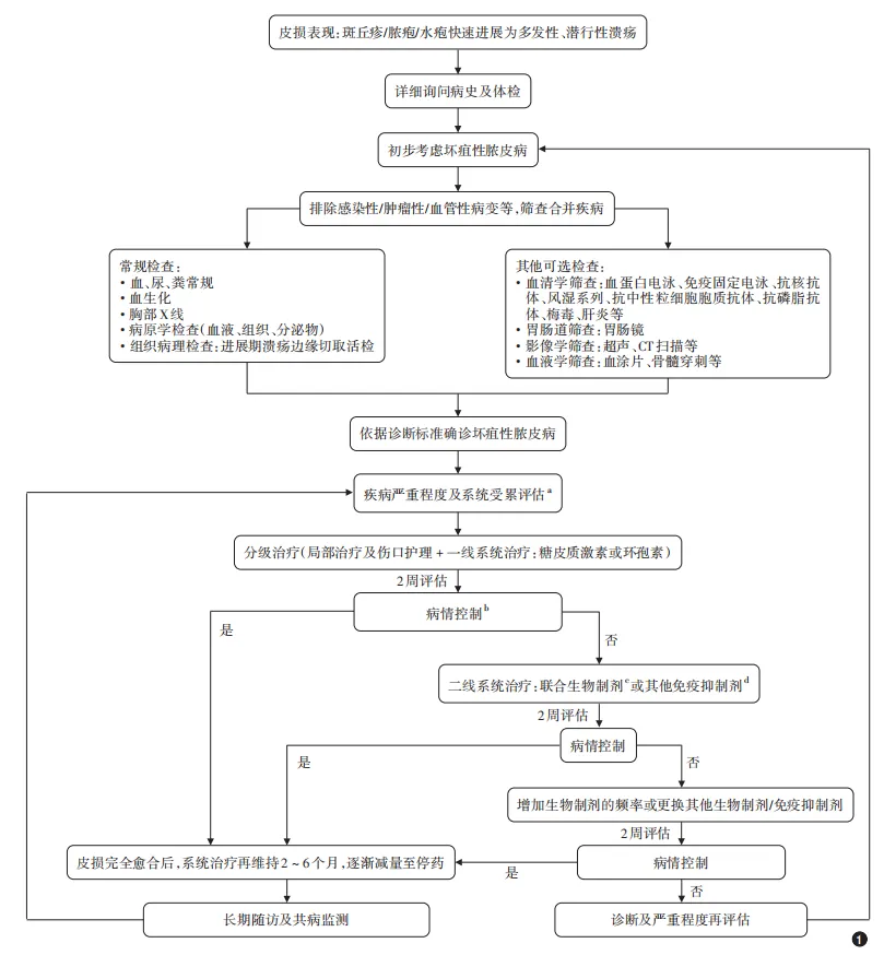
图1 坏疽性脓皮病诊疗流程图
共识首次提出中国PG诊断标准(表2),需满足2条主要条件+至少2条次要条件,解决国际标准复杂、不适用中国人种的问题(推荐等级B)。
表2 中国坏疽性脓皮病诊断标准

3.鉴别诊断
需排除4类疾病:①感染性溃疡(分枝杆菌、真菌等);②肿瘤性溃疡(皮肤肿瘤、转移癌等);③血管性溃疡(静脉淤积性、
(三)病情评估:PBAR评分的“四维度”量化
共识推荐PBAR 评分(疼痛程度Pain、受累总面积BSA、合并疾病Associated diseases、既往治疗反应Response)评估病情,按总分分级(轻度≤4分,中度5-8分,重度≥9分),指导治疗方案选择(表3,推荐等级B)。
表3 坏疽性脓皮病PBAR评分表

(四)治疗策略:分级治疗的“局部+系统”联合方案
总体原则
基于病情严重程度分级治疗,以“减轻炎症、延缓复发、控制合并疾病” 为目标,2周评估疗效,不佳者及时调整方案(推荐等级A)。
局部治疗:基础护理与药物
创面管理:保持湿润,避免过度清创(防同形反应);渗液多者用含银藻酸钙敷料,渗液少者用磺胺嘧啶银乳膏(推荐等级C)。
疼痛控制:外用
外用药物:局限型(造口周围型、增殖型)可用外用糖皮质激素(推荐等级B)或钙调磷酸酶抑制剂(如
系统治疗:分级选择,证据导向
一线药物(推荐等级A):
糖皮质激素:轻度(
二线药物:
生物制剂:TNF-α抑制剂(
小分子药物:JAK抑制剂(
辅助药物:抗生素(
(五)预后与随访:长期管理的“个体化”方案
预后:我国文献数据分析显示,3%中国PG患者死亡,死因以血液系统疾病(50%)、PG本身(10%)为主;合并系统疾病、治疗反应差者预后不佳(推荐等级C)。
随访:无合并疾病者每半年随访1次(共2年),有合并疾病者每3个月随访1次(长期),每次用PBAR评分评估病情(推荐等级B)。


(一)核心价值
填补空白:首次建立中国PG诊断标准与分级治疗方案,解决“诊断难、无章可循”问题。
立足本土:基于1059例中国患者数据,明确中国患者合并疾病谱(炎症性肠病、血液系统疾病高发),优化治疗选择(如重视生物制剂在难治性患者中的应用)。
临床导向:强调“排除诊断+综合评估”,避免过度清创诱发同形反应,规范药物使用时机(如生物制剂用于一线无效者)。
(二)局限性与展望
局限性:缺乏大型随机对照试验(RCT)数据,推荐意见多基于病例报告与专家意见;部分药物(如新型生物制剂)的剂量、维持时间待明确。
未来方向:需开展多中心RCT验证治疗方案,探索Gasdermin D、IL-36等新靶点药物,完善长期随访数据。


《坏疽性脓皮病诊疗中国专家共识(2025)》以中国PG患者临床特征为基础,构建了“诊断-评估-治疗-随访”的全流程体系,其核心在于“2+2”诊断标准、PBAR评分量化评估及分级治疗策略。临床实践中,需结合患者溃疡特征、合并疾病及治疗反应个体化用药,尤其重视排除感染、肿瘤等类似疾病,避免误诊。随着新证据的积累,共识将进一步更新,为罕见病PG的精准诊疗提供更有力的支持。
参考来源:中华医学会皮肤性病学分会,中国医师协会皮肤科医师分会.坏疽性脓皮病诊疗中国专家共识(2025)[J].中华皮肤科杂志,2025.DOI:10.35541/cjd.20250045.
医脉通是专业的在线医生平台,“感知世界医学脉搏,助力中国临床决策”是平台的使命。医脉通旗下拥有「临床指南」「用药参考」「医学文献王」「医知源」「e研通」「e脉播」等系列产品,全面满足医学工作者临床决策、获取新知及提升科研效率等方面的需求。

(本网站所有内容,凡注明来源为“医脉通”,版权均归医脉通所有,未经授权,任何媒体、网站或个人不得转载,否则将追究法律责任,授权转载时须注明“来源:医脉通”。本网注明来源为其他媒体的内容为转载,转载仅作观点分享,版权归原作者所有,如有侵犯版权,请及时联系我们。)