上尿路上皮癌(UTUC)约占所有尿路上皮癌的5%-10%,其中50%-70%的患者在确诊时已出现肌层浸润。在中国,约60%的UTUC病例具有侵袭性,非转移性高危UTUC的标准治疗是根治性肾输尿管切除术(RNU)联合淋巴结清扫术。以
近期,THE JOURNAL OF UROLOGY期刊发表了一篇标题为《A Phase 2 Study of Tislelizumab as Neoadjuvant Treatment of Cisplatin-Ineligible High-Risk Upper Tract Urothelial Carcinoma》的研究。该研究旨在评估PD-1抑制剂

研究背景
UTUC的最佳围手术期方案仍存在争议。本研究旨在探讨替雷利珠单抗作为新辅助治疗在顺铂不耐受高危UTUC患者中的疗效和安全性。
研究方法
该研究为前瞻性单臂II期研究,患者纳入标准为:年龄18-75岁,确诊高危UTUC且至少符合一项顺铂不耐受标准(ECOG评分2分、肌酐清除率30-60 mL/min、≥2级听力损失、≥2级周围神经病变、和/或NYHA III级
入组患者接受替雷利珠单抗200 mg静脉输注,每3周一次,最多4个周期,手术在新辅助治疗结束后3周内进行。基线、第3剂前、术前采用增强MRI评估肿瘤反应。主要研究终点为pCR率,定义为手术标本ypT0N0,基于意向治疗人群评估。次要研究终点包括:病理缓解率(≤ypT1N0)、客观缓解率(ORR)、疾病控制率(DCR)、完成4个周期治疗的患者比例、接受手术干预的患者比例、无病生存期(DFS)、总生存期(OS)及安全性。
研究结果
该研究于2021年3月至2022年12月期间共纳入20例患者,12例患者按计划完成了4个周期的替雷利珠单抗治疗,1例完成3个周期,其余患者完成2个周期治疗。13例患者接受RNU联合区域淋巴结清扫,3例接受输尿管节段切除术联合区域淋巴结清扫,1例接受内镜消融术(图1)。所有患者均为高危UTUC,基线特征见表1。

图1.研究概况
表1.患者基线特征

影像学和病理学反应
pCR率为20%(4/20),45%患者(9/20)术后病理分期降为≤ypT1。
7例达到部分缓解(PR),10例疾病稳定(SD),3例疾病进展(PD)。

图2.研究结果-治疗应答
生存结局与复发
中位随访时间24个月(范围10-31个月),中位DFS和OS均未达到。

图3.研究结果-DFS、OS
仅1例pCR患者在RNU术后15个月出现复发;≤ypT1患者均未观察到复发。影像学评估为PR或SD的患者,其DFS显著长于PD患者。
pCR与非pCR患者之间未观察到显著DFS差异。

图4.手术患者的DFS分层分析
安全性结局
17例患者出现治疗相关不良事件(TRAEs),其中3例出现3-4级TRAEs。最常见TRAEs为疲劳、瘙痒和
表2.TRAEs汇总表

治疗前MRI特征
16例患者在基线时接受MRI检查,并在治疗后至少完成1次MRI复查。PR组的表观扩散系数(ADC)平均值与PD或SD组的差异无统计学意义。基线时,PR组的ADC熵值熵值显著高于SD或PD组。
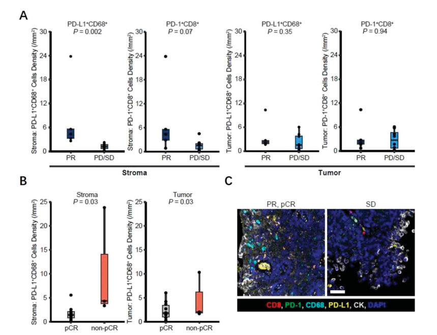
肿瘤微环境分析
PR患者的间质区域PD-L1+CD68+细胞密度显著高于SD或PD患者(P = 0.002);
PR患者的基质区域PD-1+CD8+细胞密度较高。
pCR患者的基质区域PD-L1+CD68+细胞密度较高,但肿瘤区域无此差异(图6)。

图5.肿瘤免疫微环境异质性分析
研究结论
该研究结果证实,新辅助替雷利珠单抗治疗具有良好的pCR率和可耐受的毒性反应,且未增加术后合并症的发生。
参考文献
1.Huang J, Cai X, Ng C, Luo Y, Chen Q, Wang Z, Qiao K, Kong W, Zhang J, Chen Y, Zhang W, Zhang J, Zhang D, Wu G, Chen H, Xue W. A Phase 2 Study of Tislelizumab as Neoadjuvant Treatment of Cisplatin-Ineligible High-Risk Upper Tract Urothelial Carcinoma. J Urol. 2025 Jun;213(6):739-752.
(本网站所有内容,凡注明来源为“医脉通”,版权均归医脉通所有,未经授权,任何媒体、网站或个人不得转载,否则将追究法律责任,授权转载时须注明“来源:医脉通”。本网注明来源为其他媒体的内容为转载,转载仅作观点分享,版权归原作者所有,如有侵犯版权,请及时联系我们。)