伴精神病性症状的抑郁发作在临床中并不鲜见。然而由于种种原因,临床有时仅仅关注到了此类患者
一些抑郁患者主观上不会报告或流露精神病性症状。其原因可能是多方面的,包括不认为自己存在异常,不想被别人认为自己病得很重,或只是想独处而不被打扰。
还有一些抑郁患者可能无法回忆病程中出现过的精神病性症状。另外,如果精神检查中的问题过于宽泛,如「是否看到或听到了什么别人看不到或听不到的东西」「是否感觉有人要害你」之类,部分患者无法对此进行抽象的思考,除非医生高度针对性地问及具体的幻觉妄想症状。
临床线索
关键是,伴精神病性症状抑郁的治疗原则与不伴此类症状的抑郁存在一定的差异,即便两者抑郁本身的严重度相当。针对伴精神病性症状的单相抑郁患者,单用抗抑郁药的有效率低到不如一上来直接联用抗精神病药;全部症状缓解后,建议使用抗精神病药维持治疗一年。此外,电
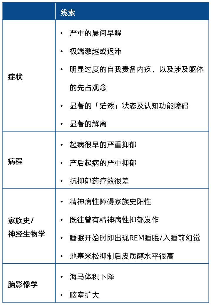
为争取更理想的疗效,降低不良转归的发生风险,临床应尽可能避免遗漏抑郁患者的精神病性症状。下表总结了抑郁患者存在精神病性症状的潜在线索,建议进一步询问澄清:
表1 提示抑郁患者存在精神病性症状的临床线索

是否与心境协调?
心境障碍患者存在精神病性症状时,一个经常探讨的问题是,这些精神病性症状「是否与心境协调」。
长期以来,精神病性症状与心境是否协调的诊断及预后价值始终存在争议。一些研究者认为,与心境不协调的精神病性症状预示转归更差,且与抑郁严重度无关。有证据显示,此类精神病性症状存在家族聚集性,患者病程更不良。然而,此类患者转归的异质性很高。
问题在于,相关研究的结果难以解读,因为入组标准缺乏一致性。例如,妄想怎样才算「与心境协调」?「被魔鬼迫害」和「被FBI迫害」算不算同一类症状?即便有标准能够确定哪些妄想属于所谓的心境不协调,如果患者一半妄想不协调,另一半协调,这种情况怎么算?如果只有10%的妄想与心境不协调,又怎么算?
无论精神病性症状如何分类,占主流地位的证据显示,精神病性症状与心境协调或是不协调,转归似乎没有明显差异。然而有一点值得注意:人们逐渐形成共识,即一旦出现与心境不协调的精神病性症状,眼前的抑郁患者实为
文献索引:Dubovsky SL, Ghosh BM, Serotte JC, Cranwell V. Psychotic Depression: Diagnosis, Differential Diagnosis, and Treatment. Psychother Psychosom. 2020 Nov 9:1-18. doi: 10.1159/000511348. Epub ahead of print. PMID: 33166960.
点击「阅读原文」可查看及检索历史文章。

(本网站所有内容,凡注明来源为“医脉通”,版权均归医脉通所有,未经授权,任何媒体、网站或个人不得转载,否则将追究法律责任,授权转载时须注明“来源:医脉通”。本网注明来源为其他媒体的内容为转载,转载仅作观点分享,版权归原作者所有,如有侵犯版权,请及时联系我们。)