2013年12月17日,美国高血压学会(ASH)和国际高血压学会(ISH)发布了《美国社区高血压管理临床实践指南》。
郭艺芳教授比较了ASH指南与JNC8指南的异同。共同点——均放宽了特殊人群血压控制目标,均降低了β阻滞剂的地位;不同点——JNC8认为4类一线药物可任选,而ASH建议年轻选ACEI/ARB,老年人选CCB与利尿剂,这与英国指南相似。(via@郭艺芳心血管)
指南原文下载:ASH/ISH发布新版高血压临床实践指南
ASH/ISH指南包括以下15个方面的内容:
1.简介
2.流行病学
3.黑人(非裔)患者的特殊问题
4.高血压的定义是什么?
5.高血压的分类有哪些?
6.高血压的病因
7.高血压的诊断
8.患者评估
9.体格检查
10.辅助检查
11.高血压治疗目标
12.高血压的非药物治疗
13.高血压药物治疗
14.对不同降压药物分类的简短评价
15.难治性高血压的治疗
简介
发达国家和发展中国家的社区中,大约有1/3的成年人患有高血压。高血压是初级保健医生和其他卫生工作者最常见的慢性非传染性疾病。大多数高血压患者合并其他危险因素,包括脂质异常、糖耐量受损或糖尿病、早发心血管疾病家族史、肥胖和吸烟等。尽管有行之有效的诊断和治疗方法,但成功治疗的高血压非常有限,在社区有超过一半的患者未得到有效控制。
高血压定义
多数主要指南建议诊断标准为:收缩压≥140mmHg或舒张压≥90mmHg,或兼具二者。收缩压是多数患者诊断的基础。
上述标准适用于年龄≥18岁的成年人,≥80岁的老年人现在被认为收缩压在150mmHg以下是可以接受的降压的目标值即为诊断标准的数值。这些定义都是基于主要的临床试验结果,血压在该水平患者能够获益。尽管血压在115/75mmHg是理想的,但并没有相应的获益证据。
对于年轻人(18-55岁),我们没有充分的信息显示血压,将高血压定义为140/90mmHg以下能够获益,例如130/80mmHg;是否应该比老年人更积极的治疗同样缺乏足够的信息。因此,我们倾向于对于80岁以内的所有成年人使用相同的诊断标准。但医务人员可以根据情况进行灵活的裁量,在耐受良好的前提下,年轻人采用更低的血压目标可以考虑。
最近一些指南建议对于糖尿病或慢性肾脏病患者目标值为130/80mmHg,但是这一低目标的临床获益尚未建立,所以应该降至<140/90mmHg。
高血压的分类
高血压前期:收缩压120-139 mmHg,或舒张压80-89 mmHg;不应接受降压药物,但应该鼓励改变生活方式,延缓进展为高血压的进程;
高血压第一阶段:收缩压140-159 mmHg,或舒张压90-99 mmHg;
高血压第二阶段:收缩压≥160 mmHg,或舒张压≥100 mmHg;
高血压诊断
可使用传统的血压计或单子血压计,如果条件允许后者为首选。初次评估应该测量双侧血压,如果测量结果不同,应采用较高值。应在排空膀胱后测量血压。
患者在第一次血压测量后的1-4周后再次测量,两次均高于诊断标准方可做出诊断。如果患者血压很高,如收缩压≥180 mmHg,或者不便于第二次随访,可以在初次启动降压治疗
治疗目标
(1)治疗目标是:管理血压并处理其他确定的心血管危险因素,包括脂质异常、糖耐量受损或糖尿病、肥胖和吸烟等。
(2)目标值:<140/90mmHg。
(3)对于上述目标值是否存在例外?多数对于心血管和肾脏结局的证据均基于55-80岁的中老年患者。进来有试验显示≥80岁的老年人血压<150 mmHg对心血管疾病和卒中有更好的保护作用,因此推荐该组人群目标值为<150/90 mmHg。几乎没有年龄<50岁患者目标值的临床试验;该年龄段舒张压可能更重要,所以优先考虑舒张压目标值——<90 mmHg;此外,低于140/90mmHg(如<130/80mmHg)的目标值也可以适当考虑。
(4)重要的是,告诉患者高血压的治疗通常是终身的,未咨询医生而停药或停止改善生活方式是危险的。
药物治疗
(1)起始治疗(图):患者在生活方式改变后血压仍不达标应开始药物治疗。高血压第二阶段患者诊断后,不需等待看改善生活方式的效果,而应立即开始药物治疗,通常选用两药联合。如果医生认为有必要实现快速控制血压亦可以视情况在诊断后立即给予降压治疗;其他心血管危险因素存在也应该尽早开始药物治疗。

(2)年龄≥80岁的老年人,起始治疗标准为≥150/ 90 mm Hg,目标值为<150/90 mmHg,慢性肾脏病和糖尿病患者目标值为<140/90 mmHg。
(3)大多数患者需要一种以上的降压药物来控制血压;一般来说,增加药物剂量或添加新药物应间隔2-3周左右,可根据具体情况由医生进行相应的调整;通常,初始剂量应为药物最大剂量的一半及以上,以保证至少有一次调整的机会;如果,通常的预期是,多数患者应该使用1/2/3种药物,在6-8周内达成一个有效的治疗方案。
如果未经治疗的高血压患者血压至少大于目标值20/10 mmHg,考虑立即开始两种药物联合治疗。
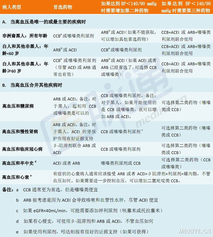
(4)药物选择:需考虑患者年龄、民族/种族和其他临床特征等因素,以及其他疾病(如糖尿病、高血压等)和怀孕等情况。(表1)
长效药物由于短效药物,后者需要多次使用,而前者仅需患者遵循一个简单的治疗方案。同理,单片固定剂量复方制剂可帮助患者简化治疗,尽管复方制剂可能更昂贵。日服一次的药物可在任何时间服用,但通常在早上或睡前服;如果需服多种药物可分别在早晚服用。药物的选择还受到药物是否容易获得和药物价格的影响。
表1 高血压患者药物选择原则
表2 常用降压药物的剂量
医脉通编译,未完待续!
(本网站所有内容,凡注明来源为“医脉通”,版权均归医脉通所有,未经授权,任何媒体、网站或个人不得转载,否则将追究法律责任,授权转载时须注明“来源:医脉通”。本网注明来源为其他媒体的内容为转载,转载仅作观点分享,版权归原作者所有,如有侵犯版权,请及时联系我们。)