为进一步推动西部呼吸与危重症医学事业的国际化发展,加强学术交流,推进呼吸与危重症医学领域新观念、新成果在实践中的应用。经研究,定于2026年4月17日-19日在成都举办第三届天府国际呼吸大会。本次会议由四川省医疗卫生与健康促进会主办,四川省医学科学院·四川省人民医院呼吸与危重症医学科、四川省医疗卫生与健康促进会呼吸与危重症医学专业委员会共同承办,将特邀国内外著名呼吸科领域专家到会进行专题讲座,现将会议相关事宜通知如下。
会议内容:
大会围绕呼吸慢病、感染、介入、肿瘤、重症、
注:详细内容以最终日程为准
(一)会议时间
1.会议报到时间:
4月17日10:00-18:00
2.学术会议时间:
4月17日13:30-17:00
4 月18日08:00-17:20
4 月19日08:30-17:10
3.专委会换届选举会议时间:4月17日17:30-18:30(仅委员候选人参加)
(二)会议地点
锦江宾馆(成都市锦江区人民南路二段80号)
大会特邀国内外著名专家,医疗机构及高等院校从事呼吸及相关专业医护人员、相关医药企业技术人员自愿参会。
参会代表需缴纳会务费400元/人,接受刷卡、微信或支付宝缴费,会议期间统一安排用餐,住宿费及差旅费用按规定回单位报销。
注:点击阅读原文,下载会议通知,可提前银行打款或微信扫码支付,注意备注“第三届天府国际呼吸大会+姓名”
会议要求:
会议期间严禁组织与会议无关的活动。
四川省医学科学院·四川省人民医院:
籍佳琦 电话:18981831998;
杨丽青 电话:13688359141;
何 星 电话:15881750229;
于 露 电话:17708130326;
四川省医疗卫生与健康促进会:
肖莎莎 电话:15928739113;
会务组:
王 鹏 电话:15828681835。
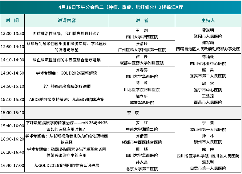
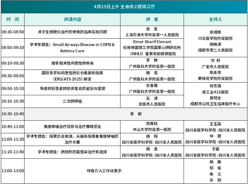
大会日程如下(以时间顺序排序):










(本网站所有内容,凡注明来源为“医脉通”,版权均归医脉通所有,未经授权,任何媒体、网站或个人不得转载,否则将追究法律责任,授权转载时须注明“来源:医脉通”。本网注明来源为其他媒体的内容为转载,转载仅作观点分享,版权归原作者所有,如有侵犯版权,请及时联系我们。)