钠-
无论是否合并超重/肥胖,SGLT2i均应作为T2DM合并CKD患者的一线/基础治疗药物
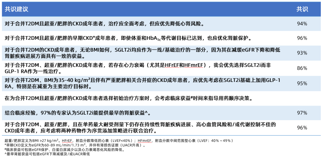
摘要号:WCN26-6543/P362
英文标题:Defining the roles of SGLT2is and GLP-1RAs in the management of chronic kidney disease with type 2 diabetes and overweight/obesity: A Delphi consensus[1]
中文标题:明确SGLT2i与GLP-1RA在T2DM合并超重/肥胖慢性肾脏病管理中的地位:一项德尔菲专家共识
关键信息:共识认为,对于合并T2DM及超重/肥胖的CKD成人患者,治疗应遵循整体性与个体化原则,但无论

摘要号:WCN26-5648/P363
英文标题:Evidence-based positioning of SGLT2is and GLP-1RAs in the management of chronic kidney disease with type 2 diabetes and overweight/obesity: A systematic literature review[2]
中文标题:SGLT2i与GLP-1RA用于T2DM合并超重/肥胖慢性肾脏病管理的循证定位:一项系统性文献综述
关键信息:虽然两类药物均具有临床获益,但Meta分析结果一致显示,在复合肾脏结局方面,SGLT2i优于GLP-1RA(效应估计值0.73–0.89,结果支持SGLT2i),其中三项研究显示,与GLP-1RA相比,SGLT2i可显著降低复合肾脏结局风险。与GLP-1RA相比,SGLT2i可显著降低进展至终末期肾病(ESKD)或CKD恶化风险(HR 0.68–0.92)。该研究表明SGLT2i在CKD全谱系中具有更广泛的肾脏获益,支持其作为合并T2DM及超重/肥胖的CKD成人患者的基础治疗。
CKD管理仍面临早期诊断率低、专科协作不足等现实挑战,多数患者仍在肾脏科之外接受诊疗,定量评估与规范干预有待加强。与此同时,SGLT2i作为具有独立肾脏保护作用的创新疗法,正深刻改变CKD治疗格局。以下研究聚焦CKD管理模式优化及SGLT2i临床应用的关键问题,为提升CKD全程管理水平提供新视角。
摘要号:WCN26-1700
英文标题:Management status of patients with chronic kidney disease across medical specialties in Japan: A real-world data analysis[3]
中文标题:日本慢性肾脏病(CKD)患者跨专科管理现状:一项真实世界数据分析
关键信息:日本不同医学专科在CKD管理实践中存在显著差异。肾脏科的参与和尿蛋白评估比例升高及CKD诊断率提高密切相关,尤其是在CKD早期阶段。目前,大多数CKD患者在肾脏科之外接受管理,其定量评估与诊断比例相对较低。在尿蛋白阳性的患者中,肾病科进行定量尿蛋白检测的比例为63.9%,而在无肾病科参与的其他专科,该比例仅为7.3%~20.0%;有肾病科参与时,该比例则升至47.4%~70.9%。CKD的诊断比例在肾病科为81.5%,在晚期病例中超过90%。若无肾病科参与,各专科的CKD诊断比例在10.0%~25.6%之间,而有肾病科参与时,该比例升至87.2%~100%(图1)。因此,有必要制定针对具体医疗机构的策略,包括加强跨科室协作、建立标准化的CKD管理流程,以改善早期发现与干预。随着SGLT2i在CKD治疗中的广泛应用,早期诊断的重要性将愈发凸显。
图1.CKD患者在肾脏科及其他专科接受尿蛋白定量评估的比例与CKD诊断比例
摘要号:WCN26-5945
英文标题:Evaluating the Clinical, Economic, and Environmental Impact of Guideline-Directed Therapy in Japan: An IMPACT CKD Analysis[4]
中文标题:评估指南指导的治疗在日本产生的临床、经济与环境影响:一项IMPACT CKD分析
关键信息:研究采用IMPACT CKD微观模拟模型,以2025年为基线,对比25年间“诊断率提升25%+指南指导的药物治疗(GDMT)实施率提升75%”与常规诊疗两种场景下,日本CKD患者的临床、经济与环境结局。模型纳入日本特异性数据,评估多种GDMT方案(包括降糖、调脂、降压、生活方式干预及SGLT2i等)对估算肾小球滤过率(eGFR)下降、心血管事件及急性肾损伤(AKI)的影响。通过模型预测GDMT实施率提升对临床结局(肾脏替代治疗患者数、心血管事件、AKI、死亡)、经济结局(肾脏替代治疗费用及CKD相关总费用)及环境结局(淡水消耗、化石燃料消耗及相关碳排放)的影响。研究结果可为日本推广GDMT提供循证依据,助力政策制定,减轻CKD对患者、医疗体系及社会的综合负担。
摘要号:WCN26-6455
英文标题:eGFR slope and reduction in proteinuria are associated with long-term prognosis in chronic kidney disease: secondary analysis of FROM-J STUDY[5]
中文标题:eGFR斜率与蛋白尿减少与慢性肾脏病长期预后的相关性:FROM-J研究的二次分析
关键信息:一项FROM-J研究的二次分析,共纳入2,379名CKD患者,旨在评估CKD患者中eGFR斜率和蛋白尿变化与后续临床结局的关系及其相关因素。结果显示,在平均10年的随访期间,分别有179名和202名患者经历了启动肾脏替代治疗(RRT)和心血管疾病(CVD)事件,212名患者死亡。与未蛋白尿减少未超过30%的患者相比,蛋白尿减少≥30%的患者启动RRT的风险显著更低(HR 0.53;95% CI,0.32-0.89)(图2)。eGFR斜率≥ –5 mL/min/1.73m²/年的患者,其启动RRT(HR 0.074;95% CI,0.05-0.11)、发生CVD事件(HR 0.40;95% CI,0.24-0.66)以及死亡(HR 0.46;95% CI,0.26-0.83)的风险也显著更低(图3)。亚组分析显示,无论是否存在高血压和糖尿病,均观察到相似的关联。这一结果提示eGFR下降速度减缓以及蛋白尿减少与CKD患者较好的预后相关。

图2.根据蛋白尿变化(降低≥30%)划分的临床结局

图3.根据eGFR斜率(≥-5 mL/min/1.73m²/年)划分的临床结局
摘要号:WCN26-2963
英文标题:Association Between Two-Year eGFR Slope and 12-Year Kidney Outcomes in CKD Patients Under Nephrology Care[6]
中文标题:接受肾内科诊疗的慢性肾脏病患者中两年eGFR斜率与十二年肾脏结局的关联
关键信息:一项前瞻性观察性研究,纳入日本长野县5家医疗机构接受肾内科诊疗的334例慢性肾脏病患者,评估2年eGFR斜率与后续12年肾脏结局、心血管事件及全因死亡率的关联。结果显示,平均eGFR斜率为(-0.8±3.0)mL/min/1.73m²/年。12年随访期间,120例(35.9%)进展至透析。eGFR下降速度每减慢1.0 mL/min/1.73m²/年,终末期肾病风险显著降低26%(HR=0.74,95%CI:0.69~0.76);eGFR斜率与全因死亡率(HR=0.98)及心血管事件(HR=0.97)无显著关联。本研究证实,在肾内科常规诊疗场景中,2年eGFR斜率是可靠的肾脏结局替代标志物,支持其作为慢性肾脏病患者临床管理与疗效评估的重要指标。
摘要号:WCN26-2449
英文标题:Effects of Sodium-Glucose Cotransporter 2 Inhibitor on Chronic eGFR Slopes in Patients with Chronic Kidney Disease: A Real-World Data[7]
中文标题:钠-葡萄糖协同转运蛋白2抑制剂对慢性肾脏病患者慢性eGFR斜率的影响:一项真实世界数据研究
关键信息:一项单中心、回顾性观察性研究,共纳入131例首次处方SGLT2i的CKD患者。结果显示,治疗12个月后,所有患者eGFR斜率平均改善+3.5 mL/min/1.73m²/年;尿蛋白排泄量由治疗前的1.5 g/gCr降至1.2 g/gCr,但无统计学意义。亚组分析显示:糖尿病肾病与非糖尿病肾病组eGFR斜率分别改善+3.9 mL/min/1.73m²/年和+3.0 mL/min/1.73m²/年; 基线eGFR≥60 mL/min/1.73m²组、HbA1c≥7.0%组及肥胖(BMI≥25 kg/m²)组患者的eGFR斜率改善较为显著(分别为+4.9 mL/min/1.73m²/年、+4.8 mL/min/1.73m²/年和+4.2 mL/min/1.73m²/年)(图4)。本研究提示,SGLT2i治疗12个月可轻微降低慢性肾脏病患者的尿蛋白排泄量,且无论患者是否合并糖尿病肾病,其慢性eGFR斜率均较治疗前显著改善。其肾脏保护作用在早期CKD、血糖控制不佳及肥胖患者中更为显著。

图4. SGLT2i治疗12个月,患者eGFR斜率较治疗前改善的情况
摘要号:WCN26-5306
英文标题:Kidney Hierarchical Composite Endpoint in Japanese Participants: A Post-Hoc Subgroup Analysis From the DAPA-CKD Trial[8]
中文标题:肾脏分级复合终点在日本参与者中的应用:DAPA-CKD试验的一项事后亚组分析
关键信息:研究为DAPA-CKD试验的日本亚组事后分析,共纳入244名日本CKD患者,旨在评估肾脏分级复合终点(HCE)在日本人群中的应用价值。肾脏HCE按临床重要性排序,包含全因死亡、肾衰竭、持续性eGFR下降(≥57%、≥50%、≥40%)及个体eGFR斜率。结果显示,达格列净组获益比为1.74(95%CI:1.29~2.35,P<0.001)(图5),提示达格列净较安慰剂可显著提升肾脏良好结局的获益概率。本研究证实达格列净对日本CKD患者有效,同时支持肾脏分级复合终点在纳入日本受试者的CKD临床试验中的应用。
摘要号:WCN26-AB-2379
英文标题:Meta-analytic evaluation of SGLT2 inhibitors and RAAS blockade in chronic kidney disease: A synergistic strategy for renoprotection[9]
中文标题:SGLT2i联合肾素-血管紧张素-醛固酮系统抑制剂(RAASi)在慢性肾脏病(CKD)中的肾脏保护作用:一项Meta分析
关键信息:达格列净单药治疗可降低肾脏风险30%(HR: 0.70;95% CI: 0.62–0.79),RAASi单药治疗可降低肾脏风险18%(HR: 0.82;95% CI: 0.74–0.91)。两者联合治疗(SGLT2i + RAASi)则显示出叠加性保护效应(HR: 0.68;95% CI: 0.58–0.79)。在不同年龄、eGFR及蛋白尿水平的亚组中,联合治疗的疗效均一致优于单药治疗,且未增加额外不良事件。研究结果支持双药联合作为延缓CKD进展的一线治疗策略。2026年WCN大会为CKD管理带来重要循证进展。最新Delphi共识明确SGLT2i应作为合并T2DM及超重/肥胖CKD患者的基础治疗,Meta分析进一步证实其在复合肾脏结局中的优势。此外,真实世界证据深刻揭示了跨专科协作的紧迫性,强调早期诊断与多学科干预是优化预后的关键。eGFR斜率与蛋白尿降幅被验证为可靠的硬终点替代指标,为疗效评估提供量化依据。SGLT2i单药及联合RAASi均显示显著肾脏保护作用,且在不同亚组中疗效一致。这些成果为优化CKD全程管理、推动SGLT2i规范化应用提供了坚实的循证基础。
审批号:CN-181615
有效期至:2026-10-03
仅供医疗卫生专业人士参考,不得转发或分享非医疗卫生专业人士。不得用于推广目的,若涉及具体药物使用,请参考相关药物说明书,阿斯利康公司不建议您将产品超说明书使用。
(本网站所有内容,凡注明来源为“医脉通”,版权均归医脉通所有,未经授权,任何媒体、网站或个人不得转载,否则将追究法律责任,授权转载时须注明“来源:医脉通”。本网注明来源为其他媒体的内容为转载,转载仅作观点分享,版权归原作者所有,如有侵犯版权,请及时联系我们。)