
近期,一项发表于Cancer Discov(IF:33.3)的研究开发并验证一种基于常规临床数据的可解释机器学习模型,该模型在内部和外部测试集中均显著优于现有风险评分,且仅利用常规临床数据即可实现高精度的风险预测。
本研究利用英国生物样本库(UKB)作为模型开发集,并使用“All of Us 研究项目(AOU)”进行外部测试,两大队列超90万例参与者,其中HCC共983 例。研究设置全人群、高危人群两个分析队列,后者为既往确诊慢性肝病或基线肝酶升高的患者。模型构建选用随机森林分类器,依次纳入人口学、电子健康记录(EHR)、血液学、基因组学、代谢组学五类数据模态,通过英格兰地区数据进行五折交叉验证完成参数调优,以苏格兰、威尔士地区数据及AOU队列数据分别完成内部、外部验证。主要评价指标为受试者工作特征曲线下面积(AUROC)、精确召回曲线下面积(AUPRC),同时将模型与 aMAP、FIB-4、APRI、NFS等现有风险评分进行效能对比,并评估模型在不同种族、性别亚组的预测表现。

UKB队列含538例HCC病例,确诊平均年龄 70±6.8 岁,从入组到确诊平均时间为 8.7 年;AOU队列含445例HCC病例,确诊平均年龄 62.1±10.2 岁。
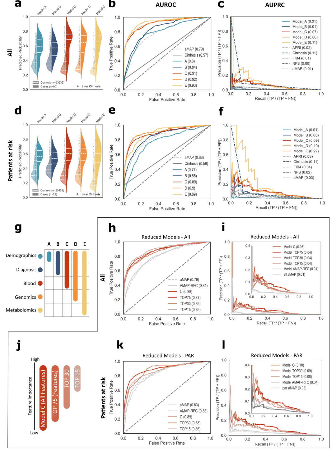
• 单一模态预测显示,以血液学指标为预测效能最优的模态。全人群队列AUROC 0.86,高危人群队列0.87;其次为人口统计学(0.80/0.78)、代谢组学(0.79/0.82)、诊断数据(0.74/0.73)、单核苷酸多态性(0.62/0.65)。
• 整合人口学、诊断及血液数据的模型达到预测效能平台期,AUC达到0.88。在此基础上添加基因组学与代谢组学数据并未显著提升预测效果。
• 机器学习模型的AUPRC在全人群队列为 0.07~0.11,在高危人群队列为0.09~0.22,均高于 aMAP、FIB-4等现有线性风险评分(0.00~0.03)。
• 仅纳入15项常规临床指标的TOP15精简模型,预测效能与TOP30模型无显著差异(P=1),且显著优于传统评分。
• 分析各特征对模型决策的贡献显示,在所有特征中,血液指标(如γ-GT、AST、ALT 和血小板)对模型决策的贡献度最高,
• 外部验证结果显示,模型在AOU队列中展现了优异的泛化能力,与内部验证结果一致。此外,模型在白人与非白人族群间的性能表现差异无统计学意义,表明其跨种族性能稳定。

图 模型预测性能
本研究基于大规模人群队列数据,构建并外部验证了用于HCC风险分层的机器学习模型 PRE-Screen-HCC。基于常规临床数据训练的模型预测效能优于现有风险评分,与代谢组学、基因组学模型预测效能相当,同时具备良好的可解释性与跨人群泛化能力。
该模型存在一定局限性,未基于病理或瞬时弹性成像证实的
参考文献
1.Clusmann J, Koop PH, Zhang DY,et al. Machine learning predicts hepatocellular carcinoma risk from routine clinical data: a large population-based multicentric study. Cancer Discov. 2026 Mar 26.
本平台旨在为医疗卫生专业人士传递更多医学信息。本平台发布的内容,不能以任何方式取代专业的医疗指导,也不应被视为诊疗建议。如该等信息被用于了解医学信息以外的目的,本平台不承担相关责任。本平台对发布的内容,并不代表同意其描述和观点。若涉及版权问题,烦请权利人与我们联系,我们将尽快处理。

(本网站所有内容,凡注明来源为“医脉通”,版权均归医脉通所有,未经授权,任何媒体、网站或个人不得转载,否则将追究法律责任,授权转载时须注明“来源:医脉通”。本网注明来源为其他媒体的内容为转载,转载仅作观点分享,版权归原作者所有,如有侵犯版权,请及时联系我们。)