一. 细菌性角膜炎

细菌性角膜炎属于常见的角膜感染性疾病,是细菌感染角膜所致的急性、化脓性、炎症反应,其常见致病菌有表皮葡萄球菌、
细菌性角膜炎药物治疗可抑制炎性反应、控制感染、促进修复等,如抗细菌药物、

轻点可放大图片
二.真菌性角膜炎

真菌性角膜炎为常见的感染性角膜病,其是
真菌性角膜炎治疗用药主要是局部用抗真菌药物、全身用抗真菌药物。

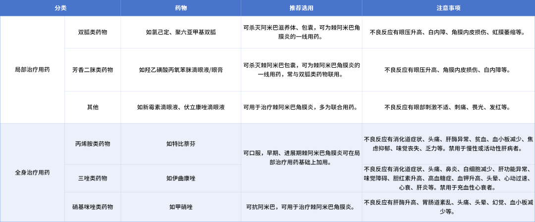
三. 棘阿米巴角膜炎

棘阿米巴角膜炎为棘阿米巴原虫感染所致的角膜感染性疾病,为慢性、疼痛性、进行性角膜溃疡,其高危因素为不当配戴角膜接触镜、眼表组织外伤,表现有眼部轻微不适、烧灼感、异物感、眼红、眼部疼痛、畏光、流泪、红肿、视力下降等,可引起视力损害等。棘阿米巴角膜炎可分为早期、进展期、晚期,可合并单纯疱疹病毒感染、真菌感染、细菌感染,可并发
棘阿米巴角膜炎治疗药物主要是芳香二脒类药物、双胍类药物、丙烯胺类药物、三唑类药物等。

参考文献
医脉通是专业的在线医生平台,“感知世界医学
本平台旨在为医疗卫生专业人士传递更多医学信息。本平台发布的内容,不能以任何方式取代专业的医疗指导,也不应被视为诊疗建议。如该等信息被用于了解医学信息以外的目的,本平台不承担相关责任。本平台对发布的内容,并不代表同意其描述和观点。若涉及版权问题,烦请权利人与我们联系,我们将尽快处理。
(本网站所有内容,凡注明来源为“医脉通”,版权均归医脉通所有,未经授权,任何媒体、网站或个人不得转载,否则将追究法律责任,授权转载时须注明“来源:医脉通”。本网注明来源为其他媒体的内容为转载,转载仅作观点分享,版权归原作者所有,如有侵犯版权,请及时联系我们。)