近日,由中国研究型医院学会肠外
•成人SBS:各种原因引起广泛小肠切除或旷置后,残留的小肠长度≤200cm,肠道有效吸收面积显著减少,残留的功能性肠管不能维持患者的营养需求,并出现以
•IF:肠道无法吸收足以维持生命所需的水、宏量营养素(碳水化合物、蛋白质和脂肪)、微量营养素和电解质,需要静脉补充(IVS)以维持健康和(或)生长的状态。
•SBS伴IF(SBS-IF):同时满足SBS和IF诊断时称为SBS-IF,指SBS患者未实现肠道代偿或者无法实现肠道代偿时的状态,是大多数临床工作所针对的对象。
•功能性SBS:对伴有其他导致IF的基础病因如广泛黏膜疾病的患者,在小肠部分切除术后,残余小肠长度>200cm时仍可能发生SBS的临床症状。对于这部分患者,在治疗时除了考虑黏膜病变等IF的原发病因之外,还应同时考虑肠切除对其的影响,治疗应该充分借鉴SBS的治疗经验。
推荐意见1:术中直接测量,是确定剩余肠管长度的金标准;若术中未测量,可通过钡餐造影、CT或MRI小肠成像等间接方法评估。(证据级别:C;推荐强度:强;专家投票:强烈同意为81.03%,同意为18.97%,不同意和强烈不同意为0)
推荐意见2:根据剩余小肠长度及解剖结构分为小肠造口型、空-结肠吻合型和空-回肠吻合型3型(图1)。(证据级别:C;推荐强度:强;专家投票:强烈同意为70.69%,同意为29.31%,不同意和强烈不同意为0)

图1 成人SBS的分型(孔文成绘制) 1A.Ⅰ型:小肠造口型;1B.Ⅱ型:空-结肠吻合型;1C.Ⅲ型:空-回肠吻合型
表1 成人SBS分型
推荐意见3:SBS的自然病程通常可划分为急性期、适应期和维持期3个主要阶段。(证据级别:B;推荐强度:强;专家投票:强烈同意为72.41%,同意为27.59%,不同意为和强烈不同意为0)
表2 成人SBS自然病程分期及主要特点
推荐意见4:对SBS的严重度采用IF的16类分类系统或者简化的8类分类系统。(证据级别:B;推荐强度:强;专家投票:强烈同意为53.45%,同意为46.55%,不同意和强烈不同意为0)
表3 简化的临床肠衰竭(CIF)分类(8分类法)
推荐意见5:SBS的治疗目标为:补充充足营养维持患者生存、促进剩余肠道的代偿和适应,以恢复肠道的自主性、减少或避免与肠切除和
(1)多学科治疗
推荐意见6:SBS患者的治疗应由具备IF和PN管理经验的专业化多学科团队(MDT)执行。(证据级别:C;推荐强度:强;专家投票:强烈同意为82.75%,同意为17.25%,不同意和强烈不同意为0)
(2)营养和饮食
表4 营养和饮食推荐意见
(3)一般药物治疗
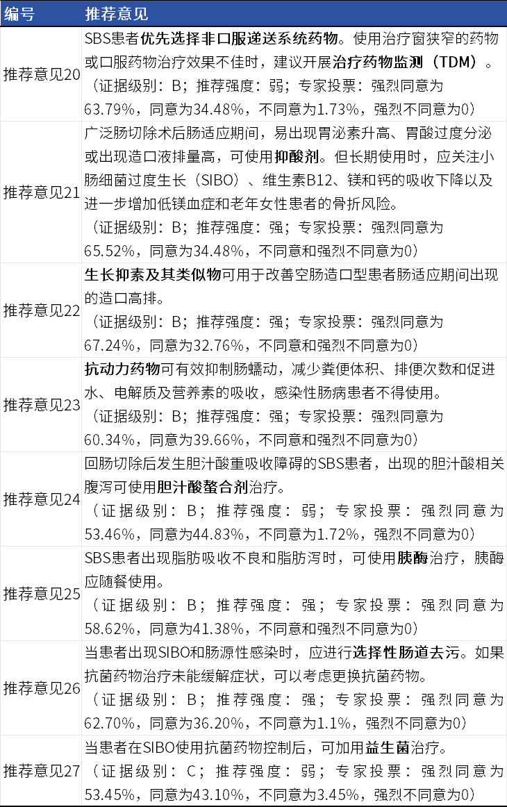
表5 一般药物治疗推荐意见
(4)非移植手术
表6 非移植手术推荐意见
(5)肠道生长因子
表7 肠道生长因子推荐意见
推荐意见34:PN治疗失败的SBS-IF患者应考虑小肠移植。(证据级别:C;推荐强度:弱;专家投票:强烈同意为 39.66%,同意为 60.34%,不同意和强烈不同意为0)
表8 SBS的并发症处理推荐意见
推荐意见41:在SBS的诊疗过程中,应该科学规划术后不同阶段的随访频率与检查项目,依据不同病因制定随访方案,评估营养与肠道功能恢复情况。(证据级别:C;推荐强度:强;专家投票:强烈同意为70.69%,同意为29.31%,不同意和强烈不同意为0)
表9 短肠综合征的随访周期和随访指标
推荐意见42:非赢利性患者组织在整个治疗过程中具有重要作用,医疗工作者应鼓励患者加入非赢利性患者组织。(证据级别:C;推荐强度:强;专家投票:强烈同意为53.45%,同意为39.66%,不同意为6.89%,强烈不同意为0)
(本网站所有内容,凡注明来源为“医脉通”,版权均归医脉通所有,未经授权,任何媒体、网站或个人不得转载,否则将追究法律责任,授权转载时须注明“来源:医脉通”。本网注明来源为其他媒体的内容为转载,转载仅作观点分享,版权归原作者所有,如有侵犯版权,请及时联系我们。)