
阿帕替尼是新一代小分子血管内皮生长因子受体-2(VEGFR-2)酪氨酸激酶抑制剂,也是全球第一个在晚期
本文将系统介绍阿帕替尼的药理作用机制、在不同适应症中的临床应用、给药方式与剂量调整策略,并重点阐述其不良反应的监测与管理,旨在为临床工作者提供全面的参考,以优化治疗策略,平衡疗效与安全性,最终使患者获益。

Chemical Structure and Pharmacology
a
成份

本品活性成份为甲磺酸阿帕替尼
化学名称:N-[4-(1-氰基环戊基)苯基]-2-(4-吡啶甲基)氨基-3-吡啶甲酰胺甲磺酸盐
化学结构式:

分子式:C24H23N5O•CH4SO3
分子量:493.58
辅料:微晶
b
性状

本品为薄膜衣片,除去包衣后显白色或类白色。
c
药理

甲磺酸阿帕替尼为一种小分子VEGFR-2酪氨酸激酶抑制剂,可抑制肿瘤血管生成。动物研究表明甲磺酸阿帕替尼对多种小鼠肿瘤模型的肿瘤生长具有抑制作用。
消化系统肿瘤适应证
gastrointestinal cancer Indications
推荐剂量
Recommended Dose
a
一般性

晚期胃腺癌或胃-食管结合部腺癌(单药治疗):本品推荐剂量为500mg,每日1次。
晚期肝细胞癌(单药治疗):本品推荐剂量为750mg,0.25g每片,每次3片,每日1次。
不可切除或转移性肝细胞癌的一线治疗:本品推荐剂量为250mg,0.25g每片,每次1片,每日1次;联合注射用卡瑞利珠单抗200mg/次,静脉注射每2周1次。
b
剂量调整

药物不良反应所致的剂量调整
晚期胃腺癌或胃-食管结合部腺癌患者(单药治疗)的剂量调整:第一次调整剂量:250mg,每日1次;②第二次调整剂量:250mg,每隔一天用药1次。如需要第三次调整剂量,则永久停药。可酌情考虑患者具体情况依序进行剂量调整,或直接调整到250mg,隔天用药。
晚期肝细胞癌患者(单药治疗)的剂量调整:第一次调整剂量:500mg,每日1次;②第二次调整剂量:250mg,每日1次。如需要第三次调整剂量,则永久停药。
不可切除或转移性肝细胞癌的一线治疗的剂量调整:①第一次调整剂量:250mg,用药5天停药2天;②第二次调整剂量:250mg,每隔一天用药1次。如需要第三次调整剂量,则永久停药。可酌情考虑患者具体情况依序进行剂量调整,或直接调整到250mg,隔天用药。
本品与注射用卡瑞利珠单抗联合给药时,建议根据患者情况调整其中一种或两种药物的剂量。当因不良反应同时暂停两种药物时,待不良反应恢复后,可以酌情考虑恢复其中一种药物,或逐个依次地恢复两种药物。
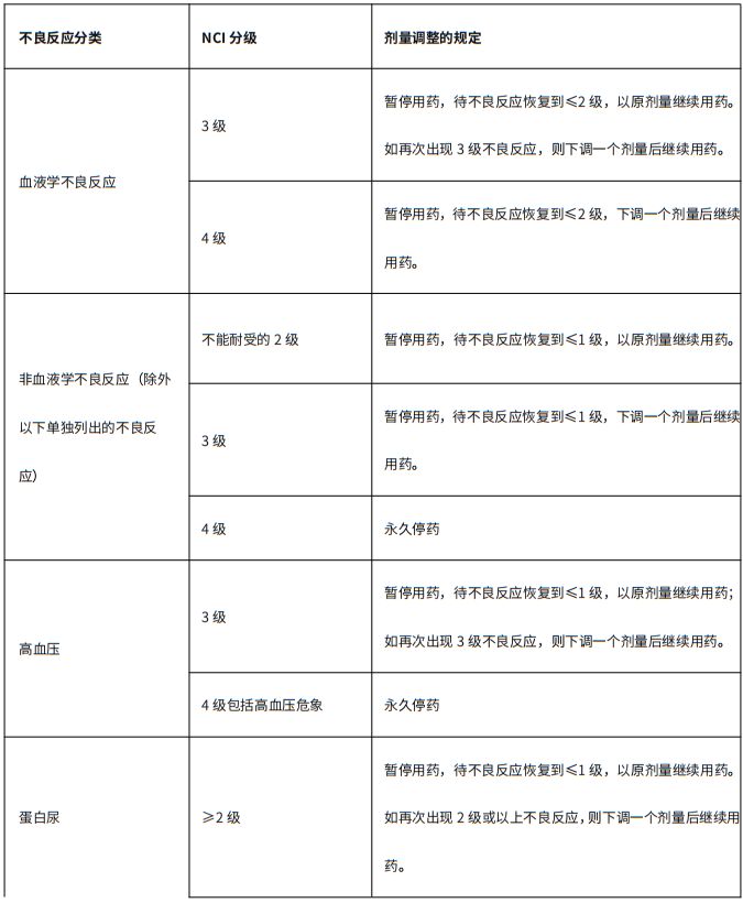
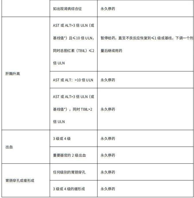
表 本品单药治疗推荐的剂量调整原则

注:以上采用美国国家癌症研究所指定的常见药物毒性反应分级标准(NCI-CTCAE v4.0)进行评价。
表 本品联合注射用卡瑞利珠单抗治疗推荐的剂量调整原则


注:以上采用美国国家癌症研究所指定的常见药物毒性反应分级标准(NCI-CTCAE v4.0)进行评价。
*若
药物相互作用所致的剂量调整
本品治疗期间应尽量避免合并使用CYP3A4强抑制剂和强诱导剂,或者应考虑选择可替代的对CYP3A4酶无抑制或无诱导的药物。如果必须与CYP3A4酶强抑制剂或强诱导剂合并使用,需要结合临床观察考虑是否进行剂量调整。
特殊人群剂量调整
1. 肝功能不全
对于轻度肝功能不全患者(Child-Pugh A),无需根据肝功能调整起始剂量,而中度肝功能不全患者(Child-Pugh B)的研究数据有限。轻中度肝功能不全患者需在医生指导下慎用本品并严密监测肝功能。由于目前尚无重度肝功能不全对本品药代动力学影响的研究数据,故建议此类人群禁用。
2. 肾功能不全
对于轻度和中度肾功能不全患者,无需根据肾功能调整起始剂量。目前尚无重度肾功能不全和终末期肾功能衰竭对本品药代动力学影响的研究数据,重度肾功能不全和终末期肾功能衰竭患者禁用。
3. 儿童用药
目前尚无本品用于18岁以下患者的安全性和疗效资料,且无可参考文献,故不推荐18岁以下患者服用本品。
4. 老年用药
目前尚无专门针对老年患者的临床研究资料。对于70岁以上的患者,建议根据临床情况和实验室检查指标在医师指导下慎用和调整用药剂量。
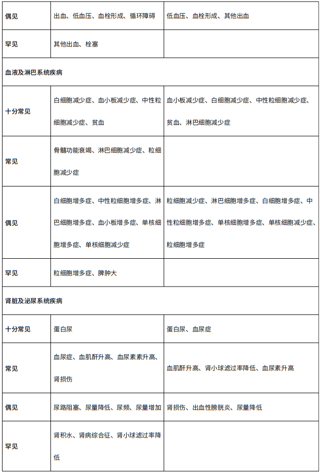
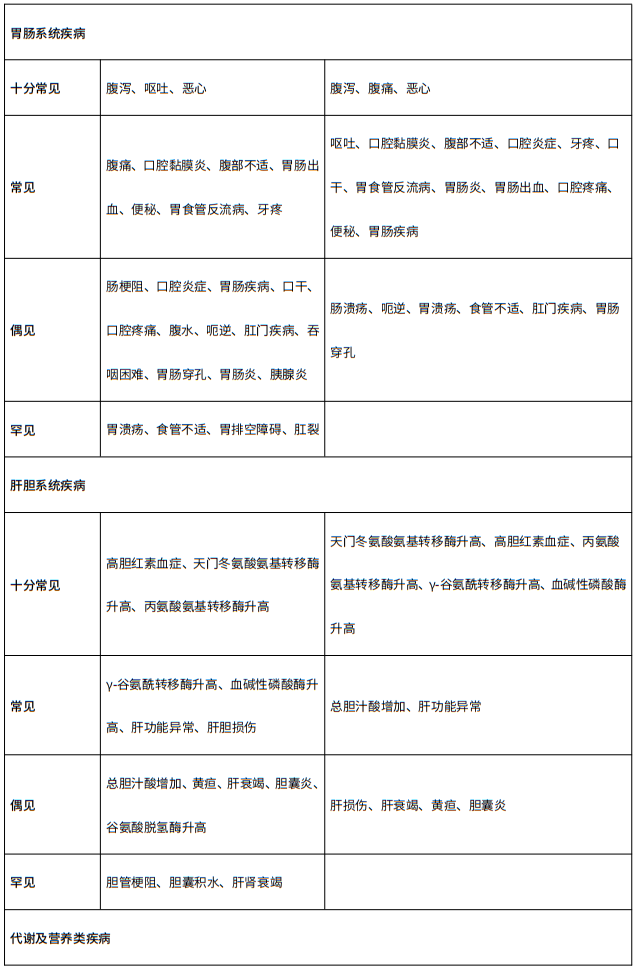
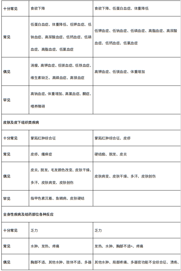
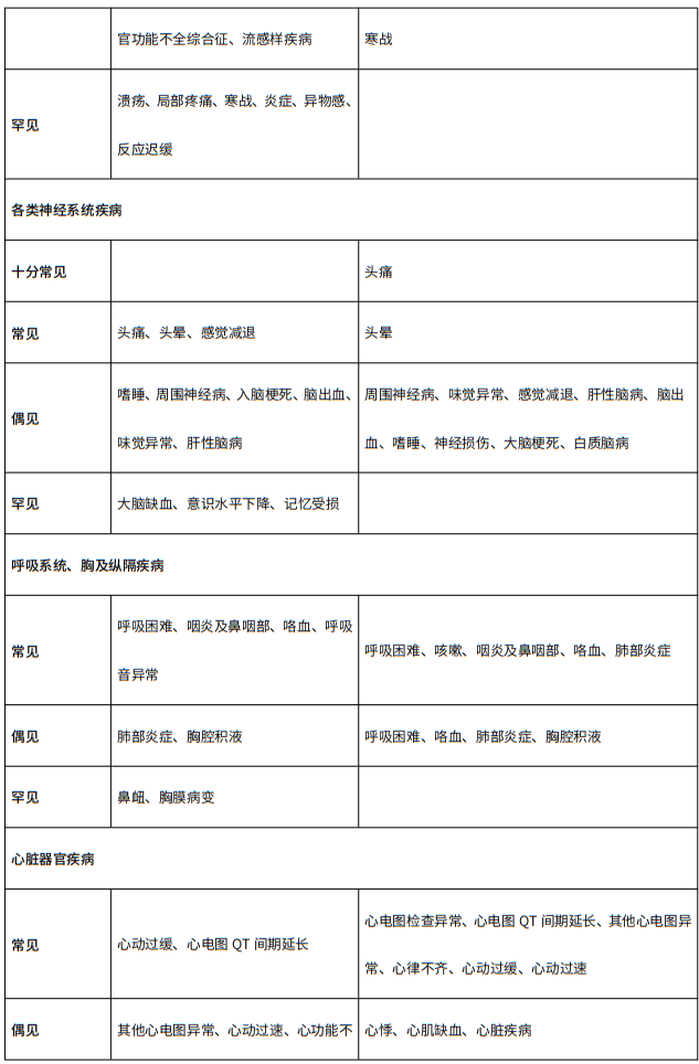
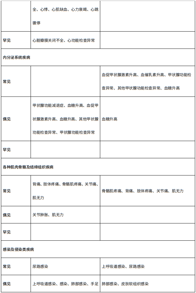
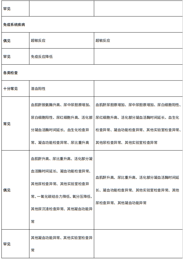
不良反应
Adverse Reaction








注:发生频率定义如下:十分常见(≥1/10),常见(≥1/100至<1/10),偶见(≥1/1000至<1/100),罕见(≥1/10,000至<1/1,000)。
禁忌证
Contraindications
对本品任何成份过敏者应禁用;对于有活动性出血、活动性溃疡、肠穿孔、肠梗阻、大手术后30天内、药物不可控制的高血压、III-IV级心功能不全(NYHA标准)、重度肝肾功能不全(4级)患者应禁用。
参考文献:
1.甲磺酸阿帕替尼片(艾坦)说明书-https://drugs.medlive.cn/v2/drugref/detail/info?detailId=b6d7d4fd81b3041a7fb648ff1443d66c
编辑:Aurora
排版:Aurora
执行:Aurora

(本网站所有内容,凡注明来源为“医脉通”,版权均归医脉通所有,未经授权,任何媒体、网站或个人不得转载,否则将追究法律责任,授权转载时须注明“来源:医脉通”。本网注明来源为其他媒体的内容为转载,转载仅作观点分享,版权归原作者所有,如有侵犯版权,请及时联系我们。)